Go to The Journal of Clinical Investigation
  • About
  • Editors
  • Consulting Editors
  • For authors
  • Publication ethics
  • Publication alerts by email
  • Transfers
  • Advertising
  • Job board
  • Contact
  • Physician-Scientist Development
  • Current issue
  • Past issues
  • By specialty
    • COVID-19
    • Cardiology
    • Immunology
    • Metabolism
    • Nephrology
    • Oncology
    • Pulmonology
    • All ...
  • Videos
  • Collections
    • In-Press Preview
    • Resource and Technical Advances
    • Clinical Research and Public Health
    • Research Letters
    • Editorials
    • Perspectives
    • Physician-Scientist Development
    • Reviews
    • Top read articles

  • Current issue
  • Past issues
  • Specialties
  • In-Press Preview
  • Resource and Technical Advances
  • Clinical Research and Public Health
  • Research Letters
  • Editorials
  • Perspectives
  • Physician-Scientist Development
  • Reviews
  • Top read articles
  • About
  • Editors
  • Consulting Editors
  • For authors
  • Publication ethics
  • Publication alerts by email
  • Transfers
  • Advertising
  • Job board
  • Contact
PhIP-Seq uncovers marked heterogeneity in acute rheumatic fever autoantibodies
Reuben McGregor, Lauren H. Carlton, Timothy J. O’Donnell, Elliot Merritt, Campbell R. Sheen, Florina Chan Mow, William John Martin, Michael G. Baker, Nigel Wilson, Uri Laserson, Nicole J. Moreland
Reuben McGregor, Lauren H. Carlton, Timothy J. O’Donnell, Elliot Merritt, Campbell R. Sheen, Florina Chan Mow, William John Martin, Michael G. Baker, Nigel Wilson, Uri Laserson, Nicole J. Moreland
View: Text | PDF
Research Article Cardiology

PhIP-Seq uncovers marked heterogeneity in acute rheumatic fever autoantibodies

  • Text
  • PDF
Abstract

Acute rheumatic fever (ARF) and associated rheumatic heart disease are serious sequelae after infection with group A Streptococcus (Strep A). Autoantibodies are thought to contribute to pathogenesis, with deeper exploration of the autoantibody repertoire needed to improve mechanistic understanding and identify new biomarkers. Phage immunoprecipitation sequencing (PhIP-Seq) with the HuScan library (>250,000 overlapping 90-mer peptides spanning the human proteome) was utilized to analyze autoreactivity in sera from children with ARF, uncomplicated Strep A pharyngitis, and matched healthy controls. A global proteome-wide increase in autoantigen reactivity was observed in ARF, as was marked heterogeneity between patients. Public epitopes, common between individuals with ARF were rare, and comprised less than 1% of all enriched peptides. Differential analysis identified both unknown and previously identified ARF autoantigens, including PPP1R12B, a myosin phosphatase complex regulatory subunit expressed in cardiac muscle, and members of the collagen protein family, respectively. Pathway analysis found antigens from the disease-relevant processes encompassing sarcomere and heart morphogenesis were targeted. In sum, PhIP-Seq has substantially expanded the spectrum of autoantigens in ARF, and reveals the rarity of public epitopes in the disease. It provides further support for the role of epitope spreading in pathogenesis and has identified PPP1R12B as an enriched autoantigen.

Authors

Reuben McGregor, Lauren H. Carlton, Timothy J. O’Donnell, Elliot Merritt, Campbell R. Sheen, Florina Chan Mow, William John Martin, Michael G. Baker, Nigel Wilson, Uri Laserson, Nicole J. Moreland

×

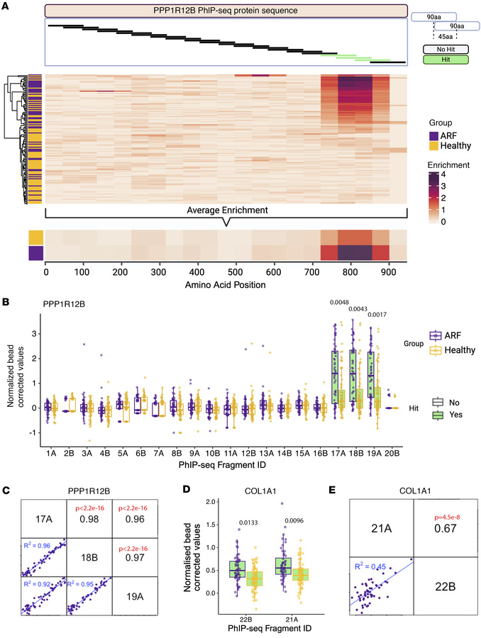
Figure 4

Epitope mapping and characterization of PhIP-Seq hits.

Options: View larger image (or click on image) Download as PowerPoint
Epitope mapping and characterization of PhIP-Seq hits.
(A) Top: Schemati...
(A) Top: Schematic of PhIP-Seq peptide tiling for PPP1R12B protein; significant peptides (green) cluster at C-terminus. Middle: Heatmap of normalized, bead-corrected enrichment across PPP1R12B for ARF cases (purple) and controls (gold), clustered by donor profiles. Bottom: Mean enrichment for ARF and controls. (B) Individual peptide enrichment for PPP1R12B peptides in ARF (purple) versus controls (gold); significantly enriched peptides (17A, 18B, 19A) highlighted green with P values from 2 analysis shown in black text above. (C) Correlation of enriched PPP1R12B peptides in ARF. Upper panels: Pearson’s correlation coefficient (r) with P values from the regression show in red text. Lower panels: Scatterplots with regression lines and R2 values. (D) Enrichment of COL1A1 peptides in ARF (purple) and controls (gold). (E) Correlation analysis between COL1A1 peptides in ARF. Upper panel: Pearson’s correlation coefficient (r) with P values from the regression shown in red text. Lower panels: scatterplots with regression lines and R2 values. Box-and-whisker plots show median (line in box), interquartile range (IQR, box bounds), and 1.5 × IQR (whiskers).

Copyright © 2026 American Society for Clinical Investigation
ISSN 2379-3708

Sign up for email alerts