Go to The Journal of Clinical Investigation
  • About
  • Editors
  • Consulting Editors
  • For authors
  • Publication ethics
  • Publication alerts by email
  • Transfers
  • Advertising
  • Job board
  • Contact
  • Physician-Scientist Development
  • Current issue
  • Past issues
  • By specialty
    • COVID-19
    • Cardiology
    • Immunology
    • Metabolism
    • Nephrology
    • Oncology
    • Pulmonology
    • All ...
  • Videos
  • Collections
    • In-Press Preview
    • Resource and Technical Advances
    • Clinical Research and Public Health
    • Research Letters
    • Editorials
    • Perspectives
    • Physician-Scientist Development
    • Reviews
    • Top read articles

  • Current issue
  • Past issues
  • Specialties
  • In-Press Preview
  • Resource and Technical Advances
  • Clinical Research and Public Health
  • Research Letters
  • Editorials
  • Perspectives
  • Physician-Scientist Development
  • Reviews
  • Top read articles
  • About
  • Editors
  • Consulting Editors
  • For authors
  • Publication ethics
  • Publication alerts by email
  • Transfers
  • Advertising
  • Job board
  • Contact
ANGPTL8 links refeeding to monocyte dynamics and metabolic inflammation via the CCL5-CCR5 axis
Ran-Ran Kan, Si-Yi Wang, Xiao-Yu Meng, Li Huang, Yu-Xi Xiang, Bei-Bei Mao, Hua-Jie Zou, Ya-Ming Guo, Li-Meng Pan, Pei-Qiong Luo, Yan Yang, Zhe-Long Liu, De-Lin Ma, Wen-Jun Li, Yong Chen, Dan-Pei Li, Xue-Feng Yu
Ran-Ran Kan, Si-Yi Wang, Xiao-Yu Meng, Li Huang, Yu-Xi Xiang, Bei-Bei Mao, Hua-Jie Zou, Ya-Ming Guo, Li-Meng Pan, Pei-Qiong Luo, Yan Yang, Zhe-Long Liu, De-Lin Ma, Wen-Jun Li, Yong Chen, Dan-Pei Li, Xue-Feng Yu
View: Text | PDF
Research Article Immunology Metabolism

ANGPTL8 links refeeding to monocyte dynamics and metabolic inflammation via the CCL5-CCR5 axis

  • Text
  • PDF
Abstract

Metabolic inflammation is closely linked to dynamic changes in circulating monocyte populations, yet how nutritional signals regulate this process remains unclear. ANGPTL8, a hepatokine rapidly induced by refeeding, emerged as a key regulator of postprandial monocyte dynamics. We examined ANGPTL8 expression in human and murine fasting-refeeding models and manipulated ANGPTL8 expression specifically in hepatocytes to assess its role in metabolic inflammation and insulin resistance in obese mice. ANGPTL8 overexpression elevated levels of circulating monocytes and proinflammatory cytokines, while its deletion reduced these parameters and conferred metabolic benefits. Mechanistically, recombinant ANGPTL8 stimulated CCL5 production in bone marrow–derived macrophages via P38 signaling activation, promoting monocyte recruitment and proinflammatory macrophage polarization. These effects were mitigated by CCR5 antagonism. Rescue experiments demonstrated that CCL5 supplementation in Angptl8-deficient mice restored monocyte levels and inflammatory responses. Functionally, ANGPTL8 worsened insulin resistance and glucose intolerance in obese mice, effects that were reversed by its deletion and recapitulated by CCL5 administration. These findings suggest that ANGPTL8 functions as a nutritional checkpoint that links feeding status to monocyte-mediated inflammation through the CCL5-CCR5 axis. By driving monocytosis and proinflammatory macrophage activation, ANGPTL8 exacerbates metabolic dysfunction. Targeting the ANGPTL8-CCL5-CCR5 pathway may therefore offer a promising therapeutic strategy for managing obesity-related metabolic diseases.

Authors

Ran-Ran Kan, Si-Yi Wang, Xiao-Yu Meng, Li Huang, Yu-Xi Xiang, Bei-Bei Mao, Hua-Jie Zou, Ya-Ming Guo, Li-Meng Pan, Pei-Qiong Luo, Yan Yang, Zhe-Long Liu, De-Lin Ma, Wen-Jun Li, Yong Chen, Dan-Pei Li, Xue-Feng Yu

×

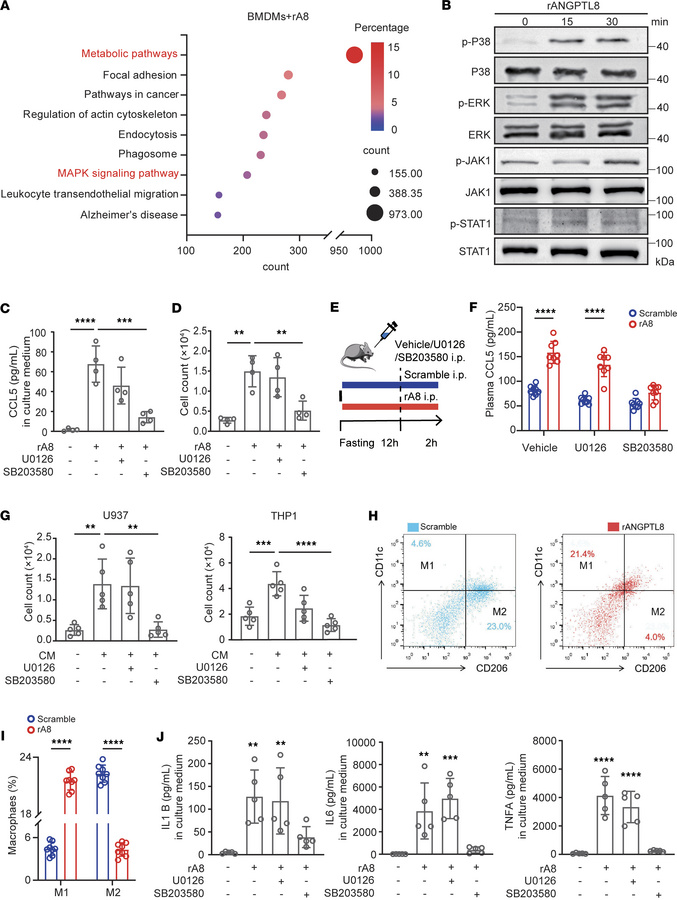
Figure 4

ANGPTL8 activates P38 to induce CCL5 and macrophage polarization.

Options: View larger image (or click on image) Download as PowerPoint
ANGPTL8 activates P38 to induce CCL5 and macrophage polarization.
(A) Pa...
(A) Pathway enrichment analysis in BMDMs treated with rA8 (n = 3). (B) Western blot analysis of the phosphorylation of signaling molecules in BMDMs with rA8 stimulation. (C) CCL5 levels in the CM and (D) migration of BMDMs pretreated with phosphorylation inhibitors before rA8 stimulation (n = 6 cells examined over 3 independent experiments). U0126, p-ERK inhibitor; SB203580, p-P38 inhibitor. (E) Experimental scheme for phosphorylation inhibitor injection before rA8 stimulation in wild-type mice. (F) Plasma CCL5 levels of indicated groups (n = 8 mice/group). (G) Migration of U937 and THP-1 cells pretreated with or without phosphorylation inhibitors before rA8 stimulation (n = 5 cells examined over 3 independent experiments). (H) Flow cytometry analysis of M1 (proinflammation phenotype) macrophages (CD11bhiCD206lo) and M2 (antiinflammation phenotype) macrophages (CD11bloCD206hi) in livers of wild-type mice with scramble or rA8 injection. (I) Quantification of the proportions of M1 and M2 macrophages. (J) Proinflammation chemokines levels in the CM from BMDMs pretreated with or without phosphorylation inhibitors before rA8 stimulation (n = 5 cells examined over 3 independent experiments). The data are shown as the mean ± SEM and were statistically analyzed by 1-way ANOVA with Tukey’s multiple-comparison test (C, D, G, and J) or 2-tailed Student’s t test (F and I). All samples are biologically independent replicates, and n indicates the number of biologically independent samples examined. Data shown are representative of 3 independent experiments with similar results (B and H). All the P values were 2 sided, and adjustments were made for multiple comparisons. **P < 0.01, ***P < 0.001, **** P < 0.0001. CM, conditioned medium; kDa, relative molecular weight in kilodaltons.

Copyright © 2026 American Society for Clinical Investigation
ISSN 2379-3708

Sign up for email alerts