Go to The Journal of Clinical Investigation
  • About
  • Editors
  • Consulting Editors
  • For authors
  • Publication ethics
  • Publication alerts by email
  • Transfers
  • Advertising
  • Job board
  • Contact
  • Physician-Scientist Development
  • Current issue
  • Past issues
  • By specialty
    • COVID-19
    • Cardiology
    • Immunology
    • Metabolism
    • Nephrology
    • Oncology
    • Pulmonology
    • All ...
  • Videos
  • Collections
    • In-Press Preview
    • Resource and Technical Advances
    • Clinical Research and Public Health
    • Research Letters
    • Editorials
    • Perspectives
    • Physician-Scientist Development
    • Reviews
    • Top read articles

  • Current issue
  • Past issues
  • Specialties
  • In-Press Preview
  • Resource and Technical Advances
  • Clinical Research and Public Health
  • Research Letters
  • Editorials
  • Perspectives
  • Physician-Scientist Development
  • Reviews
  • Top read articles
  • About
  • Editors
  • Consulting Editors
  • For authors
  • Publication ethics
  • Publication alerts by email
  • Transfers
  • Advertising
  • Job board
  • Contact
Spatial proteomics reveals recombinant human laminin-111 restores adhesion signaling to laminin-α2–deficient muscle
Hailey J. Hermann, … , Steven A. Moore, Dean J. Burkin
Hailey J. Hermann, … , Steven A. Moore, Dean J. Burkin
Published October 21, 2025
Citation Information: JCI Insight. 2025;10(22):e194581. https://doi.org/10.1172/jci.insight.194581.
View: Text | PDF
Research Article Cell biology Muscle biology

Spatial proteomics reveals recombinant human laminin-111 restores adhesion signaling to laminin-α2–deficient muscle

  • Text
  • PDF
Abstract

Laminin-α2–related congenital muscular dystrophy (LAMA2-CMD) is a severe neuromuscular disorder caused by mutations in the LAMA2 gene, leading to loss of heterotrimers laminin-211/221, key components of the skeletal muscle extracellular matrix. Their absence disrupts adhesion between the cytoskeleton and extracellular matrix, resulting in progressive muscle wasting. Laminin-211/221 interacts with adhesion complexes such as the dystrophin/utrophin glycoprotein complex and α7β1-integrin. However, the regulatory mechanisms of these laminin-binding complexes and the broader role of laminin’s influence on the formation of the macromolecular network in skeletal muscle remain unclear. We previously demonstrated that delivering mouse laminin-111 to the dyW–/– mouse model of LAMA2-CMD prevented disease progression, improved strength, and extended survival. We hypothesize that laminin-111, the embryonic laminin isoform, restores key adhesion-signaling networks. Using spatial proteomics on patient and mouse muscle, we identified loss of essential signaling components: heat shock proteins 27 and 70, c-Jun N-terminal kinase, and glucose transporter 1 in laminin-α2–deficient muscle. Treatment with recombinant human laminin-111 (rhLAM-111) restored protein localization, reduced ROS, and promoted glycolytic, prosurvival signaling. These findings highlight laminin’s role in maintaining muscle homeostasis and metabolism and support the therapeutic potential of rhLAM-111 for treating LAMA2-CMD by restoring adhesion and intracellular signaling in dystrophic muscle.

Authors

Hailey J. Hermann, Ryan D. Wuebbles, Marisela Dagda, Axel Muñoz, Lauren L. Parker, Paula C. Guzman, Lola T. Byrne, Steven A. Moore, Dean J. Burkin

×

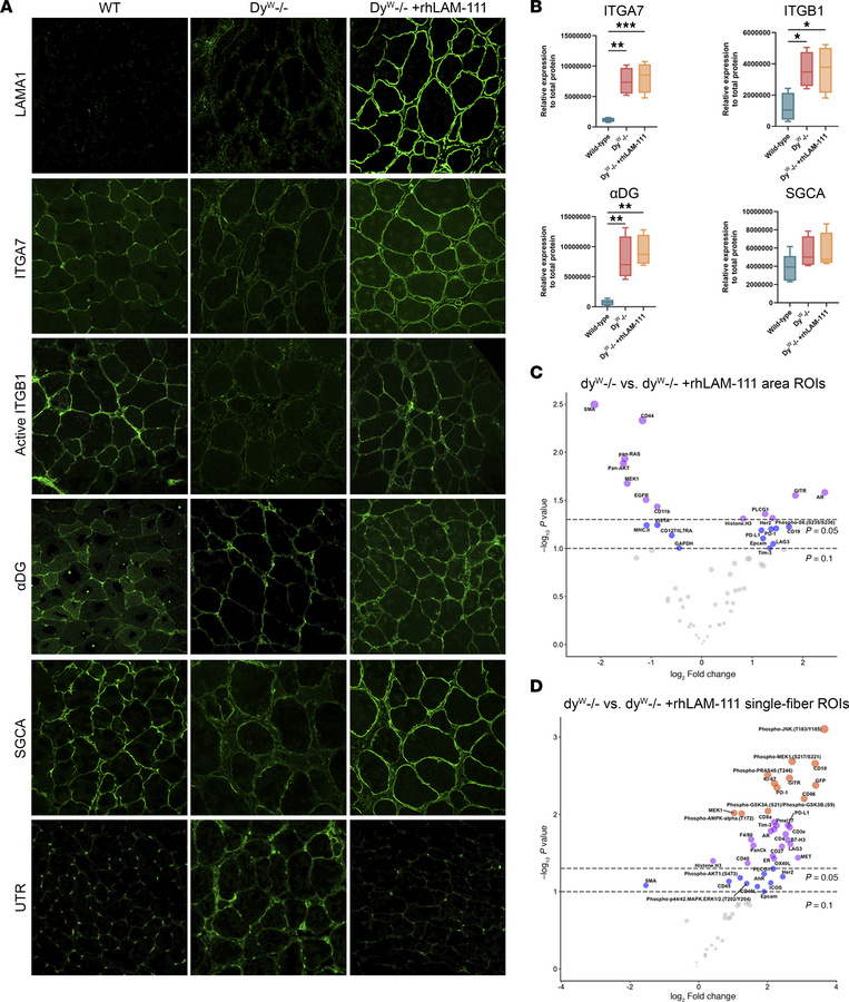
Figure 7

RhLAM-111 restores laminin adhesion complex proteins’ localization and restores protein expression profile to WT levels.

Options: View larger image (or click on image) Download as PowerPoint
RhLAM-111 restores laminin adhesion complex proteins’ localization and r...
(A) Localization of protein components of laminin adhesion complexes in the dyW–/– muscle. Transverse sections of whole TA muscle from 5-week-old WT, dyW–/– and dyW–/– after 7 days rhLAM-111 treatment with antibodies against LAMA1, ITGA7, ITGB1, α-dystroglycan (αDG), α-sarcoglycan (SGCA), and utrophin (UTRN). Antibodies were visualized using indirect fluorescence microscopy. Scale bar: 50 μm. (B) Western blot analysis was performed to measure and quantify ITGA7, ITGB1, αDG, and SGCA (relative to total protein). For Western blotting, 40 μg of protein was loaded per well. n = 5 samples for WT and n = 4 for dyW–/– and dyW–/– + rhLAM-111. (C and D) Area and single-fiber ROI DEP volcano plots for dyW–/– compared to rhLAM-111–treated dyW–/–. Data are shown as mean ± SD. *P < 0.05; **P < 0.01; ***P < 0.001 by 1-way ANOVA followed by Bonferonni post-hoc comparison between all groups.

Copyright © 2025 American Society for Clinical Investigation
ISSN 2379-3708

Sign up for email alerts