Go to The Journal of Clinical Investigation
  • About
  • Editors
  • Consulting Editors
  • For authors
  • Publication ethics
  • Publication alerts by email
  • Transfers
  • Advertising
  • Job board
  • Contact
  • Physician-Scientist Development
  • Current issue
  • Past issues
  • By specialty
    • COVID-19
    • Cardiology
    • Immunology
    • Metabolism
    • Nephrology
    • Oncology
    • Pulmonology
    • All ...
  • Videos
  • Collections
    • In-Press Preview
    • Resource and Technical Advances
    • Clinical Research and Public Health
    • Research Letters
    • Editorials
    • Perspectives
    • Physician-Scientist Development
    • Reviews
    • Top read articles

  • Current issue
  • Past issues
  • Specialties
  • In-Press Preview
  • Resource and Technical Advances
  • Clinical Research and Public Health
  • Research Letters
  • Editorials
  • Perspectives
  • Physician-Scientist Development
  • Reviews
  • Top read articles
  • About
  • Editors
  • Consulting Editors
  • For authors
  • Publication ethics
  • Publication alerts by email
  • Transfers
  • Advertising
  • Job board
  • Contact
Spatial proteomics reveals recombinant human laminin-111 restores adhesion signaling to laminin-α2–deficient muscle
Hailey J. Hermann, … , Steven A. Moore, Dean J. Burkin
Hailey J. Hermann, … , Steven A. Moore, Dean J. Burkin
Published October 21, 2025
Citation Information: JCI Insight. 2025;10(22):e194581. https://doi.org/10.1172/jci.insight.194581.
View: Text | PDF
Research Article Cell biology Muscle biology

Spatial proteomics reveals recombinant human laminin-111 restores adhesion signaling to laminin-α2–deficient muscle

  • Text
  • PDF
Abstract

Laminin-α2–related congenital muscular dystrophy (LAMA2-CMD) is a severe neuromuscular disorder caused by mutations in the LAMA2 gene, leading to loss of heterotrimers laminin-211/221, key components of the skeletal muscle extracellular matrix. Their absence disrupts adhesion between the cytoskeleton and extracellular matrix, resulting in progressive muscle wasting. Laminin-211/221 interacts with adhesion complexes such as the dystrophin/utrophin glycoprotein complex and α7β1-integrin. However, the regulatory mechanisms of these laminin-binding complexes and the broader role of laminin’s influence on the formation of the macromolecular network in skeletal muscle remain unclear. We previously demonstrated that delivering mouse laminin-111 to the dyW–/– mouse model of LAMA2-CMD prevented disease progression, improved strength, and extended survival. We hypothesize that laminin-111, the embryonic laminin isoform, restores key adhesion-signaling networks. Using spatial proteomics on patient and mouse muscle, we identified loss of essential signaling components: heat shock proteins 27 and 70, c-Jun N-terminal kinase, and glucose transporter 1 in laminin-α2–deficient muscle. Treatment with recombinant human laminin-111 (rhLAM-111) restored protein localization, reduced ROS, and promoted glycolytic, prosurvival signaling. These findings highlight laminin’s role in maintaining muscle homeostasis and metabolism and support the therapeutic potential of rhLAM-111 for treating LAMA2-CMD by restoring adhesion and intracellular signaling in dystrophic muscle.

Authors

Hailey J. Hermann, Ryan D. Wuebbles, Marisela Dagda, Axel Muñoz, Lauren L. Parker, Paula C. Guzman, Lola T. Byrne, Steven A. Moore, Dean J. Burkin

×

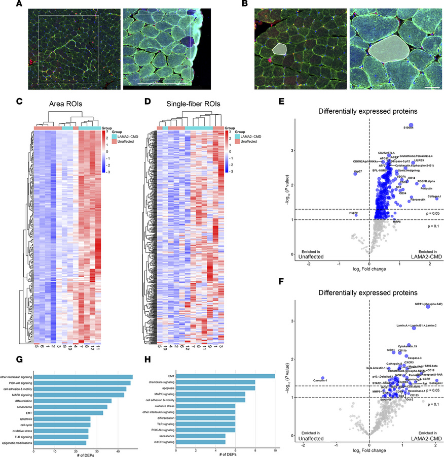
Figure 2

Spatial profiling reveals large-scale changes in LAMA2-CMD patient muscle.

Options: View larger image (or click on image) Download as PowerPoint
Spatial profiling reveals large-scale changes in LAMA2-CMD patient muscl...
(A) Selected area ROIs from unaffected and patient tissues based on morphological markers DNA, desmin, CD31, and CD68. Scale bar: 500 μm. (B) Single-fiber ROIs from unaffected and patient tissues were selected based on desmin expression. Scale bar: 50 μm. (C and D) Protein expression heatmaps of significantly differentially expressed proteins (DEPs) from the GeoMx IPA dataset for the area (C) and single-fiber ROIs (D) (P < 0.05; 95% confidence interval). (E and F) Volcano plots showing DEPs in unaffected (left) and LAMA2-CMD (right) area ROIs (E) and single-fiber ROIs (F), determined by 2-tailed mixed effects linear regression with FDR multiple test correction. The top horizontal line indicates the cutoff for proteins with an adjusted P value of less than 0.05. (G and H) LAMA2-CMD patient DEPs sorted into biological processes based on NanoString’s target group classification for area (G) and single-fiber ROIs (H), showing the 12 and 13 largest categories.

Copyright © 2025 American Society for Clinical Investigation
ISSN 2379-3708

Sign up for email alerts