Go to The Journal of Clinical Investigation
  • About
  • Editors
  • Consulting Editors
  • For authors
  • Publication ethics
  • Publication alerts by email
  • Transfers
  • Advertising
  • Job board
  • Contact
  • Physician-Scientist Development
  • Current issue
  • Past issues
  • By specialty
    • COVID-19
    • Cardiology
    • Immunology
    • Metabolism
    • Nephrology
    • Oncology
    • Pulmonology
    • All ...
  • Videos
  • Collections
    • In-Press Preview
    • Resource and Technical Advances
    • Clinical Research and Public Health
    • Research Letters
    • Editorials
    • Perspectives
    • Physician-Scientist Development
    • Reviews
    • Top read articles

  • Current issue
  • Past issues
  • Specialties
  • In-Press Preview
  • Resource and Technical Advances
  • Clinical Research and Public Health
  • Research Letters
  • Editorials
  • Perspectives
  • Physician-Scientist Development
  • Reviews
  • Top read articles
  • About
  • Editors
  • Consulting Editors
  • For authors
  • Publication ethics
  • Publication alerts by email
  • Transfers
  • Advertising
  • Job board
  • Contact
Integrating pulmonary and systemic transcriptomes to characterize lung injury after pediatric hematopoietic stem cell transplant
Emma M. Pearce, Erica Evans, Madeline Y. Mayday, Gustavo Reyes, Miriam R. Simon, Jacob Blum, Hanna Kim, Jessica Mu, Peter J. Shaw, Courtney M. Rowan, Jeffery J. Auletta, Paul L. Martin, Caitlin Hurley, Erin M. Kreml, Muna Qayed, Hisham Abdel-Azim, Amy K. Keating, Geoffrey D.E. Cuvelier, Janet R. Hume, James S. Killinger, Kamar Godder, Rabi Hanna, Christine N. Duncan, Troy C. Quigg, Paul Castillo, Nahal R. Lalefar, Julie C. Fitzgerald, Kris M. Mahadeo, Prakash Satwani, Theodore B. Moore, Benjamin Hanisch, Aly Abdel-Mageed, Dereck B. Davis, Michelle P. Hudspeth, Greg A. Yanik, Michael A. Pulsipher, Christopher C. Dvorak, Joseph L. DeRisi, Matt S. Zinter
Emma M. Pearce, Erica Evans, Madeline Y. Mayday, Gustavo Reyes, Miriam R. Simon, Jacob Blum, Hanna Kim, Jessica Mu, Peter J. Shaw, Courtney M. Rowan, Jeffery J. Auletta, Paul L. Martin, Caitlin Hurley, Erin M. Kreml, Muna Qayed, Hisham Abdel-Azim, Amy K. Keating, Geoffrey D.E. Cuvelier, Janet R. Hume, James S. Killinger, Kamar Godder, Rabi Hanna, Christine N. Duncan, Troy C. Quigg, Paul Castillo, Nahal R. Lalefar, Julie C. Fitzgerald, Kris M. Mahadeo, Prakash Satwani, Theodore B. Moore, Benjamin Hanisch, Aly Abdel-Mageed, Dereck B. Davis, Michelle P. Hudspeth, Greg A. Yanik, Michael A. Pulsipher, Christopher C. Dvorak, Joseph L. DeRisi, Matt S. Zinter
View: Text | PDF
Clinical Research and Public Health Immunology Inflammation Pulmonology

Integrating pulmonary and systemic transcriptomes to characterize lung injury after pediatric hematopoietic stem cell transplant

  • Text
  • PDF
Abstract

Hematopoietic stem cell transplantation (HCT) is a potentially life-saving therapy but can lead to lung injury due to chemoradiation toxicity, infection, and immune dysregulation We previously showed that bronchoalveolar lavage (BAL) transcriptomes representing pulmonary inflammation and cellular injury can phenotype post-HCT lung injury and predict mortality. To test whether peripheral blood might be a suitable surrogate for BAL, we compared 210 paired BAL and blood transcriptomes obtained from 166 pediatric patients with HCT at 27 hospitals. BAL and blood RNA abundance showed minimal correlation at the level of individual genes, gene set enrichment scores, imputed cell fractions, and T and B cell receptor clonotypes. Instead, we identified significant site-specific transcriptional programs. In BAL, pathways related to immunity, hypoxia, and epithelial mesenchymal transition were tightly coexpressed and linked to mortality. In contrast, in blood, expression of endothelial injury, DNA repair, and cellular metabolism pathways was associated with mortality. Integration of paired BAL and blood transcriptomes dichotomized patients into 2 groups with significantly different rates of hypoxia and clinical outcomes within 1 week of BAL. These findings reveal a compartmentalized injury response, where BAL and blood transcriptomes provide distinct but complementary insights into local and systemic mechanisms of post-HCT lung injury.

Authors

Emma M. Pearce, Erica Evans, Madeline Y. Mayday, Gustavo Reyes, Miriam R. Simon, Jacob Blum, Hanna Kim, Jessica Mu, Peter J. Shaw, Courtney M. Rowan, Jeffery J. Auletta, Paul L. Martin, Caitlin Hurley, Erin M. Kreml, Muna Qayed, Hisham Abdel-Azim, Amy K. Keating, Geoffrey D.E. Cuvelier, Janet R. Hume, James S. Killinger, Kamar Godder, Rabi Hanna, Christine N. Duncan, Troy C. Quigg, Paul Castillo, Nahal R. Lalefar, Julie C. Fitzgerald, Kris M. Mahadeo, Prakash Satwani, Theodore B. Moore, Benjamin Hanisch, Aly Abdel-Mageed, Dereck B. Davis, Michelle P. Hudspeth, Greg A. Yanik, Michael A. Pulsipher, Christopher C. Dvorak, Joseph L. DeRisi, Matt S. Zinter

×

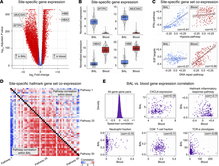
Figure 2

Differential gene expression and coexpression in BAL and paired blood samples.

Options: View larger image (or click on image) Download as PowerPoint
Differential gene expression and coexpression in BAL and paired blood sa...
(A) Genes differentially expressed in BAL versus peripheral blood are shown. (B) Expression levels of select genes specific to lung (SFTPC, MUC5AC) and blood (HBA2, HBB). (C) Gene set enrichment scores to the 50 MSigDB Hallmark Pathways were calculated, and correlation between expression of each gene set was calculated within each body site and then contrasted to identify site-specific coregulation. Here we show unique coexpression of Hallmark Hypoxia and IFN-γ gene sets in BAL but not blood as well as unique coexpression of Hallmark DNA Repair and E2F targets in blood but not BAL. (D) Correlation of MSigDB Hallmark pathways within blood (top right triangle) and within BAL (bottom left triangle) are shown. See Supplemental Figure 1 for detailed labels. (E) BAL-blood correlation was calculated for expression levels of n = 7,169 protein-coding genes, and the distribution of correlation coefficients is plotted. Expression levels of CXCL8 in BAL and blood are shown as an example of minimal correlation. Gene set enrichment scores for the MSigDB Hallmark Inflammatory Response gene set measured in BAL and blood are also shown as an example of minimal BAL-blood correlation. BAL and peripheral blood cell type fractions were imputed using CIBERSORTx and reference atlases, and cell fractions across body sites were correlated using Spearman correlation coefficients, with neutrophils and CD8+ T cells shown as examples. T and B cell receptor clonotypes were measured using ImReP, and the number of unique clonotypes across body sites were correlated using Spearman correlation coefficients, with TRA shown as an example.

Copyright © 2026 American Society for Clinical Investigation
ISSN 2379-3708

Sign up for email alerts