Go to The Journal of Clinical Investigation
  • About
  • Editors
  • Consulting Editors
  • For authors
  • Publication ethics
  • Publication alerts by email
  • Transfers
  • Advertising
  • Job board
  • Contact
  • Physician-Scientist Development
  • Current issue
  • Past issues
  • By specialty
    • COVID-19
    • Cardiology
    • Immunology
    • Metabolism
    • Nephrology
    • Oncology
    • Pulmonology
    • All ...
  • Videos
  • Collections
    • In-Press Preview
    • Resource and Technical Advances
    • Clinical Research and Public Health
    • Research Letters
    • Editorials
    • Perspectives
    • Physician-Scientist Development
    • Reviews
    • Top read articles

  • Current issue
  • Past issues
  • Specialties
  • In-Press Preview
  • Resource and Technical Advances
  • Clinical Research and Public Health
  • Research Letters
  • Editorials
  • Perspectives
  • Physician-Scientist Development
  • Reviews
  • Top read articles
  • About
  • Editors
  • Consulting Editors
  • For authors
  • Publication ethics
  • Publication alerts by email
  • Transfers
  • Advertising
  • Job board
  • Contact
PNPLA3-I148M genetic variant rewires lipid metabolism to drive programmed cell death in human hepatocytes
Rodrigo M. Florentino, Olamide Animasahun, Nils Haep, Minal Nenwani, Kehinde Omoloja, Leyla Nurcihan Altay, Abhinav Achreja, Kazutoyo Morita, Takashi Motomura, Ricardo Diaz-Aragon, Lanuza A.P. Faccioli, Yiyue Sun, Zhenghao Liu, Zhiping Hu, Bo Yang, Fulei Wuchu, Ajay Shankaran, Miya Paserba, Annalisa M. Baratta, Shohrat Arazov, Zehra N. Kocas-Kilicarslan, Noah Meurs, Jaideep Behari, Edgar N. Tafaleng, Jonathan Franks, Alina Ostrowska, Takahiro Tomiyama, Kyohei Yugawa, Akinari Morinaga, Zi Wang, Kazuki Takeishi, Dillon C. Gavlock, Mark Miedel, D. Lansing Taylor, Ira J. Fox, Tomoharu Yoshizumi, Deepak Nagrath, Alejandro Soto-Gutierrez
Rodrigo M. Florentino, Olamide Animasahun, Nils Haep, Minal Nenwani, Kehinde Omoloja, Leyla Nurcihan Altay, Abhinav Achreja, Kazutoyo Morita, Takashi Motomura, Ricardo Diaz-Aragon, Lanuza A.P. Faccioli, Yiyue Sun, Zhenghao Liu, Zhiping Hu, Bo Yang, Fulei Wuchu, Ajay Shankaran, Miya Paserba, Annalisa M. Baratta, Shohrat Arazov, Zehra N. Kocas-Kilicarslan, Noah Meurs, Jaideep Behari, Edgar N. Tafaleng, Jonathan Franks, Alina Ostrowska, Takahiro Tomiyama, Kyohei Yugawa, Akinari Morinaga, Zi Wang, Kazuki Takeishi, Dillon C. Gavlock, Mark Miedel, D. Lansing Taylor, Ira J. Fox, Tomoharu Yoshizumi, Deepak Nagrath, Alejandro Soto-Gutierrez
View: Text | PDF
Research Article Gastroenterology Hepatology

PNPLA3-I148M genetic variant rewires lipid metabolism to drive programmed cell death in human hepatocytes

  • Text
  • PDF
Abstract

Genetic variants in lipid metabolism influence the risk of developing metabolic dysfunction–associated steatotic liver disease (MASLD), cirrhosis, and end-stage liver disease (ESLD). The mechanisms by which these variants drive disease are poorly understood. Because of the PNPLA3-I148M variant’s strong correlation with all stages of the MASLD spectrum and the lack of tractable therapeutic targets, we sought to understand its impact on cellular function and liver metabolism. Primary human hepatocytes (HAHs) and induced pluripotent stem cell–derived (iPSC-derived) hepatocytes (iHeps) from healthy individuals possessing the PNPLA3-I148M mutation were characterized for changes in lipid metabolism, cellular stress, and survival. Using lipidomics, metabolomics, stable isotope tracing, and flux propensity analysis, we created a comprehensive metabolic profile of the changes associated with the PNPLA3-I148M variant. Functional analysis showed that the presence of the PNPLA3-I148M variant increased endoplasmic reticulum stress, mitochondrial dysfunction, and peroxisomal β-oxidation, ultimately leading to cell death via ferroptosis. Nutritional interventions, ferroptosis-specific inhibitors, and genetic approaches modulating GPX4 activity in PNPLA3-I148M HAHs and iHeps decreased programmed cell death. Our findings indicate that therapies targeting ferroptosis in patients carrying the PNPLA3-I148M variant could affect the development of MASLD and ESLD and highlight the utility of iPSC-based models for the study of genetic contributions to hepatic disorders.

Authors

Rodrigo M. Florentino, Olamide Animasahun, Nils Haep, Minal Nenwani, Kehinde Omoloja, Leyla Nurcihan Altay, Abhinav Achreja, Kazutoyo Morita, Takashi Motomura, Ricardo Diaz-Aragon, Lanuza A.P. Faccioli, Yiyue Sun, Zhenghao Liu, Zhiping Hu, Bo Yang, Fulei Wuchu, Ajay Shankaran, Miya Paserba, Annalisa M. Baratta, Shohrat Arazov, Zehra N. Kocas-Kilicarslan, Noah Meurs, Jaideep Behari, Edgar N. Tafaleng, Jonathan Franks, Alina Ostrowska, Takahiro Tomiyama, Kyohei Yugawa, Akinari Morinaga, Zi Wang, Kazuki Takeishi, Dillon C. Gavlock, Mark Miedel, D. Lansing Taylor, Ira J. Fox, Tomoharu Yoshizumi, Deepak Nagrath, Alejandro Soto-Gutierrez

×

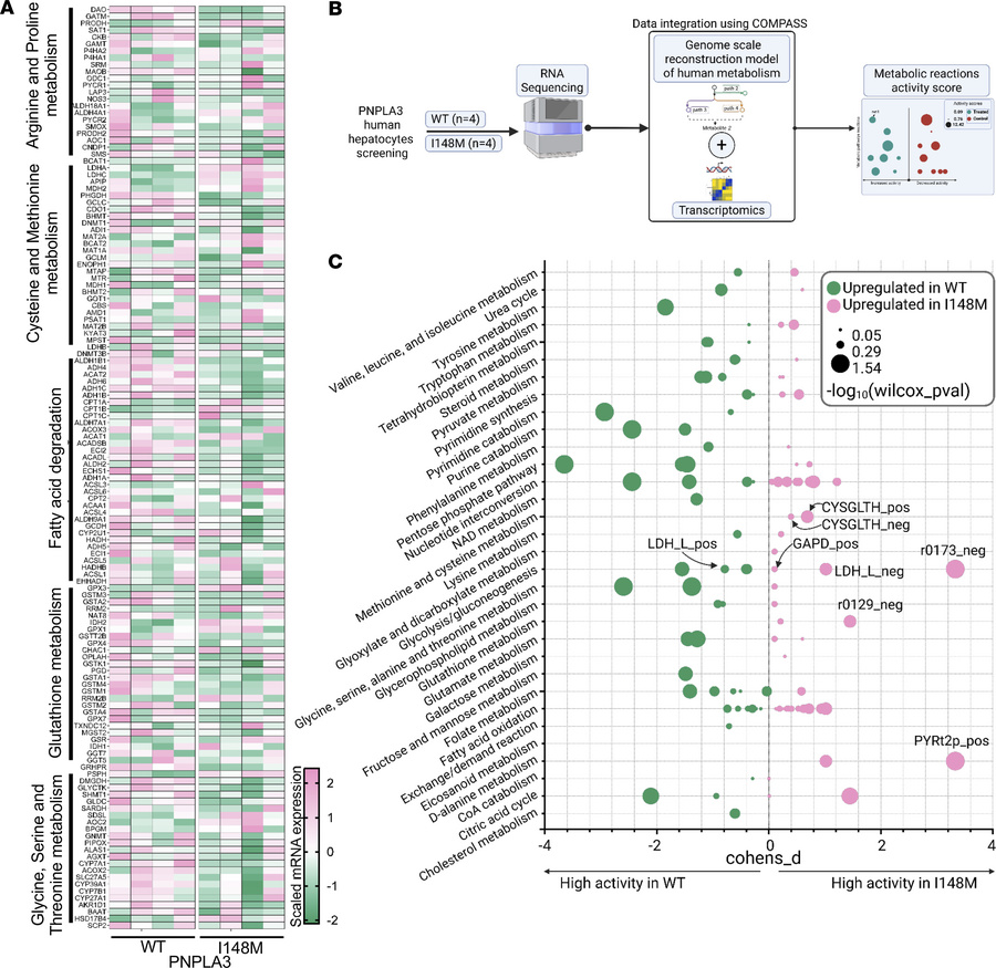
Figure 3

Integration of transcriptomic data with a genome-scale model of human metabolism unravels the rewired metabolism in human Hep-PNPLA3-I148M.

Options: View larger image (or click on image) Download as PowerPoint
Integration of transcriptomic data with a genome-scale model of human me...
(A) Heatmap showing the z-scored mRNA expression level of metabolic genes in Hep-PNPLA3-I148M (n = 4) and Hep-PNPLA3-WT (n = 4). The genes are grouped according to their affiliated metabolic pathways. (B) Schematic of the workflow for integrating RNA-Seq data with Recon 2.2, a genome scale reconstruction model of human metabolism. The pipeline generates reaction activity scores that correspond to the degree of alterations in metabolic pathway activities in PNPLA3-WT and PNPLA3-I148M hepatocytes. (C) Bubble plot showing the flux propensity analysis of reactions in metabolic pathways of human hepatocytes. Cohen’s D statistic was used to compute the fold change difference between the means of 2 groups. The test statistic of the Cohen’s D fold change difference was computed using Wilcoxon’s P value adjusted based on Benjamini-Hochberg method. A positive Cohen’s D value indicates a reaction that is relatively more active in Hep-PNPLA3-I148M while a negative value indicates relatively higher activity in Hep-PNPLA3-WT. The size of the bubbles corresponds to the –log10 (Wilcoxon’s P value).

Copyright © 2026 American Society for Clinical Investigation
ISSN 2379-3708

Sign up for email alerts