Go to The Journal of Clinical Investigation
  • About
  • Editors
  • Consulting Editors
  • For authors
  • Publication ethics
  • Publication alerts by email
  • Transfers
  • Advertising
  • Job board
  • Contact
  • Physician-Scientist Development
  • Current issue
  • Past issues
  • By specialty
    • COVID-19
    • Cardiology
    • Immunology
    • Metabolism
    • Nephrology
    • Oncology
    • Pulmonology
    • All ...
  • Videos
  • Collections
    • In-Press Preview
    • Resource and Technical Advances
    • Clinical Research and Public Health
    • Research Letters
    • Editorials
    • Perspectives
    • Physician-Scientist Development
    • Reviews
    • Top read articles

  • Current issue
  • Past issues
  • Specialties
  • In-Press Preview
  • Resource and Technical Advances
  • Clinical Research and Public Health
  • Research Letters
  • Editorials
  • Perspectives
  • Physician-Scientist Development
  • Reviews
  • Top read articles
  • About
  • Editors
  • Consulting Editors
  • For authors
  • Publication ethics
  • Publication alerts by email
  • Transfers
  • Advertising
  • Job board
  • Contact
Therapeutic targeting of YOD1 disrupts the PAX-FOXO1/N-Myc feedback loop in rhabdomyosarcoma
Wenwen Ying, Jiayi Yu, Xiaomin Wang, Jiayi Liu, Boyu Deng, Xuejing Shao, Jinhu Wang, Ting Tao, Ji Cao, Qiaojun He, Bo Yang, Yifan Chen, Meidan Ying
Wenwen Ying, Jiayi Yu, Xiaomin Wang, Jiayi Liu, Boyu Deng, Xuejing Shao, Jinhu Wang, Ting Tao, Ji Cao, Qiaojun He, Bo Yang, Yifan Chen, Meidan Ying
View: Text | PDF
Research Article Cell biology Oncology

Therapeutic targeting of YOD1 disrupts the PAX-FOXO1/N-Myc feedback loop in rhabdomyosarcoma

  • Text
  • PDF
Abstract

Fusion-positive rhabdomyosarcoma (FP-RMS), driven by PAX-FOXO1 fusion oncoproteins, represents the subtype of RMS with the poorest prognosis. However, the oncogenic mechanisms and therapeutic strategies of PAX-FOXO1 remain incompletely understood. Here, we discovered that N-Myc, in addition to being a classic downstream target of PAX-FOXO1, can also activate its expression and form a transcriptional complex with PAX-FOXO1, thereby markedly amplifying oncogenic signaling. The reciprocal transcriptional activation of PAX3-FOXO1 and N-Myc is critical for FP-RMS malignancy. We further identified YOD1 as a deubiquitinating enzyme that stabilizes both PAX-FOXO1 and N-Myc. Knocking down YOD1 or inhibiting it with G5 could suppress FP-RMS growth both in vitro and in vivo, through promoting the degradation of both PAX-FOXO1 and N-Myc. Collectively, our results identify that YOD1 promotes RMS progression by regulating the PAX3-FOXO1/N-Myc positive feedback loop, and highlight YOD1 inhibition as a promising therapeutic strategy that concurrently reduces the levels of both oncogenic proteins.

Authors

Wenwen Ying, Jiayi Yu, Xiaomin Wang, Jiayi Liu, Boyu Deng, Xuejing Shao, Jinhu Wang, Ting Tao, Ji Cao, Qiaojun He, Bo Yang, Yifan Chen, Meidan Ying

×

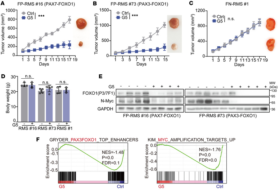
Figure 7

YOD1 inhibitor G5 inhibits FP-RMS tumor growth in vivo.

Options: View larger image (or click on image) Download as PowerPoint
YOD1 inhibitor G5 inhibits FP-RMS tumor growth in vivo.
(A–C) The in viv...
(A–C) The in vivo effect of G5 on the RMS PDX model (intraperitoneal injections, every other day, 20 mg/kg) for indicated days. Tumor volume of indicated groups was measured every 2 days, mean ± SEM, sample FP-RMS 16, and FN-RMS 1, n = 4; FP-RMS 73, n = 5). ***P < 0.001 by 2-way ANOVA. NS, P > 0.05. (D) Body weight of mice in indicated groups (at the endpoint) (mean ± SEM). Differences evaluated by 2-tailed Student’s t test. NS, P > 0.05. (E) Proteins extracted from PDX tumors of FP-RMS. (F) RNA-seq GSEA of a tumor isolated from in vivo subcutaneous xenograft model of FP-RMS after treatment with G5 versus control.

Copyright © 2026 American Society for Clinical Investigation
ISSN 2379-3708

Sign up for email alerts