Go to The Journal of Clinical Investigation
  • About
  • Editors
  • Consulting Editors
  • For authors
  • Publication ethics
  • Publication alerts by email
  • Transfers
  • Advertising
  • Job board
  • Contact
  • Physician-Scientist Development
  • Current issue
  • Past issues
  • By specialty
    • COVID-19
    • Cardiology
    • Immunology
    • Metabolism
    • Nephrology
    • Oncology
    • Pulmonology
    • All ...
  • Videos
  • Collections
    • In-Press Preview
    • Resource and Technical Advances
    • Clinical Research and Public Health
    • Research Letters
    • Editorials
    • Perspectives
    • Physician-Scientist Development
    • Reviews
    • Top read articles

  • Current issue
  • Past issues
  • Specialties
  • In-Press Preview
  • Resource and Technical Advances
  • Clinical Research and Public Health
  • Research Letters
  • Editorials
  • Perspectives
  • Physician-Scientist Development
  • Reviews
  • Top read articles
  • About
  • Editors
  • Consulting Editors
  • For authors
  • Publication ethics
  • Publication alerts by email
  • Transfers
  • Advertising
  • Job board
  • Contact
Therapeutic targeting of YOD1 disrupts the PAX-FOXO1/N-Myc feedback loop in rhabdomyosarcoma
Wenwen Ying, Jiayi Yu, Xiaomin Wang, Jiayi Liu, Boyu Deng, Xuejing Shao, Jinhu Wang, Ting Tao, Ji Cao, Qiaojun He, Bo Yang, Yifan Chen, Meidan Ying
Wenwen Ying, Jiayi Yu, Xiaomin Wang, Jiayi Liu, Boyu Deng, Xuejing Shao, Jinhu Wang, Ting Tao, Ji Cao, Qiaojun He, Bo Yang, Yifan Chen, Meidan Ying
View: Text | PDF
Research Article Cell biology Oncology

Therapeutic targeting of YOD1 disrupts the PAX-FOXO1/N-Myc feedback loop in rhabdomyosarcoma

  • Text
  • PDF
Abstract

Fusion-positive rhabdomyosarcoma (FP-RMS), driven by PAX-FOXO1 fusion oncoproteins, represents the subtype of RMS with the poorest prognosis. However, the oncogenic mechanisms and therapeutic strategies of PAX-FOXO1 remain incompletely understood. Here, we discovered that N-Myc, in addition to being a classic downstream target of PAX-FOXO1, can also activate its expression and form a transcriptional complex with PAX-FOXO1, thereby markedly amplifying oncogenic signaling. The reciprocal transcriptional activation of PAX3-FOXO1 and N-Myc is critical for FP-RMS malignancy. We further identified YOD1 as a deubiquitinating enzyme that stabilizes both PAX-FOXO1 and N-Myc. Knocking down YOD1 or inhibiting it with G5 could suppress FP-RMS growth both in vitro and in vivo, through promoting the degradation of both PAX-FOXO1 and N-Myc. Collectively, our results identify that YOD1 promotes RMS progression by regulating the PAX3-FOXO1/N-Myc positive feedback loop, and highlight YOD1 inhibition as a promising therapeutic strategy that concurrently reduces the levels of both oncogenic proteins.

Authors

Wenwen Ying, Jiayi Yu, Xiaomin Wang, Jiayi Liu, Boyu Deng, Xuejing Shao, Jinhu Wang, Ting Tao, Ji Cao, Qiaojun He, Bo Yang, Yifan Chen, Meidan Ying

×

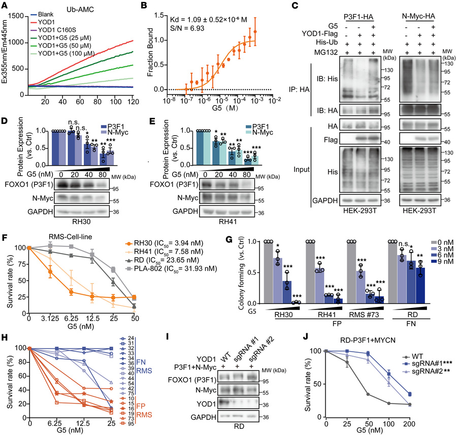
Figure 6

YOD1 inhibitor G5 can inhibit the malignant phenotypes of FP-RMS cells.

Options: View larger image (or click on image) Download as PowerPoint
YOD1 inhibitor G5 can inhibit the malignant phenotypes of FP-RMS cells.
...
(A) In vitro deubiquitinating activity of GST-YOD1 incubated with G5 (25–100 μM) using Ub-AMC; GST-YOD1-C160S served as negative control. (B) Microscale thermophoresis (MST) was used to determine the dissociation constant (Kd) between G5 and YOD1. (C) YOD1-mediated deubiquitination of PAX3-FOXO1 (P3F1) and N-Myc in HEK-293T cells cotransfected with His-Ub and YOD1-FLAG, treated with 0.5 μM G5 for 12 hours; IP: HA, IB as shown. Data represent 3 experiments. (D and E) Western blot and quantification of P3F1 and N-Myc in RH30 and RH41 cells after 24-hour G5 treatment. Protein levels normalized to GAPDH. Data are presented as mean ± SD; n = 3. (F) IC50 of G5 was determined in RH30, RH41, RD, and PLA-802 cell lines following 72-hour treatment. (G) RH30, RH41, RMS 73 patient-derived cells (PDCs) and RD cells were seeded in 6-well plates with different concentrations of G5 treatment for 14 days. Data represent the mean ± SD. n = 3. (H) Dose-response of FP-RMS (n = 6) and FN-RMS (n = 12) PDCs to G5. Cell viability was measured by CellTiter-Glo assay after 72-hour treatment with the indicated concentrations of G5, and the percentage inhibition of proliferation was calculated. (I) Western blot analysis confirming the knockout of YOD1 (using 2 distinct sgRNAs) and subsequent overexpression of PAX3-FOXO1 and N-Myc in RD cells. (J) Proliferation inhibition rate in YOD1 wild-type (WT) and knockout (KO) RD cells expressing PAX3-FOXO1 and N-Myc following 72-hour treatment with G5. n = 3. *P < 0.05; **P < 0.01; ***P < 0.001 by 2-tailed Student’s t test (D and E), 1-way ANOVA with Dunnett’s multiple-comparison test (G), or 2-way ANOVA with Dunnett’s multiple-comparison test (J). NS, P > 0.05.

Copyright © 2026 American Society for Clinical Investigation
ISSN 2379-3708

Sign up for email alerts