Go to The Journal of Clinical Investigation
  • About
  • Editors
  • Consulting Editors
  • For authors
  • Publication ethics
  • Publication alerts by email
  • Transfers
  • Advertising
  • Job board
  • Contact
  • Physician-Scientist Development
  • Current issue
  • Past issues
  • By specialty
    • COVID-19
    • Cardiology
    • Immunology
    • Metabolism
    • Nephrology
    • Oncology
    • Pulmonology
    • All ...
  • Videos
  • Collections
    • In-Press Preview
    • Resource and Technical Advances
    • Clinical Research and Public Health
    • Research Letters
    • Editorials
    • Perspectives
    • Physician-Scientist Development
    • Reviews
    • Top read articles

  • Current issue
  • Past issues
  • Specialties
  • In-Press Preview
  • Resource and Technical Advances
  • Clinical Research and Public Health
  • Research Letters
  • Editorials
  • Perspectives
  • Physician-Scientist Development
  • Reviews
  • Top read articles
  • About
  • Editors
  • Consulting Editors
  • For authors
  • Publication ethics
  • Publication alerts by email
  • Transfers
  • Advertising
  • Job board
  • Contact
Therapeutic targeting of YOD1 disrupts the PAX-FOXO1/N-Myc feedback loop in rhabdomyosarcoma
Wenwen Ying, Jiayi Yu, Xiaomin Wang, Jiayi Liu, Boyu Deng, Xuejing Shao, Jinhu Wang, Ting Tao, Ji Cao, Qiaojun He, Bo Yang, Yifan Chen, Meidan Ying
Wenwen Ying, Jiayi Yu, Xiaomin Wang, Jiayi Liu, Boyu Deng, Xuejing Shao, Jinhu Wang, Ting Tao, Ji Cao, Qiaojun He, Bo Yang, Yifan Chen, Meidan Ying
View: Text | PDF
Research Article Cell biology Oncology

Therapeutic targeting of YOD1 disrupts the PAX-FOXO1/N-Myc feedback loop in rhabdomyosarcoma

  • Text
  • PDF
Abstract

Fusion-positive rhabdomyosarcoma (FP-RMS), driven by PAX-FOXO1 fusion oncoproteins, represents the subtype of RMS with the poorest prognosis. However, the oncogenic mechanisms and therapeutic strategies of PAX-FOXO1 remain incompletely understood. Here, we discovered that N-Myc, in addition to being a classic downstream target of PAX-FOXO1, can also activate its expression and form a transcriptional complex with PAX-FOXO1, thereby markedly amplifying oncogenic signaling. The reciprocal transcriptional activation of PAX3-FOXO1 and N-Myc is critical for FP-RMS malignancy. We further identified YOD1 as a deubiquitinating enzyme that stabilizes both PAX-FOXO1 and N-Myc. Knocking down YOD1 or inhibiting it with G5 could suppress FP-RMS growth both in vitro and in vivo, through promoting the degradation of both PAX-FOXO1 and N-Myc. Collectively, our results identify that YOD1 promotes RMS progression by regulating the PAX3-FOXO1/N-Myc positive feedback loop, and highlight YOD1 inhibition as a promising therapeutic strategy that concurrently reduces the levels of both oncogenic proteins.

Authors

Wenwen Ying, Jiayi Yu, Xiaomin Wang, Jiayi Liu, Boyu Deng, Xuejing Shao, Jinhu Wang, Ting Tao, Ji Cao, Qiaojun He, Bo Yang, Yifan Chen, Meidan Ying

×

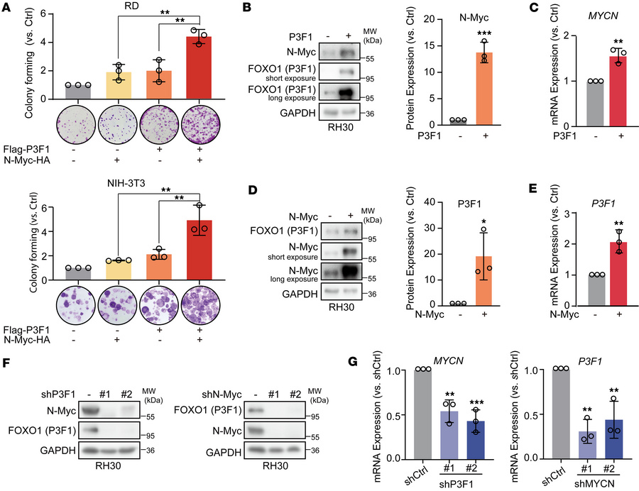
Figure 1

Reciprocal transcriptional activation of PAX3-FOXO1 and N-Myc in the malignant progression of RMS.

Options: View larger image (or click on image) Download as PowerPoint
Reciprocal transcriptional activation of PAX3-FOXO1 and N-Myc in the mal...
(A) Colony formation assay (SRB) of RD and NIH-3T3 cells transduced with lentiviruses expressing the indicated constructs: empty vector, N-Myc alone, PAX3-FOXO1 (P3F1) alone, or N-Myc and P3F1 together. The bar graph shows the colony formation rate, presented as the ratio of colonies in each overexpression group to the empty vector control. Data represent the mean ± SD. n = 3. **P < 0.01 by 1-way ANOVA with Tukey’s multiple-comparison test. (B) Overexpression of P3F1 in RH30 cells and its effect on N-Myc protein levels, as determined by Western blot. (C) Overexpression of P3F1 in RH30 cells and its effect on MYCN mRNA levels, as assessed by RT-qPCR. (D) Overexpression of N-Myc in RH30 cells and its effect on P3F1 protein levels, as determined by Western blot. (E) Overexpression of N-Myc in RH30 cells and its effect on P3F1 mRNA levels, as assessed by RT-qPCR. (B–E) Quantitative analysis of the P3F1/GAPDH or N-Myc/GAPDH protein ratio from multiple independent experiments. Data are presented as mean ± SD. n = 3. *P < 0.05, **P < 0.01, ***P < 0.001 by 2-tailed Student’s t test. (F) RH30 cells were infected with lentiviruses expressing shP3F1 or shMYCN, and the protein levels of N-Myc and PAX3-FOXO1 were analyzed by Western blot. Data are representative of 3 independent experiments. (G) RH30 cells were infected with lentiviruses expressing shP3F1 or shMYCN, and the mRNA levels of P3F1 and MYCN were analyzed by qRT-PCR. Data represent the mean ± SD. n = 3. **P < 0.01, ***P < 0.001 by 1-way ANOVA with Dunnett’s multiple-comparison test.

Copyright © 2026 American Society for Clinical Investigation
ISSN 2379-3708

Sign up for email alerts