Go to The Journal of Clinical Investigation
  • About
  • Editors
  • Consulting Editors
  • For authors
  • Publication ethics
  • Publication alerts by email
  • Transfers
  • Advertising
  • Job board
  • Contact
  • Physician-Scientist Development
  • Current issue
  • Past issues
  • By specialty
    • COVID-19
    • Cardiology
    • Immunology
    • Metabolism
    • Nephrology
    • Oncology
    • Pulmonology
    • All ...
  • Videos
  • Collections
    • In-Press Preview
    • Resource and Technical Advances
    • Clinical Research and Public Health
    • Research Letters
    • Editorials
    • Perspectives
    • Physician-Scientist Development
    • Reviews
    • Top read articles

  • Current issue
  • Past issues
  • Specialties
  • In-Press Preview
  • Resource and Technical Advances
  • Clinical Research and Public Health
  • Research Letters
  • Editorials
  • Perspectives
  • Physician-Scientist Development
  • Reviews
  • Top read articles
  • About
  • Editors
  • Consulting Editors
  • For authors
  • Publication ethics
  • Publication alerts by email
  • Transfers
  • Advertising
  • Job board
  • Contact
Innate immune activation and mitochondrial ROS induce acute and persistent cardiac conduction system dysfunction after COVID-19
Deepthi Ashok, Ting Liu, Misato Nakanishi-Koakutsu, Joseph Criscione, Meghana Prakash, Alexis Tensfeldt, Byunggik Kim, Bryan Ho, Julian Chow, Morgan Craney, Mark J. Ranek, Brian L. Lin, Kyriakos Papanicolaou, Agnieszka Sidor, D. Brian Foster, Hee Cheol Cho, Andrew Pekosz, Jason Villano, Deok-Ho Kim, Brian O’Rourke
Deepthi Ashok, Ting Liu, Misato Nakanishi-Koakutsu, Joseph Criscione, Meghana Prakash, Alexis Tensfeldt, Byunggik Kim, Bryan Ho, Julian Chow, Morgan Craney, Mark J. Ranek, Brian L. Lin, Kyriakos Papanicolaou, Agnieszka Sidor, D. Brian Foster, Hee Cheol Cho, Andrew Pekosz, Jason Villano, Deok-Ho Kim, Brian O’Rourke
View: Text | PDF
Research Article Cardiology Immunology Infectious disease

Innate immune activation and mitochondrial ROS induce acute and persistent cardiac conduction system dysfunction after COVID-19

  • Text
  • PDF
Abstract

Cardiac arrhythmias increase during acute SARS-CoV-2 infection and in long COVID syndrome, by unknown mechanisms. This study explored the acute and long-term effects of COVID-19 on cardiac electrophysiology and the cardiac conduction system (CCS) in a hamster model. Electrocardiograms and subpleural pressures were recorded by telemetry for 4 weeks after SARS-CoV-2 infection, and interferon-stimulated gene expression and macrophage infiltration of the CCS were assessed at 4 days and 4 weeks postinfection. COVID-19 induced pronounced tachypnea and cardiac arrhythmias, including bradycardia and persistent atrioventricular block, though no viral protein expression was detected in the heart. Arrhythmias developed rapidly, partially reversed, and then redeveloped, indicating persistent CCS injury. COVID-19 induced cardiac cytokine expression, connexin mislocalization, and CCS macrophage remodeling. Interestingly, sterile innate immune activation by direct cardiac injection of polyinosinic:polycytidylic acid (PIC) induced arrhythmias similar to those of COVID-19. PIC strongly induced cytokine secretion and interferon signaling in hearts, human induced pluripotent stem cell–derived cardiomyocytes, and engineered heart tissues, accompanied by alterations in excitation-contraction coupling. Importantly, the pulmonary and cardiac effects of COVID-19 were blunted by JAK/STAT inhibition or a mitochondrially targeted antioxidant, indicating that SARS-CoV-2 infection indirectly leads to arrhythmias by innate immune activation and redox stress, which could have implications for long COVID syndrome.

Authors

Deepthi Ashok, Ting Liu, Misato Nakanishi-Koakutsu, Joseph Criscione, Meghana Prakash, Alexis Tensfeldt, Byunggik Kim, Bryan Ho, Julian Chow, Morgan Craney, Mark J. Ranek, Brian L. Lin, Kyriakos Papanicolaou, Agnieszka Sidor, D. Brian Foster, Hee Cheol Cho, Andrew Pekosz, Jason Villano, Deok-Ho Kim, Brian O’Rourke

×

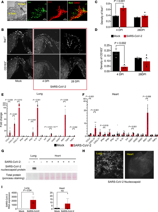
Figure 3

Macrophage remodeling in the CCS.

Options: View larger image (or click on image) Download as PowerPoint
Macrophage remodeling in the CCS.
(A) Representative images showing the ...
(A) Representative images showing the conduction tissue marker contactin 2 (red) and the distribution of Iba1+ macrophages (green) in the region. (B) Representative images showing Iba1+ and CD163+ macrophages in the conduction region in mock- or SARS-CoV-2–infected hearts at 4 and 28 dpi. (C and D) Density of Iba1+ cells and CD163+ cells in CCS region of the mock- or SARS-CoV-2–infected hearts at 4 and 28 dpi. (E and F) Gene expression of cytokines and IFN-stimulated genes in lung (E) and heart (F) at 4 dpi, evaluated with qPCR. Unpaired 2-tailed t test was used to test for significance in normally distributed lung data in E. Mann-Whitney U test was used as the nonparametric significance test in heart data in F. (G and H) SARS-CoV-2 nucleocapsid protein was detected in lung, but not in the heart, by Western blot (G) or by immunofluorescence (H) at 4 dpi. (I) Viral spike protein mRNA was detected in lung, but not in the heart, by qPCR at 4 dpi. Unpaired 2-tailed t test.

Copyright © 2026 American Society for Clinical Investigation
ISSN 2379-3708

Sign up for email alerts