Go to The Journal of Clinical Investigation
  • About
  • Editors
  • Consulting Editors
  • For authors
  • Publication ethics
  • Publication alerts by email
  • Transfers
  • Advertising
  • Job board
  • Contact
  • Physician-Scientist Development
  • Current issue
  • Past issues
  • By specialty
    • COVID-19
    • Cardiology
    • Immunology
    • Metabolism
    • Nephrology
    • Oncology
    • Pulmonology
    • All ...
  • Videos
  • Collections
    • In-Press Preview
    • Resource and Technical Advances
    • Clinical Research and Public Health
    • Research Letters
    • Editorials
    • Perspectives
    • Physician-Scientist Development
    • Reviews
    • Top read articles

  • Current issue
  • Past issues
  • Specialties
  • In-Press Preview
  • Resource and Technical Advances
  • Clinical Research and Public Health
  • Research Letters
  • Editorials
  • Perspectives
  • Physician-Scientist Development
  • Reviews
  • Top read articles
  • About
  • Editors
  • Consulting Editors
  • For authors
  • Publication ethics
  • Publication alerts by email
  • Transfers
  • Advertising
  • Job board
  • Contact
Rheumatoid arthritis synovial fibroblasts modulate T cell activation
Melissa R. Romoff, … , Laura T. Donlin, Melanie H. Smith
Melissa R. Romoff, … , Laura T. Donlin, Melanie H. Smith
Published October 7, 2025
Citation Information: JCI Insight. 2025;10(22):e193054. https://doi.org/10.1172/jci.insight.193054.
View: Text | PDF
Research Article Immunology

Rheumatoid arthritis synovial fibroblasts modulate T cell activation

  • Text
  • PDF
Abstract

In the rheumatoid arthritis (RA) synovium, resident fibroblast-like synoviocytes (FLS) express MHC class II molecules (HLA-D) but lack the costimulatory signals typically required for T cell activation. Here, we demonstrate that antigen presentation by FLS induces a distinct T cell activation state characterized by high CD69 yet reduced CD25 and HLA-DR expression, suppressed proliferation, and decreased effector cytokine production compared with professional antigen-presenting cells (APCs), such as macrophages. FLS were also capable of suppressing macrophage-induced T cell activation, underscoring their dominant immunomodulatory role in the synovial microenvironment. Mechanistically, we identify indoleamine 2,3-dioxygenase–mediated (IDO1-mediated) tryptophan depletion as the primary driver of FLS-induced T cell hyporesponsiveness. Spatial transcriptomics revealed colocalization of IDO1 and CD69 within ectopic lymphoid structures in RA synovium, further supporting the in vivo relevance of this pathway. These findings provide the groundwork for positioning FLS as critical T cell regulators in RA and highlight the importance of preserving their immunosuppressive properties when therapeutically targeting pathogenic FLS functions.

Authors

Melissa R. Romoff, Preethi K. Periyakoil, Edward F. DiCarlo, Daniel Ramirez, Susan M. Goodman, Christina S. Leslie, Alexander Y. Rudensky, Laura T. Donlin, Melanie H. Smith

×

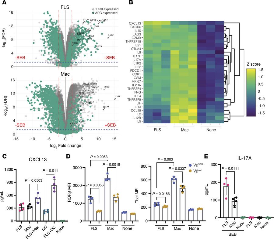
Figure 3

Distinct transcriptional and functional T cell responses to antigen presentation by FLS.

Options: View larger image (or click on image) Download as PowerPoint
Distinct transcriptional and functional T cell responses to antigen pres...
(A) Volcano plots of differentially expressed genes by bulk RNA sequencing in APC–T cell cocultures with or without SEB after 48 hours (FLS: top, macrophage: bottom). Genes colored in teal are primarily expressed by the APCs. Genes colored in gray are primarily expressed by T cells. (B) Heatmap of T cell–expressed genes of interest across conditions (FLS, macrophages, none). N = 3. (C) CXCL13 concentration in supernatants of APC–T cell cocultures with SEB stimulation for 48 hours. APC identity shown on the x axis. N = 4. (D) RORγt and T-bet expression (MFI) as measured via intracellular transcription factor staining after 72 hours of SEB activation. The x axis indicated the APC type. Data points are color-coded by T cell Vβ SEB responsiveness as in Figure 1A. N = 4. (E) IL-17A concentration in supernatants of APC–T cell cocultures with SEB stimulation for 48 hours. APC identity shown on the x axis. N = 4. For C–E, mean ± standard deviation is shown, and statistical comparisons were made using paired 2-tailed t tests with corrections for multiple comparisons within each outcome to maintain an overall type I error rate 0.05 as described in the Methods section.

Copyright © 2025 American Society for Clinical Investigation
ISSN 2379-3708

Sign up for email alerts