Go to The Journal of Clinical Investigation
  • About
  • Editors
  • Consulting Editors
  • For authors
  • Publication ethics
  • Publication alerts by email
  • Transfers
  • Advertising
  • Job board
  • Contact
  • Physician-Scientist Development
  • Current issue
  • Past issues
  • By specialty
    • COVID-19
    • Cardiology
    • Immunology
    • Metabolism
    • Nephrology
    • Oncology
    • Pulmonology
    • All ...
  • Videos
  • Collections
    • In-Press Preview
    • Resource and Technical Advances
    • Clinical Research and Public Health
    • Research Letters
    • Editorials
    • Perspectives
    • Physician-Scientist Development
    • Reviews
    • Top read articles

  • Current issue
  • Past issues
  • Specialties
  • In-Press Preview
  • Resource and Technical Advances
  • Clinical Research and Public Health
  • Research Letters
  • Editorials
  • Perspectives
  • Physician-Scientist Development
  • Reviews
  • Top read articles
  • About
  • Editors
  • Consulting Editors
  • For authors
  • Publication ethics
  • Publication alerts by email
  • Transfers
  • Advertising
  • Job board
  • Contact
14-3-3ε–dependent deubiquitination and translocation of NLRP3 activates the inflammasome during sepsis
Xingyu Li, Siqi Ming, Can Cao, Yating Xu, Jingxian Shu, Ning Tan, Xi Huang, Yongjian Wu
Xingyu Li, Siqi Ming, Can Cao, Yating Xu, Jingxian Shu, Ning Tan, Xi Huang, Yongjian Wu
View: Text | PDF
Research Article Infectious disease Inflammation

14-3-3ε–dependent deubiquitination and translocation of NLRP3 activates the inflammasome during sepsis

  • Text
  • PDF
Abstract

The activation of the NLRP3 inflammasome is a pivotal step in hyperinflammation in sepsis; however, the regulatory mechanisms underlying its activation are not fully understood. In this study, we found that 14-3-3ε facilitates NLRP3 inflammasome activation by enhancing NLRP3 K63 deubiquitination and promoting its translocation to the mitochondria-associated ER membranes (MAMs) for full activation. Mass spectrometry revealed that 14-3-3ε binds to NLRP3 in macrophages during sepsis. Plasma 14-3-3ε levels were elevated in patients with sepsis and were positively associated with disease severity. 14-3-3ε promoted NLRP3 inflammasome activation by facilitating NLRP3 aggregation and NLRP3–ASC assembly. The interaction between 14-3-3ε and NLRP3 was dependent on phosphorylation at the S194 site of NLRP3 NACHT domain. The NLRP3–14-3-3ε interaction promoted K63 deubiquitination and enhanced the translocation of NLRP3 to MAMs, which is necessary for full activation of NLRP3 inflammasome. Furthermore, macrophage-conditional KO of 14-3-3ε or treatment with BV02, a 14-3-3 inhibitor, improved the survival rate and alleviated organ injuries in septic mice. Taken together, our data indicate that 14-3-3ε functions as a positive regulator of the NLRP3 inflammasome and could be a target for sepsis treatment.

Authors

Xingyu Li, Siqi Ming, Can Cao, Yating Xu, Jingxian Shu, Ning Tan, Xi Huang, Yongjian Wu

×

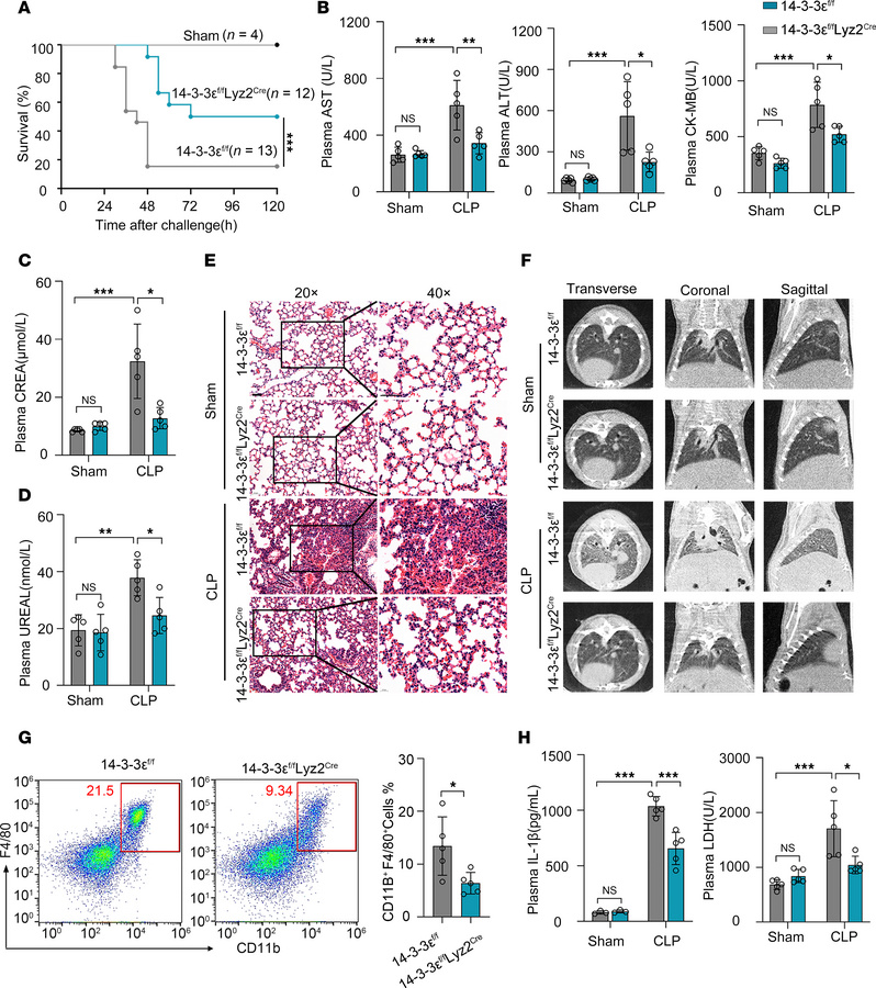
Figure 7

14-3-3ε deficiency in myeloid cells reduces organ damage and inflammatory injury in septic mice.

Options: View larger image (or click on image) Download as PowerPoint
14-3-3ε deficiency in myeloid cells reduces organ damage and inflammator...
(A) Survival rates of 14-3-3εfl/fl and 14-3-3εfl/fl Lyz2Cre mice subjected to CLP surgery. Statistical analysis was performed using the log-rank (Mantel–Cox) test. (B–D) Blood biochemical indices AST, ALT, CK-MB, CREA, and UREAL in serum after 24 hours of sham or CLP surgery. (E) Representative H&E images of lungs sections after 24 hours of sham or CLP surgery. Scale bar: 50 μm. (F) Representative CT images of lungs after 24 hours of sham or CLP surgery. (G) Flow cytometric analysis of macrophages (CD11b+F4/80+) from the peritoneal cavity after 24 hours of sham or CLP surgery. (H) IL-1β levels in mouse serum were measured by ELISA, while blood LDH levels were quantified using an automated biochemistry analyzer. Data are presented as mean ± SD and were analyzed using 2-way ANOVA with Tukey’s multiple-comparison test (B–D and H) and 2-tailed t test (G); *P < 0.05; **P < 0.01; ***P < 0.001.

Copyright © 2026 American Society for Clinical Investigation
ISSN 2379-3708

Sign up for email alerts