Go to The Journal of Clinical Investigation
  • About
  • Editors
  • Consulting Editors
  • For authors
  • Publication ethics
  • Publication alerts by email
  • Transfers
  • Advertising
  • Job board
  • Contact
  • Physician-Scientist Development
  • Current issue
  • Past issues
  • By specialty
    • COVID-19
    • Cardiology
    • Immunology
    • Metabolism
    • Nephrology
    • Oncology
    • Pulmonology
    • All ...
  • Videos
  • Collections
    • In-Press Preview
    • Resource and Technical Advances
    • Clinical Research and Public Health
    • Research Letters
    • Editorials
    • Perspectives
    • Physician-Scientist Development
    • Reviews
    • Top read articles

  • Current issue
  • Past issues
  • Specialties
  • In-Press Preview
  • Resource and Technical Advances
  • Clinical Research and Public Health
  • Research Letters
  • Editorials
  • Perspectives
  • Physician-Scientist Development
  • Reviews
  • Top read articles
  • About
  • Editors
  • Consulting Editors
  • For authors
  • Publication ethics
  • Publication alerts by email
  • Transfers
  • Advertising
  • Job board
  • Contact
TGF-β–mediated epithelial-mesenchymal transition of keratinocytes promotes fibrosis in secondary lymphedema
Hyeung Ju Park, Jinyeon Shin, Ananta Sarker, Mark G. Klang, Elyn Riedel, Michelle Coriddi, Joseph H. Dayan, Sarit Pal, Babak J. Mehrara, Raghu P. Kataru
Hyeung Ju Park, Jinyeon Shin, Ananta Sarker, Mark G. Klang, Elyn Riedel, Michelle Coriddi, Joseph H. Dayan, Sarit Pal, Babak J. Mehrara, Raghu P. Kataru
View: Text | PDF
Research Article Cell biology Dermatology Inflammation

TGF-β–mediated epithelial-mesenchymal transition of keratinocytes promotes fibrosis in secondary lymphedema

  • Text
  • PDF
Abstract

Secondary lymphedema is characterized by fibrosis and impaired lymphatic function. Although TGF-β is a key regulator of fibrosis in this disease, the cellular mechanisms regulating this process remain unknown. Epithelial-mesenchymal transition (EMT), a mechanism by which TGF-β induces fibrosis in other skin diseases, is characterized by loss of epithelial cell markers and cellular polarity, upregulation of fibrotic gene expression, and gain of migratory capacity. Using clinical lymphedema biopsy specimens and animal models, we show that keratinocytes in the basal layer of the epidermis undergo EMT in lymphedematous skin, migrate into the dermis, and contribute to dermal fibrosis. In vitro studies using cultured primary human keratinocytes treated with lymphatic fluid from the affected limbs of patients with secondary lymphedema resulted in a TGF-β–mediated increased expression of EMT markers. We show for the first time that EMT is activated by TGF-β in secondary lymphedema and that this process plays an important role in regulating skin fibrosis in this disease.

Authors

Hyeung Ju Park, Jinyeon Shin, Ananta Sarker, Mark G. Klang, Elyn Riedel, Michelle Coriddi, Joseph H. Dayan, Sarit Pal, Babak J. Mehrara, Raghu P. Kataru

×

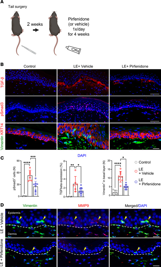
Figure 7

Topical pirfenidone reduces TGF-β signaling and keratinocyte EMT in lymphedematous mouse skin.

Options: View larger image (or click on image) Download as PowerPoint
Topical pirfenidone reduces TGF-β signaling and keratinocyte EMT in lymp...
(A) Schematic illustrates the timeline of tail skin/lymphatic excision, followed by 4 weeks of topical treatment with either vehicle (Aquaphor) or pirfenidone. (B) Immunofluorescence images (scale bar: 100 μm) show staining for TGF-β, pSmad3, vimentin, and KRT14 in control, lymphedematous (LE) + vehicle, and LE + pirfenidone groups. (C) Graphs quantify pSmad3+ cells, TGF-β–positive area, and vimentin+ cells (n = 4–8 mice). Significant reductions are seen in the pirfenidone-treated LE group. *P < 0.05, **P < 0.01, ***P< 0.001, ****P < 0.0001 by 1-way ANOVA. Error bars represent mean ± SD. (D) Immunofluorescence (scale bar: 100 μm) highlights vimentin (green) and MMP9 (red) in LE skin from vehicle and pirfenidone groups. Dashed lines delineate the epidermis and dermis. Arrowheads indicate vimentin+ cells with decreased MMP9 expression in the pirfenidone group.

Copyright © 2026 American Society for Clinical Investigation
ISSN 2379-3708

Sign up for email alerts