Go to The Journal of Clinical Investigation
  • About
  • Editors
  • Consulting Editors
  • For authors
  • Publication ethics
  • Publication alerts by email
  • Transfers
  • Advertising
  • Job board
  • Contact
  • Physician-Scientist Development
  • Current issue
  • Past issues
  • By specialty
    • COVID-19
    • Cardiology
    • Immunology
    • Metabolism
    • Nephrology
    • Oncology
    • Pulmonology
    • All ...
  • Videos
  • Collections
    • In-Press Preview
    • Resource and Technical Advances
    • Clinical Research and Public Health
    • Research Letters
    • Editorials
    • Perspectives
    • Physician-Scientist Development
    • Reviews
    • Top read articles

  • Current issue
  • Past issues
  • Specialties
  • In-Press Preview
  • Resource and Technical Advances
  • Clinical Research and Public Health
  • Research Letters
  • Editorials
  • Perspectives
  • Physician-Scientist Development
  • Reviews
  • Top read articles
  • About
  • Editors
  • Consulting Editors
  • For authors
  • Publication ethics
  • Publication alerts by email
  • Transfers
  • Advertising
  • Job board
  • Contact
TGF-β–mediated epithelial-mesenchymal transition of keratinocytes promotes fibrosis in secondary lymphedema
Hyeung Ju Park, Jinyeon Shin, Ananta Sarker, Mark G. Klang, Elyn Riedel, Michelle Coriddi, Joseph H. Dayan, Sarit Pal, Babak J. Mehrara, Raghu P. Kataru
Hyeung Ju Park, Jinyeon Shin, Ananta Sarker, Mark G. Klang, Elyn Riedel, Michelle Coriddi, Joseph H. Dayan, Sarit Pal, Babak J. Mehrara, Raghu P. Kataru
View: Text | PDF
Research Article Cell biology Dermatology Inflammation

TGF-β–mediated epithelial-mesenchymal transition of keratinocytes promotes fibrosis in secondary lymphedema

  • Text
  • PDF
Abstract

Secondary lymphedema is characterized by fibrosis and impaired lymphatic function. Although TGF-β is a key regulator of fibrosis in this disease, the cellular mechanisms regulating this process remain unknown. Epithelial-mesenchymal transition (EMT), a mechanism by which TGF-β induces fibrosis in other skin diseases, is characterized by loss of epithelial cell markers and cellular polarity, upregulation of fibrotic gene expression, and gain of migratory capacity. Using clinical lymphedema biopsy specimens and animal models, we show that keratinocytes in the basal layer of the epidermis undergo EMT in lymphedematous skin, migrate into the dermis, and contribute to dermal fibrosis. In vitro studies using cultured primary human keratinocytes treated with lymphatic fluid from the affected limbs of patients with secondary lymphedema resulted in a TGF-β–mediated increased expression of EMT markers. We show for the first time that EMT is activated by TGF-β in secondary lymphedema and that this process plays an important role in regulating skin fibrosis in this disease.

Authors

Hyeung Ju Park, Jinyeon Shin, Ananta Sarker, Mark G. Klang, Elyn Riedel, Michelle Coriddi, Joseph H. Dayan, Sarit Pal, Babak J. Mehrara, Raghu P. Kataru

×

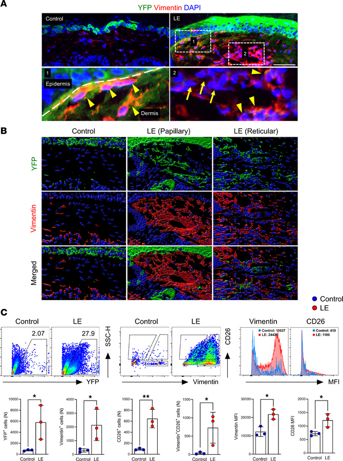
Figure 5

Lineage tracing confirms keratinocyte-derived fibroblasts in lymphedematous mouse tail skin.

Options: View larger image (or click on image) Download as PowerPoint
Lineage tracing confirms keratinocyte-derived fibroblasts in lymphedemat...
(A) Immunofluorescence images (scale bar: 100 μm) show YFP (green) and vimentin (red) staining in control and lymphedematous (LE) tail skin. Dashed lines delineate the epidermis and dermis. Magnified areas highlight YFP+ vimentin+ fibroblasts (arrowheads) and YFP− vimentin+ fibroblasts (arrows) in LE skin. (B) 3D images of YFP and vimentin in control and LE skin underscore the increased presence and dermal distribution of YFP+ fibroblasts in lymphedema. (C) Representative flow cytometry plots and quantification graphs demonstrate a significant increase in YFP+ cells, vimentin+ CD26+ fibroblasts, and the mean fluorescence intensity (MFI) of vimentin and CD26 in the LE dermis compared with control. *P < 0.05, **P < 0.01 by unpaired Student’s t test. Error bars represent mean ± SD.

Copyright © 2026 American Society for Clinical Investigation
ISSN 2379-3708

Sign up for email alerts