Go to The Journal of Clinical Investigation
  • About
  • Editors
  • Consulting Editors
  • For authors
  • Publication ethics
  • Publication alerts by email
  • Transfers
  • Advertising
  • Job board
  • Contact
  • Physician-Scientist Development
  • Current issue
  • Past issues
  • By specialty
    • COVID-19
    • Cardiology
    • Immunology
    • Metabolism
    • Nephrology
    • Oncology
    • Pulmonology
    • All ...
  • Videos
  • Collections
    • In-Press Preview
    • Resource and Technical Advances
    • Clinical Research and Public Health
    • Research Letters
    • Editorials
    • Perspectives
    • Physician-Scientist Development
    • Reviews
    • Top read articles

  • Current issue
  • Past issues
  • Specialties
  • In-Press Preview
  • Resource and Technical Advances
  • Clinical Research and Public Health
  • Research Letters
  • Editorials
  • Perspectives
  • Physician-Scientist Development
  • Reviews
  • Top read articles
  • About
  • Editors
  • Consulting Editors
  • For authors
  • Publication ethics
  • Publication alerts by email
  • Transfers
  • Advertising
  • Job board
  • Contact
Prenatal SMN-dependent defects in translation uncover reversible primary cilia phenotypes in spinal muscular atrophy
Federica Genovese, … , Gabriella Viero, Thomas H. Gillingwater
Federica Genovese, … , Gabriella Viero, Thomas H. Gillingwater
Published September 9, 2025
Citation Information: JCI Insight. 2025;10(20):e192835. https://doi.org/10.1172/jci.insight.192835.
View: Text | PDF
Research Article Development Neuroscience

Prenatal SMN-dependent defects in translation uncover reversible primary cilia phenotypes in spinal muscular atrophy

  • Text
  • PDF
Abstract

Spinal muscular atrophy (SMA) is a neuromuscular disease caused by low levels of survival motor neuron (SMN) protein. Several therapeutic approaches boosting SMN are approved for human patients, delivering remarkable improvements in lifespan and symptoms. However, emerging phenotypes, including neurodevelopmental comorbidities, are being reported in some treated patients with SMA, indicative of alterations in brain development. Here, using a mouse model of severe SMA, we revealed an underlying neurodevelopmental phenotype in SMA where prenatal SMN-dependent defects in translation drove disruptions in nonmotile primary cilia across the central nervous system (CNS). Low levels of SMN caused widespread perturbations in translation at E14.5 targeting genes associated with primary cilia. The density of primary cilia in vivo, as well as cilial length in vitro, was significantly decreased in prenatal SMA mice. Proteomic analysis revealed downstream perturbations in primary cilia-regulated signaling pathways, including Wnt signaling. Cell proliferation was concomitantly reduced in the hippocampus of SMA mice. Prenatal transplacental therapeutic intervention with SMN-restoring risdiplam rescued primary cilia defects in SMA mouse embryos. Thus, SMN protein is required for normal cellular and molecular development of primary cilia in the CNS. Early, systemic treatment with SMN-restoring therapies can successfully target neurodevelopmental comorbidities in SMA.

Authors

Federica Genovese, Yu-Ting Huang, Anna A.L. Motyl, Martina Paganin, Gaurav Sharma, Ilaria Signoria, Deborah Donzel, Nicole C.H. Lai, Marie Pronot, Rachel A. Kline, Helena Chaytow, Kimberley J. Morris, Kiterie M.E. Faller, Thomas M. Wishart, Ewout J.N. Groen, Michael A. Cousin, Gabriella Viero, Thomas H. Gillingwater

×

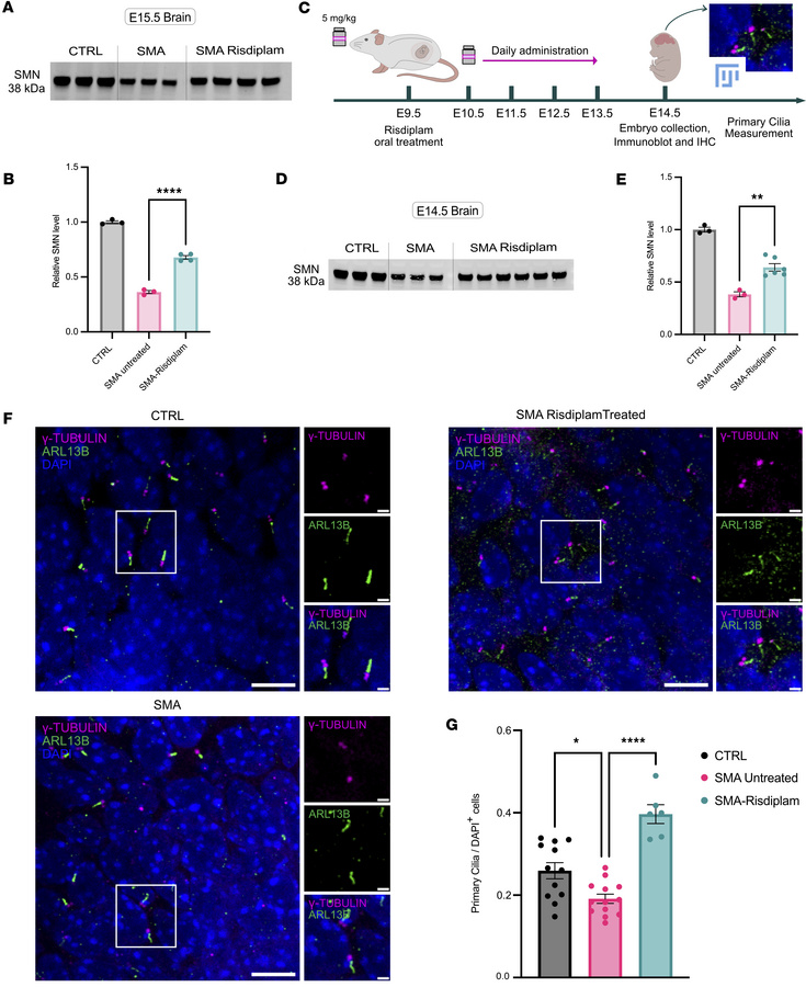
Figure 6

Reduced density of primary cilia in the SMA mouse embryonic hippocampus is restored following in utero risdiplam treatment.

Options: View larger image (or click on image) Download as PowerPoint
Reduced density of primary cilia in the SMA mouse embryonic hippocampus ...
(A) Immunoblot of SMN levels in brain tissues from control, SMA, and risdiplam-treated SMA embryos (5 mg/kg to the dam) at E15.5. Lanes were run on the same gel but were noncontinuous (see Supplemental Figure 5A). (B) Quantification of relative SMN levels from A. N = 3 embryos for control and SMA, N = 4 embryos for risdiplam-treated SMA. (C) Schematic showing experimental design for short duration, in utero SMN replacement therapy via oral administration to the pregnant dam at 5 mg/kg dose. (D) Immunoblot of SMN levels from brain tissues from control, SMA, and risdiplam-treated SMA embryos at E14.5. (E) Quantification of relative SMN levels from D. N = 3 embryos for control and SMA, N = 6 embryos for risdiplam-treated SMA. (F) Representative confocal micrographs showing primary cilia in the hippocampus of E14.5 from control, SMA untreated, and SMA risdiplam-treated embryos. Primary cilia were labeled with the ciliary markers ARL13B (green) and γ-TUBULIN (magenta). Scale bar: 10 μm, zoom: 2 μm. (G) Quantification bar chart of F. Scatter dot plot with mean with SEM. One data point corresponds to 1 embryo. N = 12 embryos for control, 13 for SMA untreated, and 6 for SMA risdiplam treated. Data for control and untreated SMA are replotted from Figure 3A. Coronal paraffin sections, 10 μm thickness. *P value ≤ 0.05, **P value ≤ 0.01, ****P value ≤ 0.0001, 1-way ANOVA.

Copyright © 2025 American Society for Clinical Investigation
ISSN 2379-3708

Sign up for email alerts