Go to The Journal of Clinical Investigation
  • About
  • Editors
  • Consulting Editors
  • For authors
  • Publication ethics
  • Publication alerts by email
  • Transfers
  • Advertising
  • Job board
  • Contact
  • Physician-Scientist Development
  • Current issue
  • Past issues
  • By specialty
    • COVID-19
    • Cardiology
    • Immunology
    • Metabolism
    • Nephrology
    • Oncology
    • Pulmonology
    • All ...
  • Videos
  • Collections
    • In-Press Preview
    • Resource and Technical Advances
    • Clinical Research and Public Health
    • Research Letters
    • Editorials
    • Perspectives
    • Physician-Scientist Development
    • Reviews
    • Top read articles

  • Current issue
  • Past issues
  • Specialties
  • In-Press Preview
  • Resource and Technical Advances
  • Clinical Research and Public Health
  • Research Letters
  • Editorials
  • Perspectives
  • Physician-Scientist Development
  • Reviews
  • Top read articles
  • About
  • Editors
  • Consulting Editors
  • For authors
  • Publication ethics
  • Publication alerts by email
  • Transfers
  • Advertising
  • Job board
  • Contact
Anti-CD3 mAb treatment reshapes infiltrating T and β cells in the islets in autoimmune diabetes
Ying Wu, Maxwell Spurrell, Ana Lledó-Delgado, Songyan Deng, Dejiang Wang, Yang Liu, Mahsa Nouri Barkestani, Ana Luisa Perdigoto, Kevan C. Herold
Ying Wu, Maxwell Spurrell, Ana Lledó-Delgado, Songyan Deng, Dejiang Wang, Yang Liu, Mahsa Nouri Barkestani, Ana Luisa Perdigoto, Kevan C. Herold
View: Text | PDF
Research Article Endocrinology Immunology

Anti-CD3 mAb treatment reshapes infiltrating T and β cells in the islets in autoimmune diabetes

  • Text
  • PDF
Abstract

Treatment with anti-CD3 monoclonal antibody (mAb) can delay or prevent type 1 diabetes in mice and humans by modulating the immune-mediated destruction of β cells. A single course of treatment may have lasting efficacy, but the mechanisms that account for these prolonged effects, i.e., “operational tolerance,” are not clear. Here, we used paired single-cell RNA and T cell receptor sequencing to characterize islet-infiltrating T cells and their counterpart in paired pancreatic lymph nodes from anti-CD3 mAb–treated nonobese diabetic (NOD) mice in remission. We found that after anti-CD3 mAb treatment, T cells that infiltrate the islets are more heterogeneous and have hybrid features including characteristics of T stem cell–like memory and reduced effector function compared with those from untreated prediabetic NOD mice. Autoantigen-reactive CD8+ T cells persist after treatment, but they also show features of stemness and reduced pathogenicity. Our findings describe the reshaping of islet-infiltrating and autoreactive T cells and β cells that lead to operational, but tenuous, tolerance to autoimmune diabetes following anti-CD3 mAb treatment.

Authors

Ying Wu, Maxwell Spurrell, Ana Lledó-Delgado, Songyan Deng, Dejiang Wang, Yang Liu, Mahsa Nouri Barkestani, Ana Luisa Perdigoto, Kevan C. Herold

×

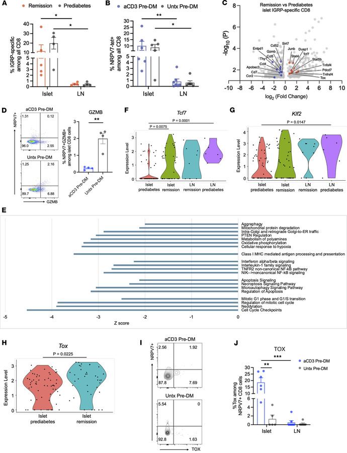
Figure 5

Autoantigen-reactive CD8+ T cells in islets show transcriptional features of exhaustion and stemness.

Options: View larger image (or click on image) Download as PowerPoint
Autoantigen-reactive CD8+ T cells in islets show transcriptional feature...
(A) Percentage of NRPV7+ T cells among CD8+ T cells in islets or ppLNs of anti-CD3–treated remitter or prediabetic NOD mice by scRNA-seq analysis. Each symbol represents 1 mouse. Comparison between sites was performed by Mann-Whitney test (remission, *P = 0.016; prediabetes, *P = 0.029). (B) Percentage of NRPV7+ cells among CD8+ T cells by site by flow cytometry. Prediabetic NOD mice were treated with F(ab′)2 fragments of anti-CD3 mAb 145-2C11. Two weeks after the treatment, islets and ppLNs were isolated for flow cytometry in comparison with counterparts from age-matched untreated prediabetic NOD mice. Each symbol represents 1 mouse (*P < 0.05, **P < 0.01). (C) Volcano plot showing DEGs of islet-infiltrating NRPV7+ CD8+ T cells between remitter and prediabetic NOD (P < 0.05). Upregulated genes are highlighted in red and downregulated genes in blue. (D) Staining for and percentage of granzyme B+ NRPV7+ cells among CD8+ T cells determined by flow cytometry using mice described in B (**P = 0.002, unpaired, 2-tailed t test). (E) Ingenuity Pathway Analysis of NRPV7+ CD8+ T cells in remitter versus prediabetic NOD mice (z scores ≤–2, P < 0.05). (F–H) Violin plots showing single-cell expression levels of Tcf7, Klf2, and Tox in NRPV7+ CD8+ T cells (n = 4–5 mice/group). P values reflect pairwise comparisons. (I) Representative flow plots showing population of islet NRPV7+TOX+ cells among CD8+ T cells. (J) Summary bar charts showing percentage of TOX expression among NRPV7-tet+ CD8+ T cells in the islets and ppLNs of anti-CD3–treated versus untreated prediabetic NOD mice. Each symbol represents 1 mouse. All data in summary bar charts are shown as mean ± SEM.

Copyright © 2026 American Society for Clinical Investigation
ISSN 2379-3708

Sign up for email alerts