Go to The Journal of Clinical Investigation
  • About
  • Editors
  • Consulting Editors
  • For authors
  • Publication ethics
  • Publication alerts by email
  • Transfers
  • Advertising
  • Job board
  • Contact
  • Physician-Scientist Development
  • Current issue
  • Past issues
  • By specialty
    • COVID-19
    • Cardiology
    • Immunology
    • Metabolism
    • Nephrology
    • Oncology
    • Pulmonology
    • All ...
  • Videos
  • Collections
    • In-Press Preview
    • Resource and Technical Advances
    • Clinical Research and Public Health
    • Research Letters
    • Editorials
    • Perspectives
    • Physician-Scientist Development
    • Reviews
    • Top read articles

  • Current issue
  • Past issues
  • Specialties
  • In-Press Preview
  • Resource and Technical Advances
  • Clinical Research and Public Health
  • Research Letters
  • Editorials
  • Perspectives
  • Physician-Scientist Development
  • Reviews
  • Top read articles
  • About
  • Editors
  • Consulting Editors
  • For authors
  • Publication ethics
  • Publication alerts by email
  • Transfers
  • Advertising
  • Job board
  • Contact
Tumor heterogeneity underlies clinical outcome and MEK inhibitor response in somatic NF1-mutant glioblastoma
Sixuan Pan, Kanish Mirchia, Emily Payne, S. John Liu, Nadeem Al-Adli, Zain Peeran, Poojan Shukla, Jacob S. Young, Rohit Gupta, Jasper Wu, Joanna Pak, Tomoko Ozawa, Brian Na, Alyssa T. Reddy, Steve E. Braunstein, Joanna J. Phillips, Susan Chang, David A. Solomon, Arie Perry, David R. Raleigh, Mitchel S. Berger, Adam R. Abate, Harish N. Vasudevan
Sixuan Pan, Kanish Mirchia, Emily Payne, S. John Liu, Nadeem Al-Adli, Zain Peeran, Poojan Shukla, Jacob S. Young, Rohit Gupta, Jasper Wu, Joanna Pak, Tomoko Ozawa, Brian Na, Alyssa T. Reddy, Steve E. Braunstein, Joanna J. Phillips, Susan Chang, David A. Solomon, Arie Perry, David R. Raleigh, Mitchel S. Berger, Adam R. Abate, Harish N. Vasudevan
View: Text | PDF
Research Article Genetics Oncology

Tumor heterogeneity underlies clinical outcome and MEK inhibitor response in somatic NF1-mutant glioblastoma

  • Text
  • PDF
Abstract

Tumor suppressor NF1 is recurrently mutated in glioblastoma, leading to aberrant activation of Ras/rapidly accelerated fibrosarcoma (RAF)/MEK signaling. However, how tumor heterogeneity shapes the molecular landscape and efficacy of targeted therapies remains unclear. Here, we combined bulk and single-cell genomics of human somatic NF1-mutant, isocitrate dehydrogenase (IDH) wild-type glioblastomas with functional studies in cell lines and mouse intracranial tumor models to identify mechanisms of tumor heterogeneity underlying clinical outcome and MEK inhibitor response. Targeted DNA sequencing identified CDKN2A/B homozygous deletion as a poor prognostic marker in somatic NF1-mutant, but not NF1 wild-type, glioblastoma. Single-nucleus RNA sequencing of human patient NF1-mutant glioblastomas demonstrated that mesenchymal-like (MES-like) tumor cells were enriched for MEK activation signatures. Single-cell RNA-sequencing of mouse intracranial glioblastomas treated with the MEK inhibitor selumetinib identified distinct responses among tumor subpopulations. MEK inhibition selectively depleted MES-like cells, and selumetinib-resistant MES-like cells upregulated Ras signaling while resistant non-MES cells expressed markers of glial differentiation. Finally, genome-wide CRISPR interference screens validated Ras/RAF/MEK signaling as a key mediator of selumetinib response. Repression of the RAF regulator SHOC2 sensitized glioblastomas to selumetinib in vitro and in vivo, suggesting a synergistic treatment strategy. Taken together, these results highlighted the heterogeneity of NF1-mutant glioblastomas and informed future combination therapies.

Authors

Sixuan Pan, Kanish Mirchia, Emily Payne, S. John Liu, Nadeem Al-Adli, Zain Peeran, Poojan Shukla, Jacob S. Young, Rohit Gupta, Jasper Wu, Joanna Pak, Tomoko Ozawa, Brian Na, Alyssa T. Reddy, Steve E. Braunstein, Joanna J. Phillips, Susan Chang, David A. Solomon, Arie Perry, David R. Raleigh, Mitchel S. Berger, Adam R. Abate, Harish N. Vasudevan

×

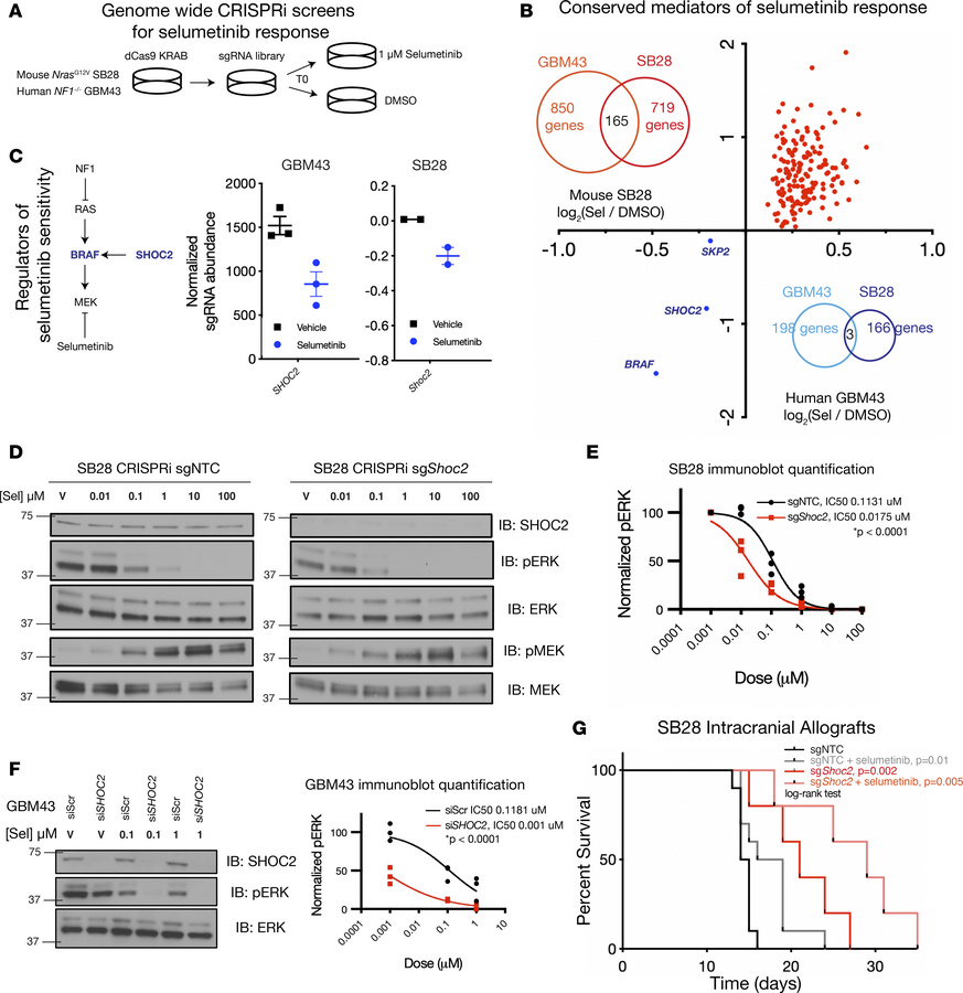
Figure 4

Genome-wide CRISPRi screens in glioblastoma cells reveal cell cycle genes are required for growth and nominate SHOC2 as a critical mediator of MEK inhibitor selumetinib.

Options: View larger image (or click on image) Download as PowerPoint
Genome-wide CRISPRi screens in glioblastoma cells reveal cell cycle gene...
(A) Schematic of genome-wide CRISPRi screens in NF1-mutant human GBM43 (n = 3) and NRASG12V mouse SB28 (n = 2) glioblastoma cells treated with 1 μM selumetinib or vehicle DMSO. (B) Integrated analysis of conserved genes significantly modulating glioblastoma cell response to the MEK inhibitor selumetinib (Sel/DMSO) in both SB28 and GBM43 screens (n = 165 genes mediating resistance, n = 3 genes mediating sensitivity) reveals (C) repression of the Ras downstream targets BRAF or SHOC2 mediates selumetinib sensitivity. (D and E) sgShoc2-deficient SB28 glioblastoma cells (IC50 0.0175, 95% CI 0.011–0.027) are more sensitive to selumetinib than sgNTC SB28 glioblastoma cells (IC50 0.1131, 95% CI 0.080–0.169) (P < 0.0001, F test). (F) siRNA SHOC2-deficient GBM43 cells (IC50 0.001; 95% CI 0.0001–0.001) are more sensitive to selumetinib than siScr GBM43 cells (IC50 0.1181; 95% CI 0.04–0.33) (P < 0.0001, F test). (G) CRISPRi Shoc2 repression is sufficient to improve selumetinib response in SB28 intracranial allografts in vivo (P < 0.05, log-rank test, all curves compared with sgNTC condition).

Copyright © 2026 American Society for Clinical Investigation
ISSN 2379-3708

Sign up for email alerts