Go to The Journal of Clinical Investigation
  • About
  • Editors
  • Consulting Editors
  • For authors
  • Publication ethics
  • Publication alerts by email
  • Transfers
  • Advertising
  • Job board
  • Contact
  • Physician-Scientist Development
  • Current issue
  • Past issues
  • By specialty
    • COVID-19
    • Cardiology
    • Immunology
    • Metabolism
    • Nephrology
    • Oncology
    • Pulmonology
    • All ...
  • Videos
  • Collections
    • In-Press Preview
    • Resource and Technical Advances
    • Clinical Research and Public Health
    • Research Letters
    • Editorials
    • Perspectives
    • Physician-Scientist Development
    • Reviews
    • Top read articles

  • Current issue
  • Past issues
  • Specialties
  • In-Press Preview
  • Resource and Technical Advances
  • Clinical Research and Public Health
  • Research Letters
  • Editorials
  • Perspectives
  • Physician-Scientist Development
  • Reviews
  • Top read articles
  • About
  • Editors
  • Consulting Editors
  • For authors
  • Publication ethics
  • Publication alerts by email
  • Transfers
  • Advertising
  • Job board
  • Contact
Conserved interactions with stromal and immune cells coordinate de novo B cell lymphopoiesis in fetal intestines
Kimberly A. Carroll, Weihong Gu, Long Phan, Eduardo Gonzalez Santiago, Wenjia Wang, George C. Tseng, Liza Konnikova, Shruti Sharma
Kimberly A. Carroll, Weihong Gu, Long Phan, Eduardo Gonzalez Santiago, Wenjia Wang, George C. Tseng, Liza Konnikova, Shruti Sharma
View: Text | PDF
Research Article Development Immunology

Conserved interactions with stromal and immune cells coordinate de novo B cell lymphopoiesis in fetal intestines

  • Text
  • PDF
Abstract

Recent findings suggest that the small intestine (SI) is a potentially novel site for B cell lymphopoiesis during fetal and neonatal life. However, the unique and/or conserved features that enable B cell development at this site remain unclear. To investigate the molecular and cellular scaffolds for B cell lymphopoiesis in mouse and human fetal intestines, we leveraged single-cell RNA-Seq, in situ immunofluorescence, spatial transcriptomics, and high-dimensional spectral flow cytometry. We found that SI mesenchymal and stromal cells expressed higher levels of chemokines known to recruit common lymphoid progenitors. Importantly, local lymphatic endothelial cells expressed IL-7 and TSLP in proximity to IL-7R+ precursor B cells, likely promoting their differentiation in the SI. Notably, we found that fetal-derived lymphoid tissue inducer (LTi) cells were required for B cell development and localization in the SI, but not fetal liver. These findings identify a lymphoid tissue development–independent role for this immune cell in B cell development. Collectively, our data reveal a conserved intestinal B cell niche in mice and humans, challenging traditional models of lymphopoiesis. The identification of a requisite cellular/molecular scaffold for fetal B cell development allows future studies to test the importance of this de novo B cell lymphopoiesis to long-term immunity.

Authors

Kimberly A. Carroll, Weihong Gu, Long Phan, Eduardo Gonzalez Santiago, Wenjia Wang, George C. Tseng, Liza Konnikova, Shruti Sharma

×

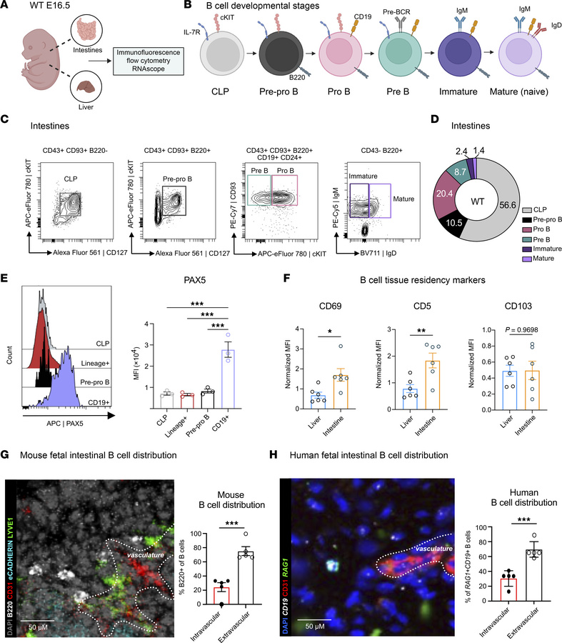
Figure 2

Fetal mouse intestines recapitulate human B cell development.

Options: View larger image (or click on image) Download as PowerPoint
Fetal mouse intestines recapitulate human B cell development.
(A) Schema...
(A) Schematic for tissue isolation and downstream analyses for mouse B cell analysis. (B) Graphical diagram depicting canonical B cell developmental stages as it occurs in mouse bone marrow. (C) Flow cytometry gates to identify distinct intestinal B cell subsets at E16.5; previous gating filters are listed above individual plots and depicted in Supplemental Figure 2A (n = 3, 6–8 pooled littermate tissues). Parent gates from live, CD45+lineage– cells are listed above each plot. (D) Pie chart with average frequencies of total B cells from gates in Figure 2D (n = 3). Each color corresponds to a specific cell population, and numbers are listed as a percentage of total B cells. (E) Histogram overlay of PAX5 expression across CLP, lineage+, Pre-pro–B cells, and CD19+ B cells (B220+CD19+ B cells) with quantification of MFI, (n = 3, 1-way ANOVA, ***P < 0.001, data are shown as mean ± SEM). (F) MFI of CD69, CD103, and CD5 on E16.5 B cells (CD45+CD19+B220+ live cells) (n = 6 pooled litters, unpaired Student’s t test, *P < 0.05, **P < 0.01 data are shown as mean ± SEM). (G) Representative image from IF staining of fetal mouse intestinal tissue (E18.5). Full image in Supplemental Figure 4F. The white dotted outline marks vasculature. Pseudo-colored with anti-B220-FITC (white), anti–CD31-Alexa Fluor 555 (AF555) (red), anti–CD324-AF594 (cyan), and anti–LYVE1-AF647 (green) and counterstained with DAPI (gray) with quantification of intravascular (CD31+) versus extravascular (CD31–) B cells (n = 5, paired Student’s t test, ***P <0.001; data are shown as mean ± SEM (H) Representative image from fetal human intestinal tissue with IF staining CD31 (red) and probed with RAG1 (green) and CD19 (white); nuclei stained with DAPI (blue) to identify B cells. The white dotted outline marks vasculature. B cells were identified as intravascular, based on direct colocalization with CD31 (CD19+RAG1+CD31+), or extravascular, (CD19+RAG1+CD31–) and quantified (n = 5, paired Student’s t test, ***P <0.001; data are shown as mean ± SEM). Scale bar: 50 µM.

Copyright © 2026 American Society for Clinical Investigation
ISSN 2379-3708

Sign up for email alerts