Go to The Journal of Clinical Investigation
  • About
  • Editors
  • Consulting Editors
  • For authors
  • Publication ethics
  • Publication alerts by email
  • Transfers
  • Advertising
  • Job board
  • Contact
  • Physician-Scientist Development
  • Current issue
  • Past issues
  • By specialty
    • COVID-19
    • Cardiology
    • Immunology
    • Metabolism
    • Nephrology
    • Oncology
    • Pulmonology
    • All ...
  • Videos
  • Collections
    • In-Press Preview
    • Resource and Technical Advances
    • Clinical Research and Public Health
    • Research Letters
    • Editorials
    • Perspectives
    • Physician-Scientist Development
    • Reviews
    • Top read articles

  • Current issue
  • Past issues
  • Specialties
  • In-Press Preview
  • Resource and Technical Advances
  • Clinical Research and Public Health
  • Research Letters
  • Editorials
  • Perspectives
  • Physician-Scientist Development
  • Reviews
  • Top read articles
  • About
  • Editors
  • Consulting Editors
  • For authors
  • Publication ethics
  • Publication alerts by email
  • Transfers
  • Advertising
  • Job board
  • Contact
DGAT2 reduction and lipid dysregulation drive psoriasis development in keratinocyte-specific SPRY1-deficient mice
Ying-Ying Li, Li-Ran Ye, Ying-Zhe Cui, Fan Xu, Xi-Bei Chen, Feng-Fei Zhang, Yi Lu, Yu-Xin Zheng, Xiao-Yong Man
Ying-Ying Li, Li-Ran Ye, Ying-Zhe Cui, Fan Xu, Xi-Bei Chen, Feng-Fei Zhang, Yi Lu, Yu-Xin Zheng, Xiao-Yong Man
View: Text | PDF
Research Article Dermatology Inflammation Metabolism

DGAT2 reduction and lipid dysregulation drive psoriasis development in keratinocyte-specific SPRY1-deficient mice

  • Text
  • PDF
Abstract

Psoriasis is a chronic autoimmune skin disease characterized by abnormal keratinocyte proliferation and immune dysregulation. Altered lipid metabolism has been implicated in its pathogenesis, but the underlying mechanisms remain unclear. In this study, we generated a keratinocyte-specific Sprouty RTK signaling antagonist 1 (SPRY1) knockout (Spry1ΔEpi) mouse model, which exhibits psoriasis-like symptoms. Using both psoriasis patient samples and Spry1ΔEpi mice, we investigated the role of diacylglycerol acyltransferase 2 (DGAT2) in psoriasis. Our results show that DGAT2 expression was reduced and glyceride metabolism was disrupted in psoriatic lesions in both patients with psoriasis and Spry1ΔEpi mice. Lipidomic analysis revealed significant alterations in glycerides, glycerophospholipids, sphingolipids, and fatty acids in Spry1ΔEpi mice. At the cellular level, DGAT2 downregulation and lipid dysregulation enhanced TLR3-mediated inflammatory signaling in keratinocytes. Furthermore, increased DGAT2 secretion from keratinocytes promoted CD8+ T cell activation, proliferation, and survival, amplifying psoriatic inflammation. These findings highlight the role of DGAT2 and lipid metabolism in the pathogenesis of psoriasis and reveal their interaction with immune responses in psoriasis.

Authors

Ying-Ying Li, Li-Ran Ye, Ying-Zhe Cui, Fan Xu, Xi-Bei Chen, Feng-Fei Zhang, Yi Lu, Yu-Xin Zheng, Xiao-Yong Man

×

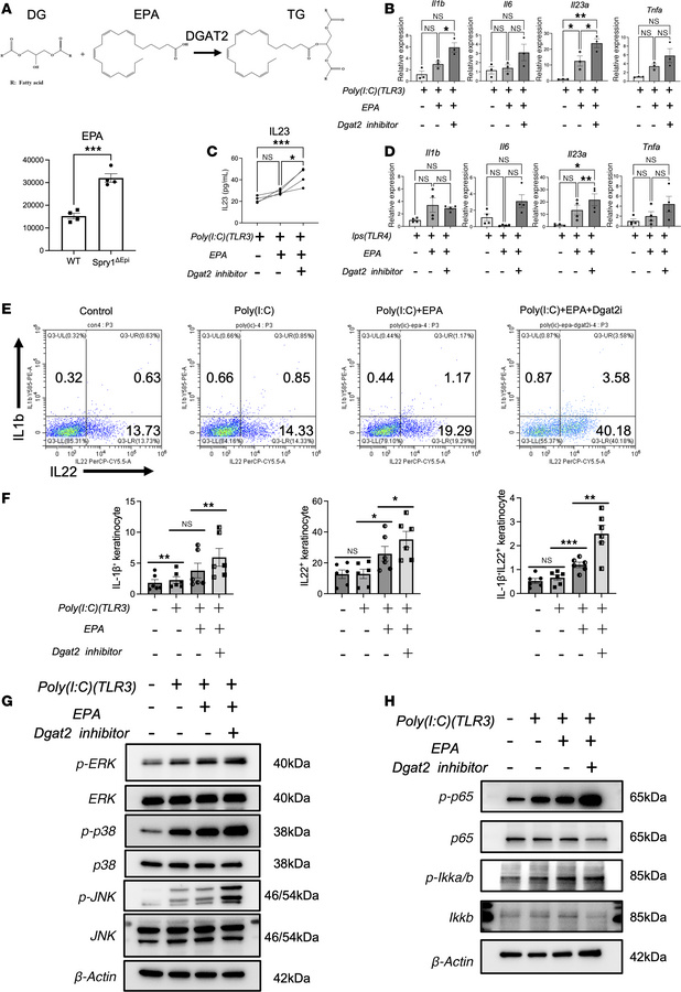
Figure 5

DGAT2 inhibition and EPA amplify TLR3-mediated inflammatory responses in keratinocytes.

Options: View larger image (or click on image) Download as PowerPoint
DGAT2 inhibition and EPA amplify TLR3-mediated inflammatory responses in...
(A) DGAT2 catalyzes TG synthesis from DG and FAs, like EPA. Spry1ΔEpi mouse epidermis shows significantly higher EPA levels. n = 4 mice per genotype. (B) Quantitative reverse transcription (qRT-PCR) analysis of cytokine expression (IL-1β, IL-6, IL-23, and TNF-α) in keratinocytes treated with poly(I:C), EPA, and DGAT2 inhibitor (DGAT2i). n = 3 samples per group. (C) ELISA quantification of IL-23 in keratinocyte supernatants showing increased secretion with EPA and DGAT2i. n = 4 samples per group. (D) qRT-PCR analysis of cytokine expression in keratinocytes treated with LPS, EPA, and DGAT2i. n = 4 samples per group. (E and F) Flow cytometry analysis showing increased proportions of IL-1β+IL-22+ keratinocytes following EPA and DGAT2i treatment. n = 6 samples per group. (G) Western blot analysis of MAPK pathway activation that shows increased phosphorylation of ERK, p38, and JNK with poly(I:C), EPA, and DGAT2i. (H) Western blot analysis of NF-κB pathway activation that shows enhanced phosphorylation of p65 and IκBα with poly(I:C), EPA, and DGAT2i. For Western blotting, 20 μg of protein is loaded per well. n = 3 samples per group. Repeated measures 1-way ANOVA was performed. *P < 0.05, **P < 0.01, ***P < 0.001.

Copyright © 2026 American Society for Clinical Investigation
ISSN 2379-3708

Sign up for email alerts