Go to The Journal of Clinical Investigation
  • About
  • Editors
  • Consulting Editors
  • For authors
  • Publication ethics
  • Publication alerts by email
  • Transfers
  • Advertising
  • Job board
  • Contact
  • Physician-Scientist Development
  • Current issue
  • Past issues
  • By specialty
    • COVID-19
    • Cardiology
    • Immunology
    • Metabolism
    • Nephrology
    • Oncology
    • Pulmonology
    • All ...
  • Videos
  • Collections
    • In-Press Preview
    • Resource and Technical Advances
    • Clinical Research and Public Health
    • Research Letters
    • Editorials
    • Perspectives
    • Physician-Scientist Development
    • Reviews
    • Top read articles

  • Current issue
  • Past issues
  • Specialties
  • In-Press Preview
  • Resource and Technical Advances
  • Clinical Research and Public Health
  • Research Letters
  • Editorials
  • Perspectives
  • Physician-Scientist Development
  • Reviews
  • Top read articles
  • About
  • Editors
  • Consulting Editors
  • For authors
  • Publication ethics
  • Publication alerts by email
  • Transfers
  • Advertising
  • Job board
  • Contact
Macrophage-specific therapy blocks the lung’s mechanosensitive immune response to alveolar distension
Liberty Mthunzi, Mohammad N. Islam, Galina A. Gusarova, Brian Karolewski, Sunita Bhattacharya, Jahar Bhattacharya
Liberty Mthunzi, Mohammad N. Islam, Galina A. Gusarova, Brian Karolewski, Sunita Bhattacharya, Jahar Bhattacharya
View: Text | PDF
Research Article Cell biology Inflammation Pulmonology

Macrophage-specific therapy blocks the lung’s mechanosensitive immune response to alveolar distension

  • Text
  • PDF
Abstract

The lung’s mechanosensitive immune response to alveolar overdistension impedes ventilation therapy for hypoxemic respiratory failure. Though mechanistically unclear, the prevailing hypothesis is that the immune response results when alveolar overdistension stretches alveolar macrophages (AMs). Since this hypothesis is untested in live lungs, we optically imaged live mouse alveoli to detect alveolus-adherent, sessile AMs that communicate with the alveolar epithelium through connexin 43-containing (Cx43-containing) gap junctions. Alveolar hyperinflation did not stretch the AMs, but it increased AM Ca2+. AM-specific Cx43 deletion blocked the Ca2+ response, as well as lung injury due to mechanical ventilation at high tidal volume (HTV). HTV-induced injury was also inhibited by AM-targeted delivery of liposomes containing the inhibitor of endosomal Ca2+ release, xestospongin C. We conclude Cx43- and Ca2+-dependent AM-epithelium interactions determine the lung’s mechanosensitive immunity, providing a basis for therapy for ventilator-induced lung injury.

Authors

Liberty Mthunzi, Mohammad N. Islam, Galina A. Gusarova, Brian Karolewski, Sunita Bhattacharya, Jahar Bhattacharya

×

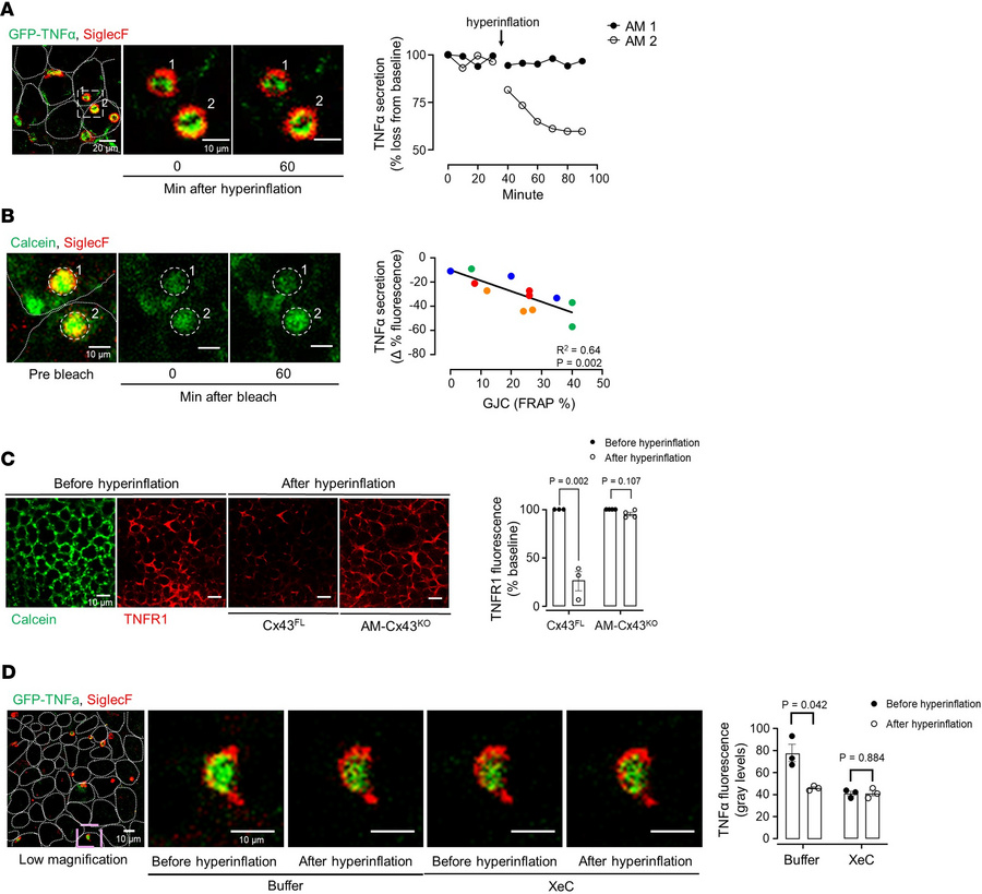
Figure 6

Hyperinflation induces TNF-α secretion in sessile AMs.

Options: View larger image (or click on image) Download as PowerPoint
Hyperinflation induces TNF-α secretion in sessile AMs.
(A) Confocal imag...
(A) Confocal image (left) shows overlay of the indicated fluorescence labels on sessile AMs. Dotted lines indicate alveoli in which sessile AMs are located. Selected AMs (rectangle), imaged at high magnification (middle and right images), show TNF-α fluorescence before and after hyperinflation. The tracings depict fluorescence quantification at the indicated times. Findings were replicated in at least 3 AMs each in 3 lungs. (B) Confocal image (left) shows overlay of the indicated fluorescence labels on sessile AMs from same imaging field as A. Dotted lines indicate alveolar epithelial margins. Confocal images (middle and right images), show calcein fluorescence alone after laser bleach at indicated times. Dashed circles indicate laser bleached regions. Regression plot shows data for individual AMs from 3 lungs. Same color indicates AMs from an individual lung. TNF-α secretion is quantified as percentage fluorescence decrease from baseline. Line drawn by linear regression analysis. GJC, gap junction communication; FRAP %, fluorescence recovery after photobleaching expressed as difference from initial fluorescence, quantified 60 minutes after bleaching. (C) Confocal images of epithelial and TNFR1 fluorescence in alveoli microinfused with calcein (green) and anti-TNFR1 mAb (red) in littermate control mice (Cx43FL) and in mice with AM-specific Cx43 knockout (AM-Cx43KO) as indicated. Bars show TNFR1 shedding response. (D) Confocal image (left) shows overlay of the indicated fluorescence labels on sessile AMs. Selected AM (purple rectangle in the left image), imaged at high magnification, shows TNF-α fluorescence before and after hyperinflation in the absence (Buffer) or presence of XeC. Bars show quantification of TNF-α secretion. Data analyses. Group data are mean ± SEM. P values were calculated by paired (C and D) t test.

Copyright © 2026 American Society for Clinical Investigation
ISSN 2379-3708

Sign up for email alerts