Go to The Journal of Clinical Investigation
  • About
  • Editors
  • Consulting Editors
  • For authors
  • Publication ethics
  • Publication alerts by email
  • Transfers
  • Advertising
  • Job board
  • Contact
  • Physician-Scientist Development
  • Current issue
  • Past issues
  • By specialty
    • COVID-19
    • Cardiology
    • Immunology
    • Metabolism
    • Nephrology
    • Oncology
    • Pulmonology
    • All ...
  • Videos
  • Collections
    • In-Press Preview
    • Resource and Technical Advances
    • Clinical Research and Public Health
    • Research Letters
    • Editorials
    • Perspectives
    • Physician-Scientist Development
    • Reviews
    • Top read articles

  • Current issue
  • Past issues
  • Specialties
  • In-Press Preview
  • Resource and Technical Advances
  • Clinical Research and Public Health
  • Research Letters
  • Editorials
  • Perspectives
  • Physician-Scientist Development
  • Reviews
  • Top read articles
  • About
  • Editors
  • Consulting Editors
  • For authors
  • Publication ethics
  • Publication alerts by email
  • Transfers
  • Advertising
  • Job board
  • Contact
Macrophage-specific therapy blocks the lung’s mechanosensitive immune response to alveolar distension
Liberty Mthunzi, Mohammad N. Islam, Galina A. Gusarova, Brian Karolewski, Sunita Bhattacharya, Jahar Bhattacharya
Liberty Mthunzi, Mohammad N. Islam, Galina A. Gusarova, Brian Karolewski, Sunita Bhattacharya, Jahar Bhattacharya
View: Text | PDF
Research Article Cell biology Inflammation Pulmonology

Macrophage-specific therapy blocks the lung’s mechanosensitive immune response to alveolar distension

  • Text
  • PDF
Abstract

The lung’s mechanosensitive immune response to alveolar overdistension impedes ventilation therapy for hypoxemic respiratory failure. Though mechanistically unclear, the prevailing hypothesis is that the immune response results when alveolar overdistension stretches alveolar macrophages (AMs). Since this hypothesis is untested in live lungs, we optically imaged live mouse alveoli to detect alveolus-adherent, sessile AMs that communicate with the alveolar epithelium through connexin 43-containing (Cx43-containing) gap junctions. Alveolar hyperinflation did not stretch the AMs, but it increased AM Ca2+. AM-specific Cx43 deletion blocked the Ca2+ response, as well as lung injury due to mechanical ventilation at high tidal volume (HTV). HTV-induced injury was also inhibited by AM-targeted delivery of liposomes containing the inhibitor of endosomal Ca2+ release, xestospongin C. We conclude Cx43- and Ca2+-dependent AM-epithelium interactions determine the lung’s mechanosensitive immunity, providing a basis for therapy for ventilator-induced lung injury.

Authors

Liberty Mthunzi, Mohammad N. Islam, Galina A. Gusarova, Brian Karolewski, Sunita Bhattacharya, Jahar Bhattacharya

×

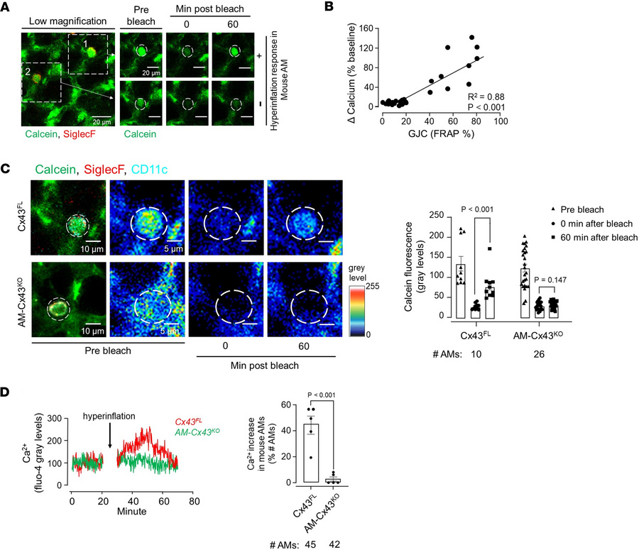
Figure 5

Role for connexin-43 in AM calcium mobilization.

Options: View larger image (or click on image) Download as PowerPoint
Role for connexin-43 in AM calcium mobilization.
(A) Confocal image (lef...
(A) Confocal image (left) of alveolar epithelium and SiglecF-positive AMs loaded with the cytosol-localizing dye, calcein. Dashed squares enclose 2 AMs subjected to photobleaching. High-magnification images show calcein fluorescence in a hyperinflation-responsive AM (#1, upper panel) and nonresponsive AM (#2, lower panel) before and after bleach at indicated time points. Replicated 8 times in 4 lungs. (B) Plot shows increase in cytosolic Ca2+ in AMs after hyperinflation against efficiency of gap junctional communication (GJC) quantified in terms of fluorescence recovery after photobleaching (FRAP). Data are for 27 AMs from 4 lungs. Line drawn by linear regression. (C) Confocal images show calcein green–loaded sessile AMs identified by SiglecF and CD11c labeling. Pseudocolor high-power images of sessile AMs are shown in prebleach and 0- and 60-minute after bleach periods. White dashed circles indicate photobleached regions. Bars show group data quantifications of calcein fluorescence within sessile AMs at indicated time points. n = 3 and 4 lungs, respectively, for Cx43FL and AM-Cx43KO groups. Cx43FL, floxed littermate control. AM-Cx43KO, CD11cCre-Cx43fl/fl. (D) Tracings in different colors show Ca2+ responses in AMs from indicated mice. Bars show percentage of AMs per field of view that responded to hyperinflation by increasing Ca2+ in CD11cCre-Cx43fl/fl mice (AM-Cx43KO) and littermate controls (Cx43FL). Data analyses. Group data are mean ± SEM. P values were calculated by paired (C) or unpaired (D) t test.

Copyright © 2026 American Society for Clinical Investigation
ISSN 2379-3708

Sign up for email alerts