Go to The Journal of Clinical Investigation
  • About
  • Editors
  • Consulting Editors
  • For authors
  • Publication ethics
  • Publication alerts by email
  • Transfers
  • Advertising
  • Job board
  • Contact
  • Physician-Scientist Development
  • Current issue
  • Past issues
  • By specialty
    • COVID-19
    • Cardiology
    • Immunology
    • Metabolism
    • Nephrology
    • Oncology
    • Pulmonology
    • All ...
  • Videos
  • Collections
    • In-Press Preview
    • Resource and Technical Advances
    • Clinical Research and Public Health
    • Research Letters
    • Editorials
    • Perspectives
    • Physician-Scientist Development
    • Reviews
    • Top read articles

  • Current issue
  • Past issues
  • Specialties
  • In-Press Preview
  • Resource and Technical Advances
  • Clinical Research and Public Health
  • Research Letters
  • Editorials
  • Perspectives
  • Physician-Scientist Development
  • Reviews
  • Top read articles
  • About
  • Editors
  • Consulting Editors
  • For authors
  • Publication ethics
  • Publication alerts by email
  • Transfers
  • Advertising
  • Job board
  • Contact
Macrophage-specific therapy blocks the lung’s mechanosensitive immune response to alveolar distension
Liberty Mthunzi, Mohammad N. Islam, Galina A. Gusarova, Brian Karolewski, Sunita Bhattacharya, Jahar Bhattacharya
Liberty Mthunzi, Mohammad N. Islam, Galina A. Gusarova, Brian Karolewski, Sunita Bhattacharya, Jahar Bhattacharya
View: Text | PDF
Research Article Cell biology Inflammation Pulmonology

Macrophage-specific therapy blocks the lung’s mechanosensitive immune response to alveolar distension

  • Text
  • PDF
Abstract

The lung’s mechanosensitive immune response to alveolar overdistension impedes ventilation therapy for hypoxemic respiratory failure. Though mechanistically unclear, the prevailing hypothesis is that the immune response results when alveolar overdistension stretches alveolar macrophages (AMs). Since this hypothesis is untested in live lungs, we optically imaged live mouse alveoli to detect alveolus-adherent, sessile AMs that communicate with the alveolar epithelium through connexin 43-containing (Cx43-containing) gap junctions. Alveolar hyperinflation did not stretch the AMs, but it increased AM Ca2+. AM-specific Cx43 deletion blocked the Ca2+ response, as well as lung injury due to mechanical ventilation at high tidal volume (HTV). HTV-induced injury was also inhibited by AM-targeted delivery of liposomes containing the inhibitor of endosomal Ca2+ release, xestospongin C. We conclude Cx43- and Ca2+-dependent AM-epithelium interactions determine the lung’s mechanosensitive immunity, providing a basis for therapy for ventilator-induced lung injury.

Authors

Liberty Mthunzi, Mohammad N. Islam, Galina A. Gusarova, Brian Karolewski, Sunita Bhattacharya, Jahar Bhattacharya

×

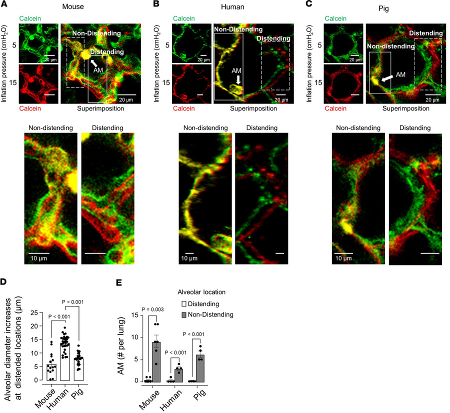
Figure 1

Pseudocolor superimposition by confocal microscopy reveals AMs are located in strain-protected alveolar niches.

Options: View larger image (or click on image) Download as PowerPoint
Pseudocolor superimposition by confocal microscopy reveals AMs are locat...
(A–C) Representative confocal images of mouse (A), human (B), and pig (C) alveoli are shown at low (left images) and high magnification (right images). Images were obtained at the indicated inflation pressures. The low-magnification images are pseudocolored differently for the different inflation pressures. The merge image was obtained by superimposing the green and red images. The superimposition reveals yellow pseudocolor at a nondistending alveolar segment (solid rectangle) but separation of red and green at the distending segment (dashed rectangle). Images were centered for superimposition. An AM is located at the corner of the nondistending alveolar segment (arrow). High-magnification images of rectangles are below. (D) Bars show hyperinflation-induced alveolar diameter increase at sites of alveolar distension in 4 lungs each for mouse, human, and pig. Findings were replicated in at least 3 alveoli in each lung. (E) Bars show numbers of AMs at distending and nondistending locations of alveoli in 4 lungs each for mouse, human, and pig. Each dot represents data for 1 lung. Data analyses. Group data are mean ± SEM. P values were calculated by 1-way ANOVA with Bonferroni’s correction (D) or paired t test (E).

Copyright © 2026 American Society for Clinical Investigation
ISSN 2379-3708

Sign up for email alerts