Go to The Journal of Clinical Investigation
  • About
  • Editors
  • Consulting Editors
  • For authors
  • Publication ethics
  • Publication alerts by email
  • Transfers
  • Advertising
  • Job board
  • Contact
  • Physician-Scientist Development
  • Current issue
  • Past issues
  • By specialty
    • COVID-19
    • Cardiology
    • Immunology
    • Metabolism
    • Nephrology
    • Oncology
    • Pulmonology
    • All ...
  • Videos
  • Collections
    • In-Press Preview
    • Resource and Technical Advances
    • Clinical Research and Public Health
    • Research Letters
    • Editorials
    • Perspectives
    • Physician-Scientist Development
    • Reviews
    • Top read articles

  • Current issue
  • Past issues
  • Specialties
  • In-Press Preview
  • Resource and Technical Advances
  • Clinical Research and Public Health
  • Research Letters
  • Editorials
  • Perspectives
  • Physician-Scientist Development
  • Reviews
  • Top read articles
  • About
  • Editors
  • Consulting Editors
  • For authors
  • Publication ethics
  • Publication alerts by email
  • Transfers
  • Advertising
  • Job board
  • Contact
CD8+ T cell depletion promotes human Tph/Tfh cell proliferation and Sjögren syndrome–like symptoms in PBMC-based humanized mice
Mariam Piruzyan, … , Akiko Nishidate, Yuzo Koda
Mariam Piruzyan, … , Akiko Nishidate, Yuzo Koda
Published November 24, 2025
Citation Information: JCI Insight. 2025;10(22):e191700. https://doi.org/10.1172/jci.insight.191700.
View: Text | PDF
Research Article Immunology Inflammation

CD8+ T cell depletion promotes human Tph/Tfh cell proliferation and Sjögren syndrome–like symptoms in PBMC-based humanized mice

  • Text
  • PDF
Abstract

Peripheral helper T (Tph) and follicular helper T (Tfh) cells are key regulators of B cell differentiation and antibody production, making them promising targets for autoimmune disease treatment. However, their differentiation mechanisms differ significantly between humans and mice, limiting drug validation in mouse models. Here, we present a simple and effective method for in vivo proliferation of human Tph/Tfh and B cells. We discovered that after depleting CD8+ T cells of human peripheral blood mononuclear cell–transferred immunodeficient mice (CD8TΔhPBMC mice), human Tph/Tfh cells and B cells proliferated markedly in the spleen compared with those in human PBMC–transferred immunodeficient mice (hPBMC mice). Transcriptome analysis confirmed proliferating cells’ close resemblance to human Tph/Tfh cells. Furthermore, multicolor flow cytometry revealed CXCL13+ Tph cells infiltrating Sjögren’s syndrome–associated (SjS-associated) organs, such as salivary glands. Single-cell RNA sequencing identified IL-21+CXCL13+IFN-γ+ICOS+TIGIT+GPR56+ Tph cells in the salivary glands. These findings are consistent with reduced saliva volume and elevated SjS markers, such as anti-SSA antibody, in these mice, which were both ameliorated by immunosuppressants. In vitro, CD8+ T cells from hPBMC mice induced B cell apoptosis and inhibited Tph/Tfh differentiation. This model advances understanding of human Tph/Tfh cell biology and offers a valuable platform for studying SjS and therapeutic targets.

Authors

Mariam Piruzyan, Sota Fujimori, Ryota Sato, Yuki Imura, Sachiko Mochiduki, Kana Takemoto, Akiko Nishidate, Yuzo Koda

×

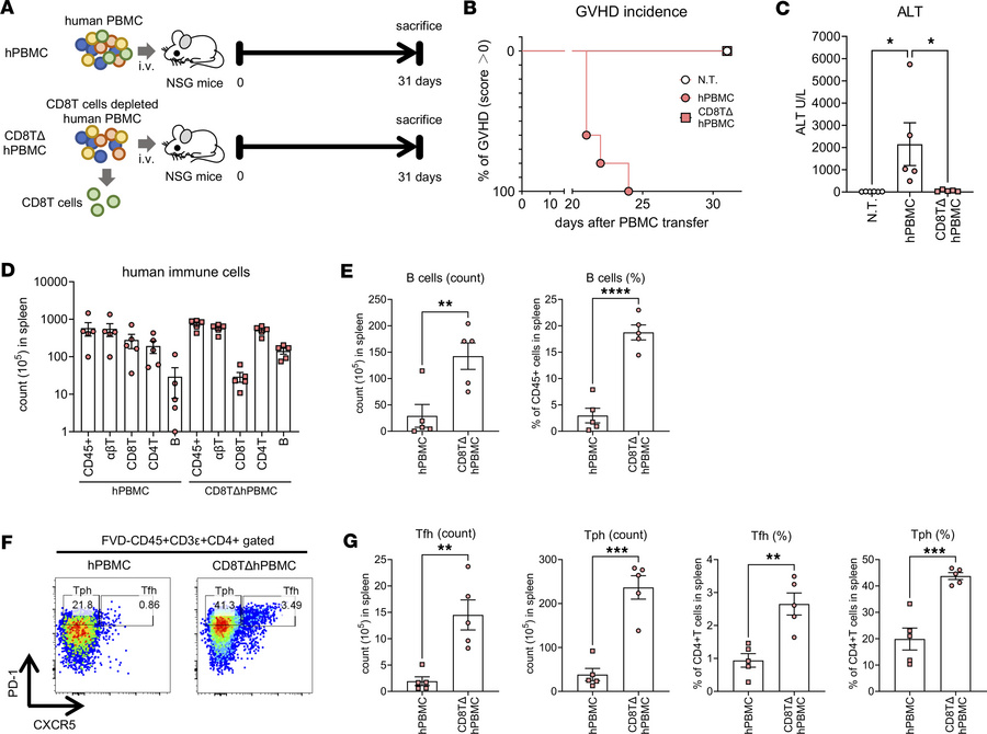
Figure 1

CD8+ T cell depletion enhances Tph, Tfh, and B cell proliferation in hPBMC mice.

Options: View larger image (or click on image) Download as PowerPoint
CD8+ T cell depletion enhances Tph, Tfh, and B cell proliferation in hPB...
NSG mice were intravenously injected with human PBMCs or CD8+ T cell–depleted PBMCs. Mice were sacrificed when GVHD-like symptoms were observed or on day 31 after injection of PBMCs. (A) Study design showing construction of CD8+ T cell–depleted PBMC-transferred humanized mice. (B) GVHD score change (n = 5 or 6 per group). (C) ALT activity in the serum (n = 5 or 6 per group). (D) The number of human immune cells in the spleen (n = 5 per group). (E) The number of B cells and B cell percentage of CD45+ cells in the spleen (n = 5 per group). (F) Gating strategy of Tph and Tfh cells. (G) The number of Tfh and Tph cells and Tfh and Tph percentage of CD4+ T cells in the spleen. Data are presented as means with SEM. *P < 0.05, **P < 0.01, ***P < 0.001, ****P < 0.0001; statistical analysis was performed using 1-way ANOVA with Tukey’s multiple-comparison post hoc test (C) or 2-tailed Student’s t test (E and G). Data are representative of more than 3 independent experiments. ALT, alanine aminotransferase; NSG, NOD/SCID IL-2 receptor γ–/–; N.T., nontreatment.

Copyright © 2025 American Society for Clinical Investigation
ISSN 2379-3708

Sign up for email alerts