Go to The Journal of Clinical Investigation
  • About
  • Editors
  • Consulting Editors
  • For authors
  • Publication ethics
  • Publication alerts by email
  • Transfers
  • Advertising
  • Job board
  • Contact
  • Physician-Scientist Development
  • Current issue
  • Past issues
  • By specialty
    • COVID-19
    • Cardiology
    • Immunology
    • Metabolism
    • Nephrology
    • Oncology
    • Pulmonology
    • All ...
  • Videos
  • Collections
    • In-Press Preview
    • Resource and Technical Advances
    • Clinical Research and Public Health
    • Research Letters
    • Editorials
    • Perspectives
    • Physician-Scientist Development
    • Reviews
    • Top read articles

  • Current issue
  • Past issues
  • Specialties
  • In-Press Preview
  • Resource and Technical Advances
  • Clinical Research and Public Health
  • Research Letters
  • Editorials
  • Perspectives
  • Physician-Scientist Development
  • Reviews
  • Top read articles
  • About
  • Editors
  • Consulting Editors
  • For authors
  • Publication ethics
  • Publication alerts by email
  • Transfers
  • Advertising
  • Job board
  • Contact
High-throughput screens identify genotype-specific therapeutics for channelopathies
Christian L. Egly, … , Brett M. Kroncke, Björn C. Knollmann
Christian L. Egly, … , Brett M. Kroncke, Björn C. Knollmann
Published September 30, 2025
Citation Information: JCI Insight. 2025;10(22):e191697. https://doi.org/10.1172/jci.insight.191697.
View: Text | PDF
Research Article Cardiology Genetics

High-throughput screens identify genotype-specific therapeutics for channelopathies

  • Text
  • PDF
Abstract

Genetic diseases such as ion channelopathies substantially burden human health. Existing treatments are limited and not genotype specific. Here, we report a 2-step high-throughput approach to rapidly identify drug candidates for repurposing as genotype-specific therapy. We first screened 1,680 medicines using a thallium-flux trafficking assay against Kv11.1 gene variants causing long QT syndrome (LQTS), an ion channelopathy associated with fatal cardiac arrhythmia. We identified evacetrapib as a suitable drug candidate that improves membrane trafficking and activates channels. We then used deep mutational scanning to prospectively identify all Kv11.1 missense variants in an LQTS hotspot region responsive to treatment with evacetrapib. Combining high-throughput drug screens with deep mutational scanning establishes a paradigm for mutation-specific drug discovery translatable to personalized treatment of carriers with rare genetic disorders.

Authors

Christian L. Egly, Alex Shen, Tri Q. Do, Carlos Tellet Cabiya, Paxton A. Ritschel, Suah Woo, Matthew Ku, Brian P. Delisle, Brett M. Kroncke, Björn C. Knollmann

×

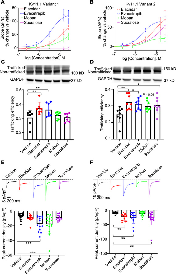
Figure 2

Concentration-response testing identifies top pharmacological chaperones for confirmation testing.

Options: View larger image (or click on image) Download as PowerPoint
Concentration-response testing identifies top pharmacological chaperones...
(A and B) Tl+-flux concentration response of top 4 drug candidates after overnight incubation and washout in HEK-293 cells expressing 2 trafficking-deficient Kv11.1 variants (n = 2–4 wells/concentration). (C and D) Western blot images from HEK-293 cells expressing trafficking-deficient variants after overnight incubation with top drug candidates. Trafficking efficiency was determined by quantifying the ratio of fully glycosylated Kv11.1 protein to total Kv11.1. (E and F) Patch-clamp electrophysiology for (E) Variant 1 and (F) Variant 2 after overnight incubation and washout of drug candidates. Peak tail current densities from a –120-mV voltage step are shown (n = 11–23 cells/drug). All data represented as mean ± SD. *P < 0.05; **P < 0.01; ***P < 0.001. Data were analyzed with 2-way ANOVA with post hoc Dunnett’s multiple-comparison test (C and D) or Kruskal-Wallis with post hoc Dunn’s multiple-comparison test (E and F). Concentrations used in Western blots and electrophysiology were 0.1% DMSO (vehicle), 15 μmol/L elacridar, 10 μmol/L evacetrapib, 30 μmol/L moban, and 30 μmol/L sucralose.

Copyright © 2025 American Society for Clinical Investigation
ISSN 2379-3708

Sign up for email alerts