Go to The Journal of Clinical Investigation
  • About
  • Editors
  • Consulting Editors
  • For authors
  • Publication ethics
  • Publication alerts by email
  • Transfers
  • Advertising
  • Job board
  • Contact
  • Physician-Scientist Development
  • Current issue
  • Past issues
  • By specialty
    • COVID-19
    • Cardiology
    • Immunology
    • Metabolism
    • Nephrology
    • Oncology
    • Pulmonology
    • All ...
  • Videos
  • Collections
    • In-Press Preview
    • Resource and Technical Advances
    • Clinical Research and Public Health
    • Research Letters
    • Editorials
    • Perspectives
    • Physician-Scientist Development
    • Reviews
    • Top read articles

  • Current issue
  • Past issues
  • Specialties
  • In-Press Preview
  • Resource and Technical Advances
  • Clinical Research and Public Health
  • Research Letters
  • Editorials
  • Perspectives
  • Physician-Scientist Development
  • Reviews
  • Top read articles
  • About
  • Editors
  • Consulting Editors
  • For authors
  • Publication ethics
  • Publication alerts by email
  • Transfers
  • Advertising
  • Job board
  • Contact
The septin cytoskeleton is a regulator of intestinal epithelial barrier integrity and mucosal inflammation
Nayden G. Naydenov, … , Andrei I. Ivanov, Seham Ebrahim
Nayden G. Naydenov, … , Andrei I. Ivanov, Seham Ebrahim
Published October 7, 2025
Citation Information: JCI Insight. 2025;10(22):e191538. https://doi.org/10.1172/jci.insight.191538.
View: Text | PDF
Research Article Cell biology Gastroenterology

The septin cytoskeleton is a regulator of intestinal epithelial barrier integrity and mucosal inflammation

  • Text
  • PDF
Abstract

Intestinal epithelial barrier integrity is essential for human health, and its disruption induces and exacerbates intestinal inflammatory disorders. While the epithelial cytoskeleton is critical for maintaining gut barrier-integrity, the role of septins — a family of GTP-binding, cytoskeletal proteins — is largely unknown. This highlights an important knowledge gap, as dysfunction of septins, and specifically septin 9 (SEPT9), is associated with intestinal pathologies. We determined that SEPT9 localizes to the apical junctions of intestinal epithelial cells (IECs), overlapping with both tight and adherens junctions. IEC-specific ablation of SEPT9 in mice resulted in leaky gut, due to mislocalization of junctional proteins, and increased susceptibility to experimental colitis. Consistently, SEPT9 expression was significantly reduced in intestinal mucosa of patients with inflammatory bowel disease (IBD). Using affinity-purification mass spectrometry, super-resolution imaging, and genetic KO, we determined that SEPT9 interacts with and is necessary to recruit nonmuscle myosin IIC (NMIIC) to the IEC perijunctional actomyosin belt. Loss of NMIIC also caused IEC barrier disruption. In summary, SEPT9 regulates intestinal barrier integrity by supporting the assembly of tight and adherens junctions through NMIIC recruitment to the actomyosin belt. The septin cytoskeleton safeguards the intestinal mucosa during acute inflammation, and its disruption in IBD suggests a loss of this protective function.

Authors

Nayden G. Naydenov, Gaizun Hu, Dominik Robak, Atif Zafar, Khosiyat Makhmudova, Susana Lechuga, Yuta Ohno, Naseer Sangwan, Saikat Bandyopadhyay, Ryan Musich, Erin Jeffery, Lei Sun, Armando Marino-Melendez, Florian Rieder, Gloria Sheynkman, Andrei I. Ivanov, Seham Ebrahim

×

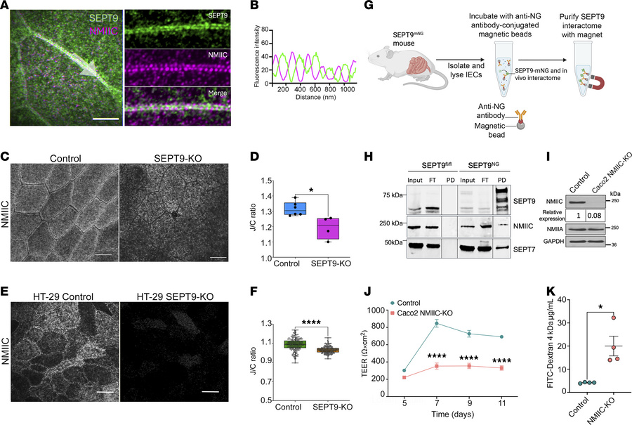
Figure 7

SEPT9 interacts with NMIIC and promotes its junctional enrichment in intestinal epithelial cells.

Options: View larger image (or click on image) Download as PowerPoint
SEPT9 interacts with NMIIC and promotes its junctional enrichment in int...
(A) Superresolution microscopy image of SEPT9 (green) and NMIIC (magenta) in DLD-1 human colonic epithelial cells. (B) Fluorescence intensities profiles show SEPT9 and NMIIC signal intercalation along the cell-cell junction highlighted by the white arrow in A. (C and D) Representative image and junction/cytoplasmic ratio (J/C ratio) of immunolabeled NMIIC in colonic mucosa of SEPT9-KO and control mice. (E and F) Representative image and J/C ratio of immunolabeled NMIIC in control and SEPT9-KO HT-29 cF8 cells. (G) Schematics of in vivo interactome analysis using SEPT9mNG knockin mice. Mouse colonic epithelial cells were isolated, lysed, and incubated with anti-mNeonGreen–conjugated magnetic beads to purify the native SEPT9 interactome. (H) Immunoblot analysis of anti-NG antibody pulldowns from SEPT9fl/fl and SEPT9mNG mouse colonic epithelial cells probed with anti- SEPT9, NMIIC and SEPT7 antibodies. Input- total cell lysates; FT-flow through; PD-pull down. (I) Western blot confirming specific deletion of NMIIC (but not NMIIA) in CRISPR/Cas9-edited Caco-2BBE epithelial cells. (J and K)Transepithelial electrical resistance (TEER) and FITC-dextran permeability assays reveal impaired barrier formation in NMIIC-deficient cell monolayers compared with controls. Data are shown as mean ± SEM. *P < 0.05, ****P < 0.0001 by unpaired 2-tailed t test.

Copyright © 2025 American Society for Clinical Investigation
ISSN 2379-3708

Sign up for email alerts