Go to The Journal of Clinical Investigation
  • About
  • Editors
  • Consulting Editors
  • For authors
  • Publication ethics
  • Publication alerts by email
  • Transfers
  • Advertising
  • Job board
  • Contact
  • Physician-Scientist Development
  • Current issue
  • Past issues
  • By specialty
    • COVID-19
    • Cardiology
    • Immunology
    • Metabolism
    • Nephrology
    • Oncology
    • Pulmonology
    • All ...
  • Videos
  • Collections
    • In-Press Preview
    • Resource and Technical Advances
    • Clinical Research and Public Health
    • Research Letters
    • Editorials
    • Perspectives
    • Physician-Scientist Development
    • Reviews
    • Top read articles

  • Current issue
  • Past issues
  • Specialties
  • In-Press Preview
  • Resource and Technical Advances
  • Clinical Research and Public Health
  • Research Letters
  • Editorials
  • Perspectives
  • Physician-Scientist Development
  • Reviews
  • Top read articles
  • About
  • Editors
  • Consulting Editors
  • For authors
  • Publication ethics
  • Publication alerts by email
  • Transfers
  • Advertising
  • Job board
  • Contact
The septin cytoskeleton is a regulator of intestinal epithelial barrier integrity and mucosal inflammation
Nayden G. Naydenov, … , Andrei I. Ivanov, Seham Ebrahim
Nayden G. Naydenov, … , Andrei I. Ivanov, Seham Ebrahim
Published October 7, 2025
Citation Information: JCI Insight. 2025;10(22):e191538. https://doi.org/10.1172/jci.insight.191538.
View: Text | PDF
Research Article Cell biology Gastroenterology

The septin cytoskeleton is a regulator of intestinal epithelial barrier integrity and mucosal inflammation

  • Text
  • PDF
Abstract

Intestinal epithelial barrier integrity is essential for human health, and its disruption induces and exacerbates intestinal inflammatory disorders. While the epithelial cytoskeleton is critical for maintaining gut barrier-integrity, the role of septins — a family of GTP-binding, cytoskeletal proteins — is largely unknown. This highlights an important knowledge gap, as dysfunction of septins, and specifically septin 9 (SEPT9), is associated with intestinal pathologies. We determined that SEPT9 localizes to the apical junctions of intestinal epithelial cells (IECs), overlapping with both tight and adherens junctions. IEC-specific ablation of SEPT9 in mice resulted in leaky gut, due to mislocalization of junctional proteins, and increased susceptibility to experimental colitis. Consistently, SEPT9 expression was significantly reduced in intestinal mucosa of patients with inflammatory bowel disease (IBD). Using affinity-purification mass spectrometry, super-resolution imaging, and genetic KO, we determined that SEPT9 interacts with and is necessary to recruit nonmuscle myosin IIC (NMIIC) to the IEC perijunctional actomyosin belt. Loss of NMIIC also caused IEC barrier disruption. In summary, SEPT9 regulates intestinal barrier integrity by supporting the assembly of tight and adherens junctions through NMIIC recruitment to the actomyosin belt. The septin cytoskeleton safeguards the intestinal mucosa during acute inflammation, and its disruption in IBD suggests a loss of this protective function.

Authors

Nayden G. Naydenov, Gaizun Hu, Dominik Robak, Atif Zafar, Khosiyat Makhmudova, Susana Lechuga, Yuta Ohno, Naseer Sangwan, Saikat Bandyopadhyay, Ryan Musich, Erin Jeffery, Lei Sun, Armando Marino-Melendez, Florian Rieder, Gloria Sheynkman, Andrei I. Ivanov, Seham Ebrahim

×

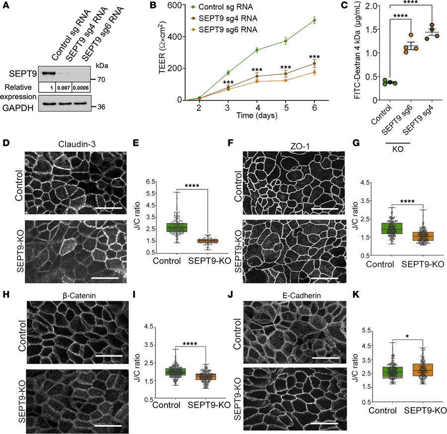
Figure 6

SEPT9 knockdown in model intestinal epithelial monolayers disrupts barrier function and apical junctional organization.

Options: View larger image (or click on image) Download as PowerPoint
SEPT9 knockdown in model intestinal epithelial monolayers disrupts barri...
(A) Immunoblot showing efficient SEPT9 knockdown in HT-29 cF8 cells using 2 independent sgRNAs (sg4 and sg6) compared with nontargeting control sgRNA. GAPDH serves as a loading control. Relative SEPT9 expression is normalized to control and GAPDH. (B) Transepithelial electrical resistance (TEER) measurements over 6 days show significantly impaired barrier formation in SEPT9-depleted HT-29 monolayers. (C) FITC-dextran (4 kDa) flux assay reveals increased paracellular permeability in SEPT9-KO monolayers (permeability data are representative of 3 independent experiments). (D–K) Representative confocal images (D, F, H, and J) and quantification (E, G, I, and K) of junction/cytoplasmic ratio (J/C ratio) of immunolabeled junctional markers in control and SEPT9-KO HT-29 cells, including claudin-3 (D and E), ZO-1 (F and G), β-catenin (H and I), and E-cadherin (J and K). Scale bars: 10 μm. Data are shown as mean ± SEM from ≥ 3 biological replicates. *P < 0.05, ***P < 0.001, ****P < 0.0001 by unpaired 2-tailed t test.

Copyright © 2025 American Society for Clinical Investigation
ISSN 2379-3708

Sign up for email alerts