Go to The Journal of Clinical Investigation
  • About
  • Editors
  • Consulting Editors
  • For authors
  • Publication ethics
  • Publication alerts by email
  • Transfers
  • Advertising
  • Job board
  • Contact
  • Physician-Scientist Development
  • Current issue
  • Past issues
  • By specialty
    • COVID-19
    • Cardiology
    • Immunology
    • Metabolism
    • Nephrology
    • Oncology
    • Pulmonology
    • All ...
  • Videos
  • Collections
    • In-Press Preview
    • Resource and Technical Advances
    • Clinical Research and Public Health
    • Research Letters
    • Editorials
    • Perspectives
    • Physician-Scientist Development
    • Reviews
    • Top read articles

  • Current issue
  • Past issues
  • Specialties
  • In-Press Preview
  • Resource and Technical Advances
  • Clinical Research and Public Health
  • Research Letters
  • Editorials
  • Perspectives
  • Physician-Scientist Development
  • Reviews
  • Top read articles
  • About
  • Editors
  • Consulting Editors
  • For authors
  • Publication ethics
  • Publication alerts by email
  • Transfers
  • Advertising
  • Job board
  • Contact
The septin cytoskeleton is a regulator of intestinal epithelial barrier integrity and mucosal inflammation
Nayden G. Naydenov, … , Andrei I. Ivanov, Seham Ebrahim
Nayden G. Naydenov, … , Andrei I. Ivanov, Seham Ebrahim
Published October 7, 2025
Citation Information: JCI Insight. 2025;10(22):e191538. https://doi.org/10.1172/jci.insight.191538.
View: Text | PDF
Research Article Cell biology Gastroenterology

The septin cytoskeleton is a regulator of intestinal epithelial barrier integrity and mucosal inflammation

  • Text
  • PDF
Abstract

Intestinal epithelial barrier integrity is essential for human health, and its disruption induces and exacerbates intestinal inflammatory disorders. While the epithelial cytoskeleton is critical for maintaining gut barrier-integrity, the role of septins — a family of GTP-binding, cytoskeletal proteins — is largely unknown. This highlights an important knowledge gap, as dysfunction of septins, and specifically septin 9 (SEPT9), is associated with intestinal pathologies. We determined that SEPT9 localizes to the apical junctions of intestinal epithelial cells (IECs), overlapping with both tight and adherens junctions. IEC-specific ablation of SEPT9 in mice resulted in leaky gut, due to mislocalization of junctional proteins, and increased susceptibility to experimental colitis. Consistently, SEPT9 expression was significantly reduced in intestinal mucosa of patients with inflammatory bowel disease (IBD). Using affinity-purification mass spectrometry, super-resolution imaging, and genetic KO, we determined that SEPT9 interacts with and is necessary to recruit nonmuscle myosin IIC (NMIIC) to the IEC perijunctional actomyosin belt. Loss of NMIIC also caused IEC barrier disruption. In summary, SEPT9 regulates intestinal barrier integrity by supporting the assembly of tight and adherens junctions through NMIIC recruitment to the actomyosin belt. The septin cytoskeleton safeguards the intestinal mucosa during acute inflammation, and its disruption in IBD suggests a loss of this protective function.

Authors

Nayden G. Naydenov, Gaizun Hu, Dominik Robak, Atif Zafar, Khosiyat Makhmudova, Susana Lechuga, Yuta Ohno, Naseer Sangwan, Saikat Bandyopadhyay, Ryan Musich, Erin Jeffery, Lei Sun, Armando Marino-Melendez, Florian Rieder, Gloria Sheynkman, Andrei I. Ivanov, Seham Ebrahim

×

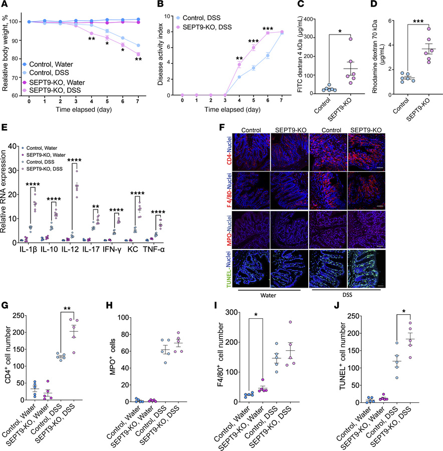
Figure 5

Loss of epithelial SEPT9 exacerbates colitis severity, intestinal barrier dysfunction, and mucosal inflammation.

Options: View larger image (or click on image) Download as PowerPoint
Loss of epithelial SEPT9 exacerbates colitis severity, intestinal barrie...
(A and B) DSS-induced colitis in control and SEPT9-KO mice. SEPT9-KO animals show significantly greater weight loss (A) and increased disease activity index (B) over 7 days of 3% DSS treatment. (C and D) Intestinal permeability assays showing increased serum concentrations of orally administered 4 kDa FITC-dextran (C) and 70 kDa Rhodamine-dextran (D) in DSS-treated SEPT9-KO mice compared with controls (n = 5–6 per group). (E) qPCR analysis of inflammatory cytokine and chemokine gene expression in colonic tissue following DSS treatment. SEPT9-KO mice exhibit significantly elevated levels of IL-1β, IL-10, IL-12, IL-17, IFN-γ, KC, and TNF-α (n = 5–6 mice per group). (F) Representative immunofluorescence images of colon sections stained for CD4+ T cells, F4/80+ macrophages, MPO+ neutrophils, and TUNEL+ apoptotic cells in water- or DSS-treated groups. Nuclei stained with DAPI (blue). Scale bar: 100 μm. (G–J) Quantification of immune cell infiltration and cell death in control and DSS-treated colons. Data are presented as mean ± SEM. *P < 0.05, **P < 0.01, ***P < 0.001, ****P < 0.0001 by unpaired 2-tailed t test or nested one-way ANOVA with Tukey’s multiple comparisons as appropriate.

Copyright © 2025 American Society for Clinical Investigation
ISSN 2379-3708

Sign up for email alerts