Go to The Journal of Clinical Investigation
  • About
  • Editors
  • Consulting Editors
  • For authors
  • Publication ethics
  • Publication alerts by email
  • Transfers
  • Advertising
  • Job board
  • Contact
  • Physician-Scientist Development
  • Current issue
  • Past issues
  • By specialty
    • COVID-19
    • Cardiology
    • Immunology
    • Metabolism
    • Nephrology
    • Oncology
    • Pulmonology
    • All ...
  • Videos
  • Collections
    • In-Press Preview
    • Resource and Technical Advances
    • Clinical Research and Public Health
    • Research Letters
    • Editorials
    • Perspectives
    • Physician-Scientist Development
    • Reviews
    • Top read articles

  • Current issue
  • Past issues
  • Specialties
  • In-Press Preview
  • Resource and Technical Advances
  • Clinical Research and Public Health
  • Research Letters
  • Editorials
  • Perspectives
  • Physician-Scientist Development
  • Reviews
  • Top read articles
  • About
  • Editors
  • Consulting Editors
  • For authors
  • Publication ethics
  • Publication alerts by email
  • Transfers
  • Advertising
  • Job board
  • Contact
PAD4+ neutrophils promote hepatic stellate cell activation and accelerate MASH fibrosis progression viaNET-DNA/TAOK1/MAPK pathways
Jiajia Shen, Shanshan Huang, Yaohui Wang, Qingyuan Wang, Shibo Lin, Wei Guan, Yingyun Gong, Yiming Si, Ming Zhao, Hongwen Zhou, Hui Liang
Jiajia Shen, Shanshan Huang, Yaohui Wang, Qingyuan Wang, Shibo Lin, Wei Guan, Yingyun Gong, Yiming Si, Ming Zhao, Hongwen Zhou, Hui Liang
View: Text | PDF
Research Article Cell biology Hepatology Metabolism

PAD4+ neutrophils promote hepatic stellate cell activation and accelerate MASH fibrosis progression viaNET-DNA/TAOK1/MAPK pathways

  • Text
  • PDF
Abstract

Neutrophils play a pivotal role in the progression of metabolic dysfunction–associated steatohepatitis (MASH) by mediating inflammatory responses. However, the heterogeneity of neutrophil subsets in MASH and their specific contributions to disease progression remain unclear. In this study, analysis of liver biopsies from 265 patients revealed a strong association between elevated neutrophil counts and MASH severity, particularly fibrosis. Five distinct neutrophil subsets were identified in human liver tissue, with PAD4+ neutrophils serving as key drivers in MASH progression. Mechanistically, PAD4+ neutrophils generate neutrophil extracellular traps (NETs) and activate hepatic stellate cells via the TAOK1-dependent MAPK signaling pathway. Inhibition of PAD4+ neutrophils in vivo attenuated the progression of liver fibrosis without exacerbating liver injury. Collectively, these findings elucidate the pivotal involvement of PAD4+ neutrophils in MASH progression and identify them as promising therapeutic targets for mitigating fibrosis and inflammation.

Authors

Jiajia Shen, Shanshan Huang, Yaohui Wang, Qingyuan Wang, Shibo Lin, Wei Guan, Yingyun Gong, Yiming Si, Ming Zhao, Hongwen Zhou, Hui Liang

×

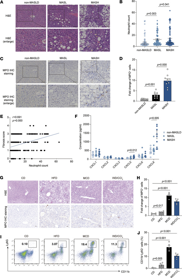
Figure 1

The presence of neutrophils in fatty liver tissue is proportionally linked to the severity of MASLD progression.

Options: View larger image (or click on image) Download as PowerPoint
The presence of neutrophils in fatty liver tissue is proportionally link...
(A) Hematoxylin and eosin (H&E) staining identified neutrophils in MASLD patient liver samples. These neutrophils were distinguishable by their segmented nuclei and granule-rich cytoplasm, exhibiting a reddish hue (indicated by yellow arrows). Scale bars: 100 μm. (B) The study involved comparing neutrophil levels in 3 patient groups: non-MASLD (n = 63), MASL (n = 77), and MASH (n = 125). Each sample underwent thorough examination by 2 experienced histologists, analyzing 6 high-power fields at ×400 magnification, each with a 0.55 μm field diameter. (C) Immunohistochemical (IHC) staining for MPO was used to identify neutrophils. Scale bars: 100 μm. (D) MPO+ cells’ staining intensity was quantified using ImageJ software (NIH). (E) Spearman’s bivariate correlation test was conducted to explore the relationship between neutrophil counts and fibrosis scores in a total of 265 cases. (F) ELISA was used to measure chemokine expression levels in human liver samples, comparing non-MASLD (n = 10), MASL (n = 10), and MASH (n = 10) patients. (G) IHC staining for MPO was used to identify neutrophils in the livers of mice fed with high-fat diet (HFD), methionine- and choline-deficient diet (MCD), and Western diet/carbon tetrachloride (WD/CCl4). Scale bars: 100 μm. (H) ImageJ software was used to evaluate MPO+ cell staining intensity in the livers of HFD-, MCD-, and WD/CCl4–fed mice. (I and J) Nonparenchymal cells (NPCs) were isolated from the livers of mice fed with HFD, MCD, and WD/CCl4. Flow cytometry assessed the levels of neutrophil infiltration (CD11b+Ly6G+) in CD45+ NPCs, comparing the results across these groups from 5 independent experiments. Statistical analyses were performed using 1-way ANOVA. Data are shown as the mean ± SEM.

Copyright © 2026 American Society for Clinical Investigation
ISSN 2379-3708

Sign up for email alerts