Go to The Journal of Clinical Investigation
  • About
  • Editors
  • Consulting Editors
  • For authors
  • Publication ethics
  • Publication alerts by email
  • Transfers
  • Advertising
  • Job board
  • Contact
  • Physician-Scientist Development
  • Current issue
  • Past issues
  • By specialty
    • COVID-19
    • Cardiology
    • Immunology
    • Metabolism
    • Nephrology
    • Oncology
    • Pulmonology
    • All ...
  • Videos
  • Collections
    • In-Press Preview
    • Resource and Technical Advances
    • Clinical Research and Public Health
    • Research Letters
    • Editorials
    • Perspectives
    • Physician-Scientist Development
    • Reviews
    • Top read articles

  • Current issue
  • Past issues
  • Specialties
  • In-Press Preview
  • Resource and Technical Advances
  • Clinical Research and Public Health
  • Research Letters
  • Editorials
  • Perspectives
  • Physician-Scientist Development
  • Reviews
  • Top read articles
  • About
  • Editors
  • Consulting Editors
  • For authors
  • Publication ethics
  • Publication alerts by email
  • Transfers
  • Advertising
  • Job board
  • Contact
Molecular pathology and cystogenic propensity of the ADPKD Taiwan founder variant
Louise F. Kimura, Orhi Esarte Palomero, Megan Larmore, Paul G. DeCaen, Thuy N. Vien
Louise F. Kimura, Orhi Esarte Palomero, Megan Larmore, Paul G. DeCaen, Thuy N. Vien
View: Text | PDF
Research Article Cell biology Nephrology

Molecular pathology and cystogenic propensity of the ADPKD Taiwan founder variant

  • Text
  • PDF
Abstract

Renal polycystins (PKD1, PKD2) are ion channel–forming subunits that traffic to principal cell primary cilia. Variants in these proteins cause approximately 95% of autosomal dominant polycystic kidney disease (ADPKD), a common, lethal genetic disorder that lacks effective drug treatments. We assessed the mechanistic impact and pathogenic propensity of 2 disease-associated PKD2 truncating variants, R803X and R654X. Worldwide, hundreds of individuals with ADPKD harbor these germline mutations, including the R803X founder variant first identified within the patient population of Taiwan. Our biochemical, electrophysiological, and super-resolution imaging analyses demonstrated that the pore-truncating R654X variant abolished channel assembly and ciliary trafficking, whereas the R803X variant retained partial cilia trafficking and channel function. To assess disease impact, we generated transgenic mice with analogous truncation mutations. Homozygous mutants were embryonic lethal, whereas heterozygous mice expressing both variant and conditional Pkd2 repression alleles developed pronounced renal cysts. Cyst progression was slower in mice carrying the equivalent Taiwan mutation, reflecting the milder clinical course observed in patients. These findings revealed that the degree of impaired PKD2 channel trafficking to primary cilia correlated with cystic disease severity, providing insight into variant-specific ADPKD pathogenesis and newly developed animal models expressing clinically relevant variants for therapeutic testing.

Authors

Louise F. Kimura, Orhi Esarte Palomero, Megan Larmore, Paul G. DeCaen, Thuy N. Vien

×

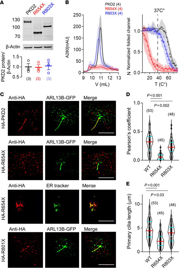
Figure 2

PKD2 truncation variants cause partial to complete loss of homomeric channel assembly and primary cilia trafficking.

Options: View larger image (or click on image) Download as PowerPoint
PKD2 truncation variants cause partial to complete loss of homomeric cha...
(A) Top: Example Western blot demonstrating differences in the electrophoretic mobility of N-terminally HA-tagged PKD2 and truncation variant channel protein harvested from PKD1null:PKD2null HEK293 cells. Bottom: Channel protein expression was quantified by anti-HA intensity (1:2000; 26183, Invitrogen) relative to β-actin expression loading control (1:5000; MA5-15739, Invitrogen). (B) Left: SEC analysis of protein lysates harvested from PKD1null:PKD2null HEK293 cells transiently transfected with plasmids encoding HA-PKD2 and truncation variant channels. Right: FSEC thermal stability analysis of the assembled channel proteins. Results were fit to a sigmoid equation to compare the destabilizing effects of heat on PKD2 protein oligomers. (C) Super-resolution structured illumination microscopy (SIM) images of PKD1null:PKD2null HEK293 cells stably expressing ARL13B-GFP to visualize the primary cilia. HA-PKD2 and variant channels immunolabeled with anti-HA. Cells expressing the R654X variant were colabeled with an ER tracker (Glipalamide, Invitrogen). Scale bars: 3 μm. (D) Cilia channel fluorescence colocalization analysis using the Pearson’s correlation coefficient. (E) Comparison of cilia length from the indicated HEK293 cell lines. P values indicate 2-tailed Student’s t test results (see Methods) comparing WT and variant channels (P < 0.05). Sample size (cilia) for each group are indicated in the parenthesis and error bars represent SD.

Copyright © 2026 American Society for Clinical Investigation
ISSN 2379-3708

Sign up for email alerts