Go to The Journal of Clinical Investigation
  • About
  • Editors
  • Consulting Editors
  • For authors
  • Publication ethics
  • Publication alerts by email
  • Transfers
  • Advertising
  • Job board
  • Contact
  • Physician-Scientist Development
  • Current issue
  • Past issues
  • By specialty
    • COVID-19
    • Cardiology
    • Immunology
    • Metabolism
    • Nephrology
    • Oncology
    • Pulmonology
    • All ...
  • Videos
  • Collections
    • In-Press Preview
    • Resource and Technical Advances
    • Clinical Research and Public Health
    • Research Letters
    • Editorials
    • Perspectives
    • Physician-Scientist Development
    • Reviews
    • Top read articles

  • Current issue
  • Past issues
  • Specialties
  • In-Press Preview
  • Resource and Technical Advances
  • Clinical Research and Public Health
  • Research Letters
  • Editorials
  • Perspectives
  • Physician-Scientist Development
  • Reviews
  • Top read articles
  • About
  • Editors
  • Consulting Editors
  • For authors
  • Publication ethics
  • Publication alerts by email
  • Transfers
  • Advertising
  • Job board
  • Contact
Kcnn4/KCa3.1 inhibition blunts polycystic kidney disease progression in mouse models
Guanhan Yao, … , Seth L. Alper, Marie Trudel
Guanhan Yao, … , Seth L. Alper, Marie Trudel
Published October 22, 2025
Citation Information: JCI Insight. 2025;10(20):e191311. https://doi.org/10.1172/jci.insight.191311.
View: Text | PDF
Research Article Genetics Nephrology

Kcnn4/KCa3.1 inhibition blunts polycystic kidney disease progression in mouse models

  • Text
  • PDF
Abstract

The mechanisms underlying cyst growth and progression in Autosomal Dominant Polycystic Kidney Disease (ADPKD) remain unresolved. Since cyst expansion requires epithelial salt and water secretion likely involving basolateral membrane K+ recycling, we investigated the role of KCNN4-encoded K+ channel KCa3.1, inhibited by the potent, pharmacospecific, well-tolerated antagonist, senicapoc. We hypothesized that genetic and/or pharmacological inactivation of KCNN4/KCa3.1 would slow PKD progression. KCNN4 was upregulated in kidneys of patients with ADPKD and of mechanistically distinct PKD mouse models. Cyst expansion in Pkd1–/– murine metanephroi was stimulated by KCa3.1 agonist and was prevented/reversed by senicapoc. In rapidly and/or slowly progressive mouse Pkd1 models, Kcnn4 inactivation slowed renal cyst growth; attenuated PKD-stimulated cAMP and ERK/Myc signaling pathways; reduced PKD-associated ciliary elongation, cell proliferation, and fibrosis; improved renal function; and prolonged survival. Importantly, senicapoc treatment of Pkd1 mouse models phenocopied most effects of Kcnn4 inactivation. This first study on the efficacy of KCa3.1 inhibition in PKD progression recommends senicapoc as a clinical trial candidate for ADPKD.

Authors

Guanhan Yao, Almira Kurbegovic, Camila Parrot, William Foley, William Roman, Seth L. Alper, Marie Trudel

×

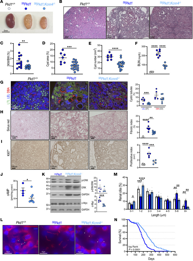
Figure 7

Kcnn4 inactivation in SBPkd1 mice attenuates cellular and molecular indices of disease progression, kidney function decline, and extends lifespan.

Options: View larger image (or click on image) Download as PowerPoint

Kcnn4 inactivation in SBPkd1 mice attenuates cellular and molecular ind...
(A) Kidneys from 6–8 mo Pkd1+/+(open circles), SBPkd1 (blue), and SBPkd1;Kcnn4–/– mice (light blue). Scale bar: 5 mM. (B) Histologic sections (H&E) of Pkd1+/+, SBPkd1 and SBPkd1;Kcnn4–/– kidneys. Scale bar: 100 µM. (C) 2KW/BW ratio in 6 mo mice, genotypes color-coded as in A. **P < 0.01, Student’s t test, 1-tailed. (D) Cyst area in Pkd1+/+, SBPkd1, and SBPkd1;Kcnn4–/– kidney sections, color-coded as in A. ***P < 0.001, Student’s t test, 1-tailed. Scale bar: 100 µM. (E) Cyst number/mm2 in Pkd1+/+, SBPkd1, and SBPkd1;Kcnn4–/– kidneys color-coded as in A. ****P < 0.0001, Student’s t test, 1-tailed. (F) Blood urea nitrogen (BUN) in 6 mo Pkd1+/+, SBPkd1, and SBPkd1;Kcnn4–/– mice color-coded as in A. ****P < 0.0001, ANOVA. (G) Merged images (unmerged in Supplemental Figure 7B) of cystic tubules from 2 mo Pkd1+/+, SBPkd1 and SBPkd1;Kcnn4–/– mice stained by segment-specific lectin markers LTL, LEL, and DBA. Graph shows percent lectin-positive cystic tubules, genotypes color-coded as in A. ***P < 0.001, Student’s t test, 1-tailed. Proximal tubule dilatation was below detection threshold. (H) Sirius red staining of fibrosis in 6–8 mo Pkd1+/+, SBPkd1 and SBPkd1;Kcnn4–/– kidneys. Scale bar: 100 µM. Graph shows percent fibrotic index, genotypes color-coded as in A. **P < 0.01; ****P < 0.0001, ANOVA. (I) Ki67 immunostaining of 6–8 mo Pkd1+/+, SBPkd1 and SBPkd1;Kcnn4–/– kidneys. Graph shows Ki67+ cells/mm2, genotypes color-coded as in A. ***P < 0.001; ****P < 0.0001, ANOVA. Scale bar: 100 µM. (J) Kidney cAMP in 2 mo SBPkd1;Kcnn4–/– versus SBPkd1 mice (data from Figure 5A), genotypes color-coded as in A. *P < 0.05, Student’s t test, 1-tailed. (K) pERK/ERK ratio and c-Myc immunoblots of 6 mo SBPkd1 and SBPkd1;Kcnn4–/– kidneys. Graph of normalized pERK/ERK ratio and c-Myc levels, genotypes color-coded as in A; ***P < 0.001, Student’s t test, 1-tailed. (L) α-Acetylated tubulin in cilia (arrowheads) of Pkd1+/+, SBPkd1 and SBPkd1;Kcnn4–/– kidneys. Scale bar: 20 µM. (M) Binned ciliary lengths in Pkd1+/+, SBPkd1 and SBPkd1;Kcnn4–/– kidney sections, color-coded as in A. *P < 0.05; **P < 0.01; ***P < 0.001; ****P < 0.0001, ANOVA. (N) Kaplan-Meier survival curves of SBPkd1 (blue, n = 115) and SBPkd1;Kcnn4–/– mice (light blue, n = 121). P < 0.0001, Log-rank test.

Copyright © 2025 American Society for Clinical Investigation
ISSN 2379-3708

Sign up for email alerts