Go to The Journal of Clinical Investigation
  • About
  • Editors
  • Consulting Editors
  • For authors
  • Publication ethics
  • Publication alerts by email
  • Transfers
  • Advertising
  • Job board
  • Contact
  • Physician-Scientist Development
  • Current issue
  • Past issues
  • By specialty
    • COVID-19
    • Cardiology
    • Immunology
    • Metabolism
    • Nephrology
    • Oncology
    • Pulmonology
    • All ...
  • Videos
  • Collections
    • In-Press Preview
    • Resource and Technical Advances
    • Clinical Research and Public Health
    • Research Letters
    • Editorials
    • Perspectives
    • Physician-Scientist Development
    • Reviews
    • Top read articles

  • Current issue
  • Past issues
  • Specialties
  • In-Press Preview
  • Resource and Technical Advances
  • Clinical Research and Public Health
  • Research Letters
  • Editorials
  • Perspectives
  • Physician-Scientist Development
  • Reviews
  • Top read articles
  • About
  • Editors
  • Consulting Editors
  • For authors
  • Publication ethics
  • Publication alerts by email
  • Transfers
  • Advertising
  • Job board
  • Contact
MUC1-C dependence in treatment-resistant prostate cancer uncovers a target for antibody-drug conjugate therapy
Keisuke Shigeta, Tatsuaki Daimon, Hiroshi Hongo, Sheng-Yu Ku, Hiroki Ozawa, Naoki Haratake, Atsushi Fushimi, Ayako Nakashoji, Atrayee Bhattacharya, Shinkichi Takamori, Michihisa Kono, Masahiro Rokugo, Yuto Baba, Takeo Kosaka, Mototsugu Oya, Justine Jacobi, Mark D. Long, Himisha Beltran, Donald Kufe
Keisuke Shigeta, Tatsuaki Daimon, Hiroshi Hongo, Sheng-Yu Ku, Hiroki Ozawa, Naoki Haratake, Atsushi Fushimi, Ayako Nakashoji, Atrayee Bhattacharya, Shinkichi Takamori, Michihisa Kono, Masahiro Rokugo, Yuto Baba, Takeo Kosaka, Mototsugu Oya, Justine Jacobi, Mark D. Long, Himisha Beltran, Donald Kufe
View: Text | PDF
Research Article Oncology Therapeutics

MUC1-C dependence in treatment-resistant prostate cancer uncovers a target for antibody-drug conjugate therapy

  • Text
  • PDF
Abstract

Androgen receptor–positive prostate cancer (PC), castration-resistant prostate cancer (CRPC), and neuroendocrine prostate cancer (NEPC) invariably become resistant to treatment with targeted and cytotoxic agents. Multiple pathways have been identified as being responsible for these pleiotropic mechanisms of resistance. The mucin 1 (MUC1) gene is aberrantly expressed in CRPC/NEPC in association with poor clinical outcomes; however, it is not known if the oncogenic MUC1-C/M1C protein drives treatment resistance. We demonstrated that MUC1-C is necessary for resistance of (i) PC cells to enzalutamide (ENZ) and (ii) CRPC and NEPC cells to docetaxel (DTX). Our results showed that MUC1-C–mediated resistance is conferred by upregulation of aerobic glycolysis and suppression of reactive oxygen species necessary for self-renewal. Dependence of these resistant phenotypes on MUC1-C for the cancer stem cell (CSC) state identified a potential target for treatment. In this regard, we further demonstrated that targeting MUC1-C with an M1C antibody-drug conjugate (ADC) is highly effective in suppressing (i) self-renewal of drug-resistant CRPC/NEPC CSCs and (ii) growth of treatment-emergent NEPC tumor xenografts derived from drug-resistant cells and a patient with refractory disease. These findings uncovered a common MUC1-C–dependent pathway in treatment-resistant CRPC/NEPC progression and identified MUC1-C as a target for their therapy with an M1C ADC.

Authors

Keisuke Shigeta, Tatsuaki Daimon, Hiroshi Hongo, Sheng-Yu Ku, Hiroki Ozawa, Naoki Haratake, Atsushi Fushimi, Ayako Nakashoji, Atrayee Bhattacharya, Shinkichi Takamori, Michihisa Kono, Masahiro Rokugo, Yuto Baba, Takeo Kosaka, Mototsugu Oya, Justine Jacobi, Mark D. Long, Himisha Beltran, Donald Kufe

×

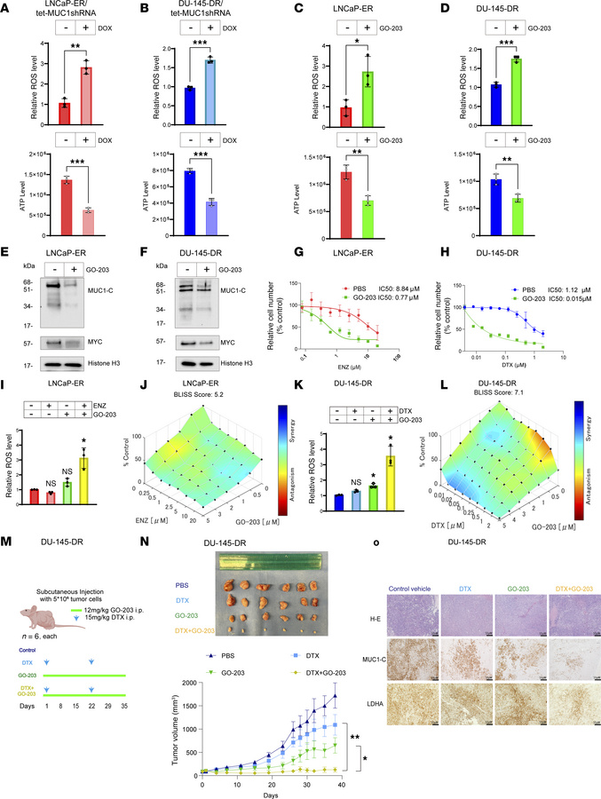
Figure 5

MUC1-C integrates redox balance and the drug-resistant phenotype.

Options: View larger image (or click on image) Download as PowerPoint
MUC1-C integrates redox balance and the drug-resistant phenotype.
(A and...
(A and B) LNCaP-ER/tet-MUC1shRNA (A) and DU-145-DR/tet-MUC1shRNA cells treated with DOX for 7 days (B) were analyzed for ROS and ATP levels. The results (mean ± SD of 3 determinations) are expressed as (i) relative ROS levels compared with vehicle-treated cells (assigned a value of 1) and (ii) absolute ATP levels as determined by luminescence (t test; n = 3). (C and D) LNCaP-ER (C) and DU-145-DR (D) cells treated with 3 μM GO-203 for 3 days were analyzed for ROS and ATP levels (t test; n = 3). (E and F) Immunoblot analysis of chromatin from LNCaP-ER (E) and DU-145-DR (F) cells treated with 3 μM GO-203 for 3 days run contemporaneously in parallel. (G and H) LNCaP-ER (G) and DU-145-DR (H) cells treated with 3 μM GO-203 and ENZ or DTX were analyzed for cell viability. (I) LNCaP-ER cells treated with 10 μM ENZ, 3 μM GO-203, and the combination of GO-203 and ENZ for 3 days were analyzed for ROS levels. (J) LNCaP-ER cells were treated with GO-203 and ENZ for 3 days. Indicated are the combination indices determined using ΔBliss scores. (K) DU-145-DR cells treated with 10 μM DTX, 3 μM GO-203, and the combination of GO-203 and DTX for 3 days were analyzed for ROS levels. (L) DU-145-DR cells treated with GO-203 and DTX for 3 days. Indicated are the combination indices determined using ΔBliss scores. (M) Treatment schedule for castrated nude mice with 100 mm3 DU-145-DR tumors. (N) Tumor volumes (mean ± SD) at the end of the study were (i) PBS, 1,720.9 ± 607.3 mm3; (ii) DTX, 1,090.5 ± 493.5 mm3; (iii) GO-203, 648.7 ± 371.5 mm3; and (iv) DTX+GO-203, 126.9 ± 116.9 mm3. (O) Representative IHC images of DU-145-DR tumors treated with DTX, GO-203, and GO-203+DTX and stained with H&E and for MUC1-C and LDHA. Scale bars, 50 μm. *P < 0.05, **P < 0.01, and ***P < 0.001.

Copyright © 2026 American Society for Clinical Investigation
ISSN 2379-3708

Sign up for email alerts