Go to The Journal of Clinical Investigation
  • About
  • Editors
  • Consulting Editors
  • For authors
  • Publication ethics
  • Publication alerts by email
  • Transfers
  • Advertising
  • Job board
  • Contact
  • Physician-Scientist Development
  • Current issue
  • Past issues
  • By specialty
    • COVID-19
    • Cardiology
    • Immunology
    • Metabolism
    • Nephrology
    • Oncology
    • Pulmonology
    • All ...
  • Videos
  • Collections
    • In-Press Preview
    • Resource and Technical Advances
    • Clinical Research and Public Health
    • Research Letters
    • Editorials
    • Perspectives
    • Physician-Scientist Development
    • Reviews
    • Top read articles

  • Current issue
  • Past issues
  • Specialties
  • In-Press Preview
  • Resource and Technical Advances
  • Clinical Research and Public Health
  • Research Letters
  • Editorials
  • Perspectives
  • Physician-Scientist Development
  • Reviews
  • Top read articles
  • About
  • Editors
  • Consulting Editors
  • For authors
  • Publication ethics
  • Publication alerts by email
  • Transfers
  • Advertising
  • Job board
  • Contact
IFN-γ and donor leukocyte infusions for relapsed myeloblastic malignancies after allogeneic hematopoietic stem cell transplantation
Sawa Ito, Emily Geramita, Kedwin Ventura, Biswas Neupane, Shruti Bhise, Erika M. Moore, Scott Furlan, Warren D. Shlomchik
Sawa Ito, Emily Geramita, Kedwin Ventura, Biswas Neupane, Shruti Bhise, Erika M. Moore, Scott Furlan, Warren D. Shlomchik
View: Text | PDF
Clinical Research and Public Health Hematology Transplantation

IFN-γ and donor leukocyte infusions for relapsed myeloblastic malignancies after allogeneic hematopoietic stem cell transplantation

  • Text
  • PDF
Abstract

BACKGROUND The graft-versus-leukemia (GVL) effect contributes to the efficacy of allogeneic stem cell transplantation (alloSCT). However, relapse, indicative of GVL failure, is the greatest single cause of treatment failure. Based on preclinical data showing that IFN-γ is important to sensitize myeloblasts to alloreactive T cells, we performed a phase I trial of IFN-γ combined with donor leukocyte infusions (DLIs) in myeloblastic malignancies that relapsed after HLA-matched alloSCT.METHODS Patients with relapsed acute myeloid leukemia or myelodysplastic syndrome after alloSCT were eligible. Patients self-administered IFN-γ for 4 weeks (cohort 1) or 1 week (cohort 2), followed by DLI and concurrent IFN-γ for a total of 12 weeks. Bone marrow samples were analyzed by single-cell RNA sequencing (scRNA-Seq) to assess in vivo responses to IFN-γ by malignant myeloblasts.RESULTS IFN-γ monotherapy was well tolerated by all participants (n = 7). Treatment-related toxicities after DLI included grade I–II graft-versus-host disease (n = 5), immune effector cell–associated neurotoxicity syndrome (n = 2), and idiopathic pulmonary syndrome (n = 1), all of which resolved with corticosteroids. Four of 6 DLI recipients achieved minimal residual disease-negative complete remissions and full donor hematopoietic recovery. Median overall survival was 579 days (range, 97–906) in responders. scRNA-Seq validated in vivo activation of the IFN-γ response pathway in hematopoietic stem cell–like or myeloid progenitor cells after IFN-γ in analyzed samples.CONCLUSION IFN-γ was safe and well tolerated in this phase I study of IFN-γ for relapsed acute myeloid leukemia and myelodysplastic syndrome after alloSCT, with a promising efficacy signal when combined with DLI. Larger studies are needed to formally test the efficacy of this approach.TRIAL REGISTRATION ClinicalTrials.gov NCT04628338.FUNDING UPMC Hillman Cancer Center Cancer Immunology and Immunotherapy Program Pilot Award and Cure Within Reach: Drug Repurposing Clinical Trials to Impact Blood Cancers.

Authors

Sawa Ito, Emily Geramita, Kedwin Ventura, Biswas Neupane, Shruti Bhise, Erika M. Moore, Scott Furlan, Warren D. Shlomchik

×

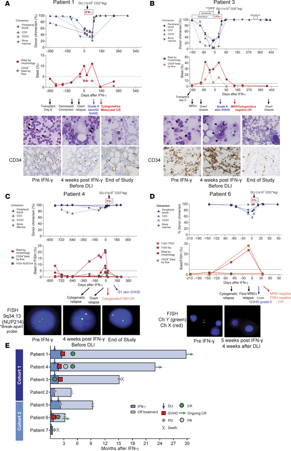
Figure 2

Clinical course of responders after initiation of IFN-γ.

Options: View larger image (or click on image) Download as PowerPoint
Clinical course of responders after initiation of IFN-γ.
Panels A–D capt...
Panels A–D capture the courses of patients 1, 3, 4, and 6 (respectively), who achieved MRDneg CRs. Day 0 marks the start of IFN-γ therapy. The top plot depicts the kinetics of donor chimerism in unfractionated blood and BM and in the CD3+ and CD33+ fractions in blood. The lower plots show leukemia quantitation based on blast percentages by morphology and the percentages of CD34+ cells by flow cytometry (results from the clinical hematopathology and flow cytometry labs). The second row shows May-Grunwald-Giemsa–stained BM slides. The arrows indicate representative malignant cells (A and B). The third row shows representative BM morphology with CD34 staining (A and B) or FISH analyses of 9q34.13 NUP214 translocation using a “break apart” probe approach (C) or immunofluorescence for the X and Y chromosomes (D). (E) Timelines of the courses of all study participants. CR, complete remission; PR, partial remission; PD, progressive disease.

Copyright © 2026 American Society for Clinical Investigation
ISSN 2379-3708

Sign up for email alerts