Go to The Journal of Clinical Investigation
  • About
  • Editors
  • Consulting Editors
  • For authors
  • Publication ethics
  • Publication alerts by email
  • Transfers
  • Advertising
  • Job board
  • Contact
  • Physician-Scientist Development
  • Current issue
  • Past issues
  • By specialty
    • COVID-19
    • Cardiology
    • Immunology
    • Metabolism
    • Nephrology
    • Oncology
    • Pulmonology
    • All ...
  • Videos
  • Collections
    • In-Press Preview
    • Resource and Technical Advances
    • Clinical Research and Public Health
    • Research Letters
    • Editorials
    • Perspectives
    • Physician-Scientist Development
    • Reviews
    • Top read articles

  • Current issue
  • Past issues
  • Specialties
  • In-Press Preview
  • Resource and Technical Advances
  • Clinical Research and Public Health
  • Research Letters
  • Editorials
  • Perspectives
  • Physician-Scientist Development
  • Reviews
  • Top read articles
  • About
  • Editors
  • Consulting Editors
  • For authors
  • Publication ethics
  • Publication alerts by email
  • Transfers
  • Advertising
  • Job board
  • Contact
miR147 promotes mucosal integrity and healing in intestinal inflammation
Agnieszka K. Czopik, … , Xiaoyi Yuan, Holger K. Eltzschig
Agnieszka K. Czopik, … , Xiaoyi Yuan, Holger K. Eltzschig
Published September 16, 2025
Citation Information: JCI Insight. 2025;10(20):e190466. https://doi.org/10.1172/jci.insight.190466.
View: Text | PDF
Research Article Gastroenterology Inflammation

miR147 promotes mucosal integrity and healing in intestinal inflammation

  • Text
  • PDF
Abstract

The intestinal mucosal epithelium forms a barrier between luminal contents and the body. MicroRNAs (miRNAs) regulate mucosal homeostasis by controlling inflammatory responses and structural integrity. Here, we discovered a protective role for miR147 in intestinal inflammation using a miR147tdTomato reporter mouse. miR147 was enriched in the intestines, with the highest expression in the colonic epithelial cells at the luminal surface, with prominent expression in differentiated enterocytes. Mice with general or intestinal epithelial deletion of miR147 showed increased intestinal inflammation and diminished mucosal healing during colitis. RNA sequencing of miR147-deficient cells showed dysregulated immune signaling, with upregulated proinflammatory cytokine pathways and reduced type I interferon responses and revealed Ndufa4 as a likely miR147 target. Ndufa4, a mitochondrial protein regulating energy metabolism and inflammation, was elevated at the crypt base, inversely correlating with miR147. Mice lacking the miR147 binding site in Ndufa4’s 3′-UTR phenocopied miR147-deficient mice during colitis. Spatial and single-cell transcriptomic analyses in murine and human colons showed mutually exclusive miR147 and Ndufa4 expression, consistent with a regulatory relationship in epithelial differentiation and metabolism. These findings underscore miR147’s role in intestinal homeostasis and mucosal healing, suggesting it as a therapeutic target for inflammatory bowel disease.

Authors

Agnieszka K. Czopik, Arash Dabiri, Chia-Hao Tung, Victoria Vaughn, Xiangsheng Huang, Jinlian Wang, Hui Li, Nicolas F. Moreno, Natalia V. Piwko, Katherine Figarella, Hongfang Liu, Zhongming Zhao, Xiaoyi Yuan, Holger K. Eltzschig

×

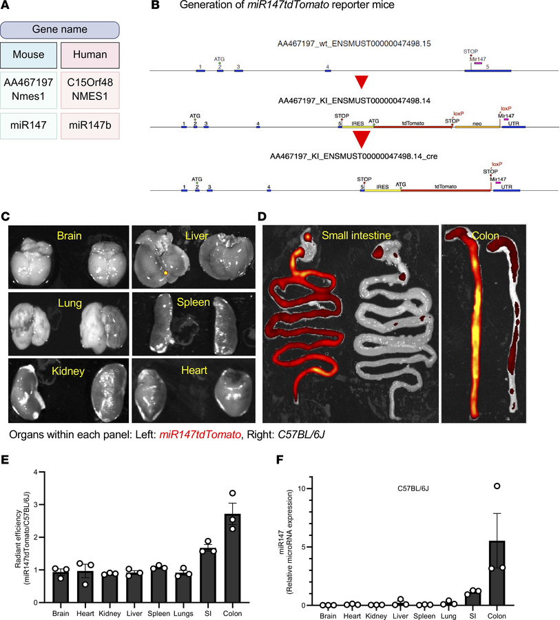
Figure 1

miR147 is highly expressed in the gastrointestinal tract.

Options: View larger image (or click on image) Download as PowerPoint
miR147 is highly expressed in the gastrointestinal tract.
Expression of ...
Expression of miR147 was examined using a miR147tdTomato reporter mouse. (A) Nomenclature for mouse and human genes within the miR147 locus used throughout the text and figures is shown (created with BioRender). (B) Schematic of the reporter allele in which the tdTomato gene, preceded by an internal ribosomal entry site (IRES), was inserted immediately after the stop codon of AA467197 and directly before the miR147 sequence, enabling polycistronic expression from a common promoter. (C) Representative IVIS images of dissected organs (brain, lung, kidney, liver, spleen, heart) from a miR147tdTomato reporter mouse and a WT (C57BL/6J) control. (D) Fluorescent signal detected in the small intestine (left) and colon (right) of a miR147tdTomato mouse. (E) Quantification of relative fluorescent signal from each organ of miR147tdTomato mice, normalized to WT controls (n = 3 mice per group). (F) qPCR analysis of miR147 expression in the indicated organs from C57BL/6J mice, normalized to U6 snRNA. Data in D and E are presented as mean ± SEM; n = 3 mice per group per experiment, both male and female mice were used for analysis.

Copyright © 2025 American Society for Clinical Investigation
ISSN 2379-3708

Sign up for email alerts