Go to The Journal of Clinical Investigation
  • About
  • Editors
  • Consulting Editors
  • For authors
  • Publication ethics
  • Publication alerts by email
  • Transfers
  • Advertising
  • Job board
  • Contact
  • Physician-Scientist Development
  • Current issue
  • Past issues
  • By specialty
    • COVID-19
    • Cardiology
    • Immunology
    • Metabolism
    • Nephrology
    • Oncology
    • Pulmonology
    • All ...
  • Videos
  • Collections
    • In-Press Preview
    • Resource and Technical Advances
    • Clinical Research and Public Health
    • Research Letters
    • Editorials
    • Perspectives
    • Physician-Scientist Development
    • Reviews
    • Top read articles

  • Current issue
  • Past issues
  • Specialties
  • In-Press Preview
  • Resource and Technical Advances
  • Clinical Research and Public Health
  • Research Letters
  • Editorials
  • Perspectives
  • Physician-Scientist Development
  • Reviews
  • Top read articles
  • About
  • Editors
  • Consulting Editors
  • For authors
  • Publication ethics
  • Publication alerts by email
  • Transfers
  • Advertising
  • Job board
  • Contact
Coagulation proteases modulate nucleic acid uptake and cGAS-STING-IFN induction in the tumor microenvironment
Petra Wilgenbus, Jennifer Pott, Sven Pagel, Claudius Witzler, Jennifer Royce, Federico Marini, Sabine Reyda, Thati Madhusudhan, Thomas Kindler, Anne Hausen, Matthias M. Gaida, Hartmut Weiler, Wolfram Ruf, Claudine Graf
Petra Wilgenbus, Jennifer Pott, Sven Pagel, Claudius Witzler, Jennifer Royce, Federico Marini, Sabine Reyda, Thati Madhusudhan, Thomas Kindler, Anne Hausen, Matthias M. Gaida, Hartmut Weiler, Wolfram Ruf, Claudine Graf
View: Text | PDF
Research Article Immunology Oncology Vascular biology

Coagulation proteases modulate nucleic acid uptake and cGAS-STING-IFN induction in the tumor microenvironment

  • Text
  • PDF
Abstract

Malignancies increase the risk for thrombosis and metastasis dependent on complex interactions of innate immune cells, platelets, and the coagulation system. Immunosuppressive functions of platelets and macrophage-derived coagulation factors in the tumor microenvironment (TME) drive tumor growth. Here, we show that patients with malignancies and tumor-bearing mice have increased levels of coagulation factor (F) X–expressing circulating monocytes engaged in platelet aggregate formation. This interaction and resulting thrombin generation on platelets interferes with monocyte differentiation and antigen uptake of antigen-presenting cells (APCs). Myeloid cell–specific deletion of FX or abrogated FXa signaling via protease activated receptor 2 (PAR2) averts the suppressive activity of platelets on tumor cell debris uptake and promotes the immune stimulatory activity of APCs in the TME. Myeloid cell FXa-PAR2 signaling deficiency specifically enhances activation of the cGAS-STING-IFN-I pathway with a resulting expansion of antigen experienced progenitor exhausted CD8+ T cells. Pharmacological blockade of FXa with direct oral anticoagulants expands T cell priming–competent immune cells in the TME and synergizes with the reactivation of exhausted CD8+ T cells by immune checkpoint inhibitors for improved antitumor responses. These data provide mechanistic insights into the emerging clinical evidence demonstrating the translational potential of FXa inhibition to synergize with immunotherapy.

Authors

Petra Wilgenbus, Jennifer Pott, Sven Pagel, Claudius Witzler, Jennifer Royce, Federico Marini, Sabine Reyda, Thati Madhusudhan, Thomas Kindler, Anne Hausen, Matthias M. Gaida, Hartmut Weiler, Wolfram Ruf, Claudine Graf

×

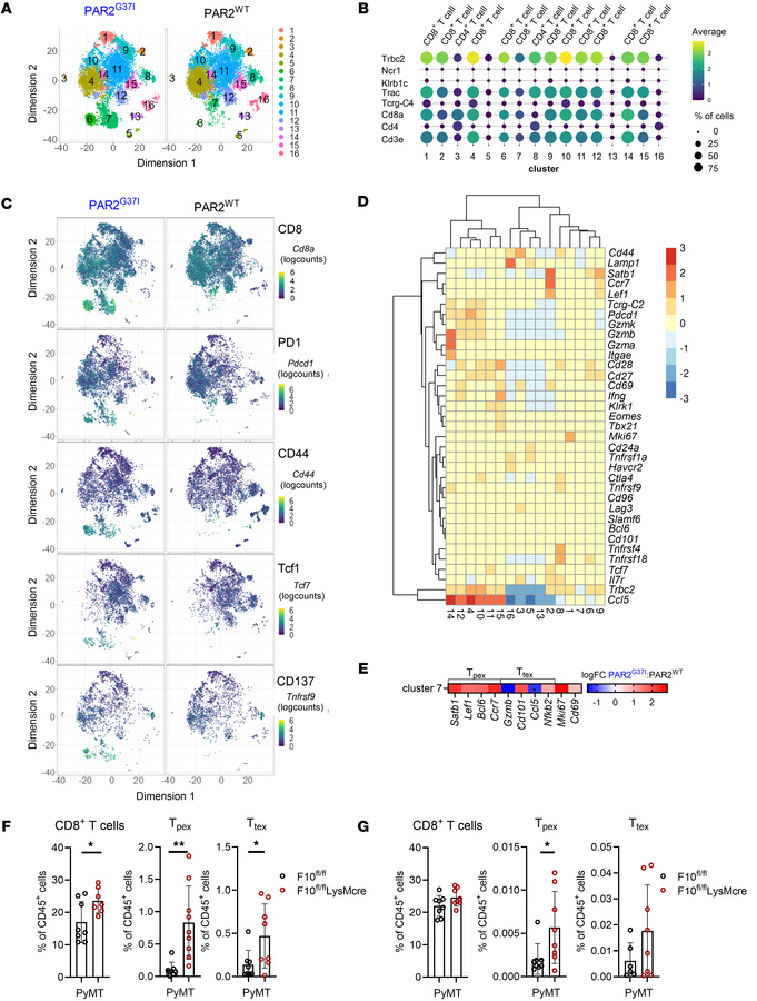
Figure 6

Progenitor exhausted CD8+ T cells are expanded in FXa-PAR2 signaling deficient mice.

Options: View larger image (or click on image) Download as PowerPoint
Progenitor exhausted CD8+ T cells are expanded in FXa-PAR2 signaling def...
(A) tSNE embedding of single cell sequenced CD4/CD8 selected cells from PyMT-PAR2WT and PyMT-PAR2G37I tumors colored by cluster assignment; merged data sets of n = 3 per genotype. (B) Dot plot of average expression (color coded) of T cell markers (Trbc2, Trac, Tcrg-C4, Cd8a, Cd4, Cd3e) and NK cell markers (Ncr1, Klrb1c) and percentage (coded by dot size) of cells expressing these markers in the same clusters. (C) tSNE plots of cells expressing markers of progenitor and terminally exhausted CD8+ T cells (Pdcd1, Cd44, Tcf7), IFNAR2 (Ifnar2) and of Tnfrsf9 (CD137), indicating recent antigen recognition and activation. (D) Heatmap showing average expression of genes marking progenitor or terminally exhausted CD8+ T cells in these clusters. (E) Differential transcript abundance of genes known to be predominantly expressed in progenitor or terminally exhausted CD8+ T cells in cluster 7 cells of PyMT-PAR2WT and PyMT-PAR2G37I tumors; n = 3; * Ploc.adj < 0.05. (F and G) Frequencies of total, progenitor (Tpex: Tcf1+Tim3–PD1+CD44+) and terminally (Ttex: Tcf1–Tim3+ PD1+CD44+) exhausted CD8+ T cells in the TME (F) and tumor draining lymph nodes (G) of PyMT-F10fl/flLysMcre or PyMT-F10fl/fl littermate control mice; n = 6–8, mean ± SD, 2-sided unpaired t test. *P < 0.05; **P < 0.01

Copyright © 2026 American Society for Clinical Investigation
ISSN 2379-3708

Sign up for email alerts