Go to The Journal of Clinical Investigation
  • About
  • Editors
  • Consulting Editors
  • For authors
  • Publication ethics
  • Publication alerts by email
  • Transfers
  • Advertising
  • Job board
  • Contact
  • Physician-Scientist Development
  • Current issue
  • Past issues
  • By specialty
    • COVID-19
    • Cardiology
    • Immunology
    • Metabolism
    • Nephrology
    • Oncology
    • Pulmonology
    • All ...
  • Videos
  • Collections
    • In-Press Preview
    • Resource and Technical Advances
    • Clinical Research and Public Health
    • Research Letters
    • Editorials
    • Perspectives
    • Physician-Scientist Development
    • Reviews
    • Top read articles

  • Current issue
  • Past issues
  • Specialties
  • In-Press Preview
  • Resource and Technical Advances
  • Clinical Research and Public Health
  • Research Letters
  • Editorials
  • Perspectives
  • Physician-Scientist Development
  • Reviews
  • Top read articles
  • About
  • Editors
  • Consulting Editors
  • For authors
  • Publication ethics
  • Publication alerts by email
  • Transfers
  • Advertising
  • Job board
  • Contact
Coagulation proteases modulate nucleic acid uptake and cGAS-STING-IFN induction in the tumor microenvironment
Petra Wilgenbus, Jennifer Pott, Sven Pagel, Claudius Witzler, Jennifer Royce, Federico Marini, Sabine Reyda, Thati Madhusudhan, Thomas Kindler, Anne Hausen, Matthias M. Gaida, Hartmut Weiler, Wolfram Ruf, Claudine Graf
Petra Wilgenbus, Jennifer Pott, Sven Pagel, Claudius Witzler, Jennifer Royce, Federico Marini, Sabine Reyda, Thati Madhusudhan, Thomas Kindler, Anne Hausen, Matthias M. Gaida, Hartmut Weiler, Wolfram Ruf, Claudine Graf
View: Text | PDF
Research Article Immunology Oncology Vascular biology

Coagulation proteases modulate nucleic acid uptake and cGAS-STING-IFN induction in the tumor microenvironment

  • Text
  • PDF
Abstract

Malignancies increase the risk for thrombosis and metastasis dependent on complex interactions of innate immune cells, platelets, and the coagulation system. Immunosuppressive functions of platelets and macrophage-derived coagulation factors in the tumor microenvironment (TME) drive tumor growth. Here, we show that patients with malignancies and tumor-bearing mice have increased levels of coagulation factor (F) X–expressing circulating monocytes engaged in platelet aggregate formation. This interaction and resulting thrombin generation on platelets interferes with monocyte differentiation and antigen uptake of antigen-presenting cells (APCs). Myeloid cell–specific deletion of FX or abrogated FXa signaling via protease activated receptor 2 (PAR2) averts the suppressive activity of platelets on tumor cell debris uptake and promotes the immune stimulatory activity of APCs in the TME. Myeloid cell FXa-PAR2 signaling deficiency specifically enhances activation of the cGAS-STING-IFN-I pathway with a resulting expansion of antigen experienced progenitor exhausted CD8+ T cells. Pharmacological blockade of FXa with direct oral anticoagulants expands T cell priming–competent immune cells in the TME and synergizes with the reactivation of exhausted CD8+ T cells by immune checkpoint inhibitors for improved antitumor responses. These data provide mechanistic insights into the emerging clinical evidence demonstrating the translational potential of FXa inhibition to synergize with immunotherapy.

Authors

Petra Wilgenbus, Jennifer Pott, Sven Pagel, Claudius Witzler, Jennifer Royce, Federico Marini, Sabine Reyda, Thati Madhusudhan, Thomas Kindler, Anne Hausen, Matthias M. Gaida, Hartmut Weiler, Wolfram Ruf, Claudine Graf

×

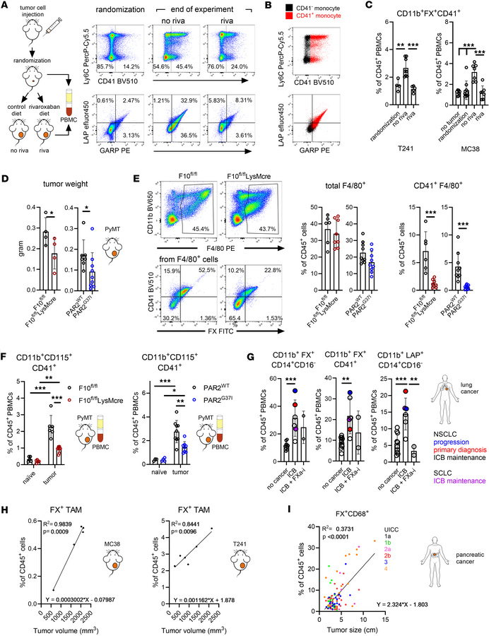
Figure 5

Myeloid cell–expressed FX regulates monocyte-platelet aggregate formation during tumor progression.

Options: View larger image (or click on image) Download as PowerPoint
Myeloid cell–expressed FX regulates monocyte-platelet aggregate formatio...
(A–C) T241 or MC38 tumor cells were injected in WT mice. Once tumors reached palpable size, mice were randomized into control or rivaroxaban treatment group. Blood was taken from different animals at randomization or at the end of the experiment. PBMCs were isolated and analyzed by flow cytometry for monocyte-platelet aggregates. (A) Representative dot plots of LAP/TGFβ versus GARP and Ly6C versus CD41 surface expression on PB monocytes after injection of T241 cells at randomization (n = 4) and at the end of the experiment of control (n = 8) or rivaroxaban (n = 5) treated mice. (B) Determination of LAP and GARP surface expression on CD41– or CD41+ monocytes from the control treated group as shown in A. (C) Quantification of FX+ monocyte:platelet aggregates dependent on tumor stage and treatment with rivaroxaban; T241: n = 4-8, MC38: n = 7–9, mean ± SD, 1-way ANOVA with Dunnett’s multiple comparison test. (D–F) F10fl/fl, F10fl/flLysMcre and PAR2WT, PAR2G37I mice were s.c. injected with PyMT tumor cells. (D) Tumor weights at sacrifice; n = 4–9, mean ± SD, 2-sided unpaired t test. (E) Flow cytometric quantification of total and CD41+ macrophages in the TME; n = 6–9, mean ± SD, 2-sided unpaired t test. Shown are representative dot plots of macrophages from the TME of F10fl/fl and F10fl/flLysMcre mice. (F) Flow cytometric quantification of CD41+ monocytes in the peripheral blood of naive or tumor-bearing mice at the end of the experiment.; F10fl/fl, F10f/fllLysMcre: n = 5–8, PAR2WT, PAR2G37I: n = 3–9, 2-way ANOVA with Sidak’s multiple comparison test. (G) Flow cytometric quantification of FX+, CD41+ or LAP/TGFβ+ PB monocytes in patients with lung cancer at various stages of tumor progression before and under ICB treatment relative to healthy controls. Different treatment stages are marked with different colors; n = 2–10. (H) Simple linear regression analysis of FX+ macrophages versus total tumor volume (TTV) in the TME of WT mice after injection of T241 (n = 6) or MC38 (n = 5) tumor cells. (I) Simple linear regression analysis of FX+ macrophages versus tumor size in the TME of pancreatic ductal adenocarcinoma (PDAC) patients (n = 106). Each dot is color coded according to the patient’s UICC (Union for International Cancer Control) classification. *P < 0.05 **P < 0.01; ***P < 0.001; ****P < 0.0001.

Copyright © 2026 American Society for Clinical Investigation
ISSN 2379-3708

Sign up for email alerts