Go to The Journal of Clinical Investigation
  • About
  • Editors
  • Consulting Editors
  • For authors
  • Publication ethics
  • Publication alerts by email
  • Transfers
  • Advertising
  • Job board
  • Contact
  • Physician-Scientist Development
  • Current issue
  • Past issues
  • By specialty
    • COVID-19
    • Cardiology
    • Immunology
    • Metabolism
    • Nephrology
    • Oncology
    • Pulmonology
    • All ...
  • Videos
  • Collections
    • In-Press Preview
    • Resource and Technical Advances
    • Clinical Research and Public Health
    • Research Letters
    • Editorials
    • Perspectives
    • Physician-Scientist Development
    • Reviews
    • Top read articles

  • Current issue
  • Past issues
  • Specialties
  • In-Press Preview
  • Resource and Technical Advances
  • Clinical Research and Public Health
  • Research Letters
  • Editorials
  • Perspectives
  • Physician-Scientist Development
  • Reviews
  • Top read articles
  • About
  • Editors
  • Consulting Editors
  • For authors
  • Publication ethics
  • Publication alerts by email
  • Transfers
  • Advertising
  • Job board
  • Contact
Coagulation proteases modulate nucleic acid uptake and cGAS-STING-IFN induction in the tumor microenvironment
Petra Wilgenbus, Jennifer Pott, Sven Pagel, Claudius Witzler, Jennifer Royce, Federico Marini, Sabine Reyda, Thati Madhusudhan, Thomas Kindler, Anne Hausen, Matthias M. Gaida, Hartmut Weiler, Wolfram Ruf, Claudine Graf
Petra Wilgenbus, Jennifer Pott, Sven Pagel, Claudius Witzler, Jennifer Royce, Federico Marini, Sabine Reyda, Thati Madhusudhan, Thomas Kindler, Anne Hausen, Matthias M. Gaida, Hartmut Weiler, Wolfram Ruf, Claudine Graf
View: Text | PDF
Research Article Immunology Oncology Vascular biology

Coagulation proteases modulate nucleic acid uptake and cGAS-STING-IFN induction in the tumor microenvironment

  • Text
  • PDF
Abstract

Malignancies increase the risk for thrombosis and metastasis dependent on complex interactions of innate immune cells, platelets, and the coagulation system. Immunosuppressive functions of platelets and macrophage-derived coagulation factors in the tumor microenvironment (TME) drive tumor growth. Here, we show that patients with malignancies and tumor-bearing mice have increased levels of coagulation factor (F) X–expressing circulating monocytes engaged in platelet aggregate formation. This interaction and resulting thrombin generation on platelets interferes with monocyte differentiation and antigen uptake of antigen-presenting cells (APCs). Myeloid cell–specific deletion of FX or abrogated FXa signaling via protease activated receptor 2 (PAR2) averts the suppressive activity of platelets on tumor cell debris uptake and promotes the immune stimulatory activity of APCs in the TME. Myeloid cell FXa-PAR2 signaling deficiency specifically enhances activation of the cGAS-STING-IFN-I pathway with a resulting expansion of antigen experienced progenitor exhausted CD8+ T cells. Pharmacological blockade of FXa with direct oral anticoagulants expands T cell priming–competent immune cells in the TME and synergizes with the reactivation of exhausted CD8+ T cells by immune checkpoint inhibitors for improved antitumor responses. These data provide mechanistic insights into the emerging clinical evidence demonstrating the translational potential of FXa inhibition to synergize with immunotherapy.

Authors

Petra Wilgenbus, Jennifer Pott, Sven Pagel, Claudius Witzler, Jennifer Royce, Federico Marini, Sabine Reyda, Thati Madhusudhan, Thomas Kindler, Anne Hausen, Matthias M. Gaida, Hartmut Weiler, Wolfram Ruf, Claudine Graf

×

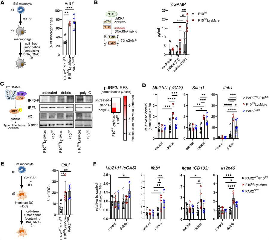
Figure 3

Myeloid cell derived FXa is crucial for nucleic acid uptake by antigen presenting cells and cGAS-STING-IFN-I induction.

Options: View larger image (or click on image) Download as PowerPoint
Myeloid cell derived FXa is crucial for nucleic acid uptake by antigen p...
(A) EdU labeled cell free tumor debris uptake for 2 hours in BM monocyte derived macrophages from PAR2WT/F10fl/fl, PAR2G37I, or F10fl/flLysMcre mice determined by flow cytometry; n = 3–6, 1-way ANOVA with Dunnett’s multiple comparison test. (B) Intracellular cGAMP produced by macrophages from F10fl/fl or F10fl/flLysMcre mice after tumor debris loading for 6 or 16 hours versus untreated controls; n = 4, 2-way ANOVA with Sidak’s multiple comparison test. (C) Western blot showing phospho-IRF3 (IRF3-P), IRF3, and FX protein expression by macrophages from F10fl/fl or F10fl/flLysMcre mice with loading control β actin. Cells were either untreated or loaded with tumor debris or polyI:C (25 μg/mL) as positive controls for phosphor-IRF3 for 90 minutes. Lanes were run on the same gel but were noncontiguous. (D) Mb21d1, Sting1, and Ifnb1 mRNA expression normalized to r18s by PAR2WT/F10fl/fl, PAR2G37I or F10fl/flLysMcre derived macrophages with and without tumor cell debris loading for 2 hours; n = 3–12, 2-way ANOVA with Sidak’s multiple comparison test. (E) Tumor debris uptake determined by flow cytometry of iDCs from PAR2WT, PAR2G37I, F10fl/fl, or F10fl/flLysMcre; n = 5–7, 1-way ANOVA with Dunnett’s multiple comparison test. (F) Mb21d1, Sting1, Ifnb1, Itgae and Il12p40 mRNA expression normalized to r18s by PAR2G37I, F10fl/fl vs F10fl/flLysMcre derived iDCs with and without tumor debris loading for 2 hours; n = 3–6, 2-way ANOVA with Sidak’s multiple comparison test. *P < 0.05 **P < 0.01; ***P < 0.001; ****P < 0.0001.

Copyright © 2026 American Society for Clinical Investigation
ISSN 2379-3708

Sign up for email alerts