Go to The Journal of Clinical Investigation
  • About
  • Editors
  • Consulting Editors
  • For authors
  • Publication ethics
  • Publication alerts by email
  • Transfers
  • Advertising
  • Job board
  • Contact
  • Physician-Scientist Development
  • Current issue
  • Past issues
  • By specialty
    • COVID-19
    • Cardiology
    • Immunology
    • Metabolism
    • Nephrology
    • Oncology
    • Pulmonology
    • All ...
  • Videos
  • Collections
    • In-Press Preview
    • Resource and Technical Advances
    • Clinical Research and Public Health
    • Research Letters
    • Editorials
    • Perspectives
    • Physician-Scientist Development
    • Reviews
    • Top read articles

  • Current issue
  • Past issues
  • Specialties
  • In-Press Preview
  • Resource and Technical Advances
  • Clinical Research and Public Health
  • Research Letters
  • Editorials
  • Perspectives
  • Physician-Scientist Development
  • Reviews
  • Top read articles
  • About
  • Editors
  • Consulting Editors
  • For authors
  • Publication ethics
  • Publication alerts by email
  • Transfers
  • Advertising
  • Job board
  • Contact
Photon and particle radiotherapy induce redundant modular chemotaxis of human lymphocytes
Joscha A. Kraske, … , Peter E. Huber, Thomas Walle
Joscha A. Kraske, … , Peter E. Huber, Thomas Walle
Published August 14, 2025
Citation Information: JCI Insight. 2025;10(18):e190149. https://doi.org/10.1172/jci.insight.190149.
View: Text | PDF
Research Article Immunology Oncology

Photon and particle radiotherapy induce redundant modular chemotaxis of human lymphocytes

  • Text
  • PDF
Abstract

Radiotherapy triggers chemokine release and leukocyte infiltration in preclinical models through activation of the senescence-associated secretory phenotype (SASP). However, effects of irradiation on senescence and SASP in human tissue and in the context of particle radiotherapy remain unclear. Here, we analyzed chemokine patterns after radiotherapy of human pancreatic tumors and cancer cell lines. We show that irradiated tumor cells coexpressed SASP chemokines in defined modules. These chemokine modules correlated with infiltration of distinct leukocyte subtypes expressing cognate receptors. We developed a patient-derived pancreatic tumor explant system, which verified our identified radiation-induced chemokine modules. Chemokine modules were partially conserved in cancer cells in response to photon and particle irradiation, showing a dose-dependent plateau effect, and induced subsequent migration of NK and T cell populations. Hence, our work reveals redundant interactions of cancer cells and immune cells in human tissue, suggesting that targeting multiple chemokines is required to efficiently perturb leukocyte infiltration after photon or particle radiotherapy.

Authors

Joscha A. Kraske, Michael M. Allers, Aleksei Smirnov, Bénédicte Lenoir, Azaz Ahmed, Meggy Suarez-Carmona, Mareike Hampel, Damir Krunic, Alexandra Tietz-Dalfuß, Tizian Beikert, Jonathan M. Schneeweiss, Stephan Brons, Dorothee Albrecht, Thuy Trinh, Muzi Liu, Nathalia A. Giese, Christin Glowa, Jakob Liermann, Ramon Lopez Perez, Dirk Jäger, Jürgen Debus, Niels Halama, Peter E. Huber, Thomas Walle

×

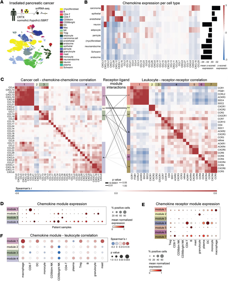
Figure 1

Modular chemokine expression enables redundant leukocyte cancer cell interactions in irradiated pancreatic cancer.

Options: View larger image (or click on image) Download as PowerPoint
Modular chemokine expression enables redundant leukocyte cancer cell int...
(A) Schema and uniform manifold approximation and projection (UMAP) of single-nucleus RNA-sequencing data from pancreatic cancers after chemoradiotherapy from Hwang et al. (35) with color code indicating cell type (n = 97,987 cells). The most frequently applied protocols included FOLFIRINOX (± nivolumab, ± losartan) followed by hypofractionated (hypofrct.10 × 3 Gy), normofractionated (normofrct., 28 × 1.8 Gy), and stereotactic body radiotherapy (SBRT, 6 × 6 Gy) with concurrent capecitabine or 5-fluorouracil. (B) Chemokines in the irradiated pancreas are predominantly expressed in cancer cells. Heatmap indicating mean z-scored (across n = 97,987 cells) chemokine expression per cell type and row average per cell type. (C) Chemokine expression in cancer cells (left, n = 10,862) and chemokine receptor expression in immune cells (right, n = 9,768) is highly modular. Heatmaps indicating Spearman’s correlation coefficients and correlated chemokine/chemokine receptor modules retrieved by hierarchical clustering are highlighted by colored side bars. Connecting lines between modules indicate the significance of potential receptor–ligand interactions as estimated by a permutation test. (D) Chemokine modules are expressed across multiple patients (n = 21). (E) Chemokine receptor modules show cell type–specific expression (n = 12 cell types). (F) Chemokine modules are correlated with infiltration of specific leukocyte subsets expressing cognate receptors. Spearman’s correlation coefficients between mean chemokine module scores and abundance of infiltrating immune cells (as % of leukocytes) per patient (n = 21) are indicated as color code and the P values as dot sizes.

Copyright © 2025 American Society for Clinical Investigation
ISSN 2379-3708

Sign up for email alerts