Go to The Journal of Clinical Investigation
  • About
  • Editors
  • Consulting Editors
  • For authors
  • Publication ethics
  • Publication alerts by email
  • Transfers
  • Advertising
  • Job board
  • Contact
  • Physician-Scientist Development
  • Current issue
  • Past issues
  • By specialty
    • COVID-19
    • Cardiology
    • Immunology
    • Metabolism
    • Nephrology
    • Oncology
    • Pulmonology
    • All ...
  • Videos
  • Collections
    • In-Press Preview
    • Resource and Technical Advances
    • Clinical Research and Public Health
    • Research Letters
    • Editorials
    • Perspectives
    • Physician-Scientist Development
    • Reviews
    • Top read articles

  • Current issue
  • Past issues
  • Specialties
  • In-Press Preview
  • Resource and Technical Advances
  • Clinical Research and Public Health
  • Research Letters
  • Editorials
  • Perspectives
  • Physician-Scientist Development
  • Reviews
  • Top read articles
  • About
  • Editors
  • Consulting Editors
  • For authors
  • Publication ethics
  • Publication alerts by email
  • Transfers
  • Advertising
  • Job board
  • Contact
Atrial fibrillation–induced neurocognitive and vascular dysfunction is averted by mitochondrial oxidative stress reduction
Pavithran Guttipatti, … , Steven R. Reiken, Elaine Y. Wan
Pavithran Guttipatti, … , Steven R. Reiken, Elaine Y. Wan
Published October 7, 2025
Citation Information: JCI Insight. 2025;10(22):e189850. https://doi.org/10.1172/jci.insight.189850.
View: Text | PDF
Research Article Cardiology Vascular biology

Atrial fibrillation–induced neurocognitive and vascular dysfunction is averted by mitochondrial oxidative stress reduction

  • Text
  • PDF
Abstract

Atrial fibrillation (AF) is a prevalent arrhythmia with known detriments such as heart failure, stroke, and cognitive decline even in patients without prior stroke. The mechanisms by which AF leads to cognitive dysfunction are yet unknown, and there is a lack of animal models to study this disease process. We previously developed a murine model of spontaneous and prolonged episodes of AF, a double transgenic mouse model with cardiac-specific expression of a gain-of-function mutant voltage-gated sodium channel (DTG-AF mice). Herein, we show, for the first time to our knowledge, a murine model of AF without any cerebral infarcts exhibiting cognitive dysfunction, including impaired visual learning and cognitive flexibility on touch screen testing. Mesenteric resistance arterial function of DTG-AF mice showed significant loss of myogenic tone, increased wall thickness and distensibility, and mitochondrial dysfunction. Brain pial arteries also showed increased wall thickness and mitochondrial enlargement. Furthermore, DTG-AF mice have decreased brain perfusion on laser speckle contrast imaging compared with controls. Cumulatively, these findings demonstrate that AF leads to vascular structural and functional alterations necessary for dynamic cerebral autoregulation, resulting in increased cerebral stress and cognitive dysfunction. Expression of mitochondrial catalase (mCAT) to reduce mitochondrial reactive oxygen species (ROS) was sufficient to prevent vascular dysfunction due to AF, restore perfusion, and improve cognitive flexibility.

Authors

Pavithran Guttipatti, Ruiping Ji, Najla Saadallah, Uma Mahesh R. Avula, Deniz Z. Sonmez, Albert Fang, Eric Li, Amar D. Desai, Samantha Parsons, Parmanand Dasrat, Christine Sison, Yanping Sun, Chris N. Goulbourne, Steven R. Reiken, Elaine Y. Wan

×

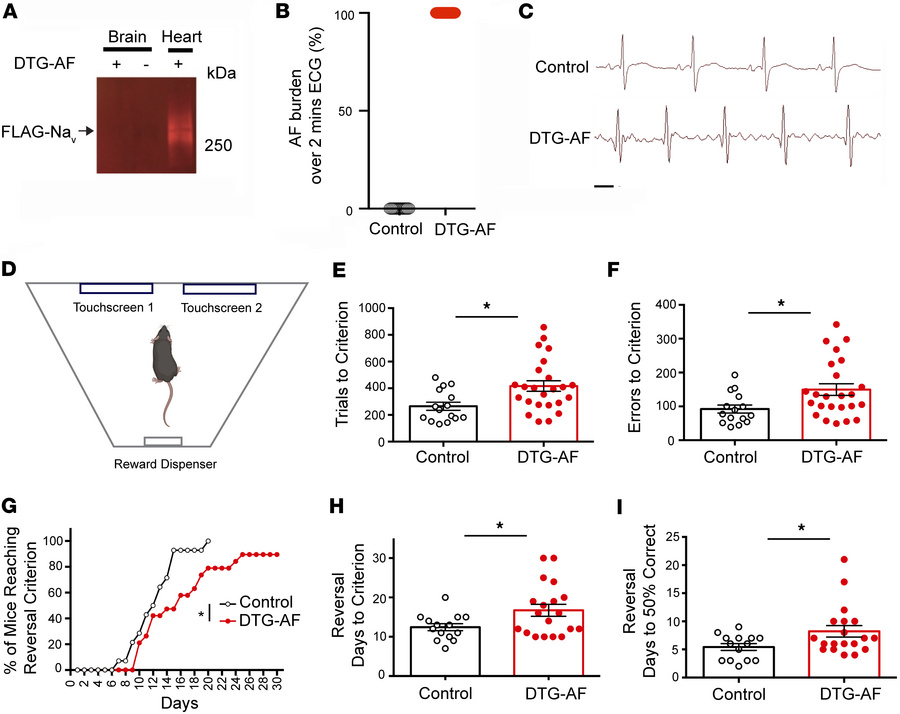
Figure 1

Impaired visual learning and cognitive flexibility in DTG-AF mice.

Options: View larger image (or click on image) Download as PowerPoint
Impaired visual learning and cognitive flexibility in DTG-AF mice.
(A) T...
(A) Transgenic NaV1.5 channels are not expressed in brain. Representative anti-FLAG antibody immunoblot of homogenates from brain and heart of DTG-AF compared with control (–). (B) Limb lead ECG 2 minute recording shows control mice (n = 12) has 0% AF burden, whereas DTG-AF (n = 15) mice have 100% AF burden. (C) Representative limb lead ECG tracings of control and DTG-AF mice. Scale bar: 100 ms. (D) Schematic depiction of mouse in touch screen testing apparatus from above… (E) DTG-AF mice require significantly greater trials to achieve criterion performance than control (unpaired 2-tailed t test, P < 0.05) (n = 15 control, n = 24 DTG-AF mice). (F) DTG-AF make significantly greater errors when learning. (G) Percentage of mice reaching criterion each day after the correct stimulus is reversed. DTG-AF perform significantly worse than control mice (log-rank Mantel-Cox, χ2 = 5.42, P = 0.02) (n = 14 control, n = 19 DTG-AF). (H) DTG-AF mice require more days to learn the reversed stimulus than control (P < 0.05). (I) Analysis of early reversal learning shows DTG-AF mice require more days to reach 50% chance performance than control (P < 0.05). Data are shown as mean ± SEM, *P < 0.05.

Copyright © 2025 American Society for Clinical Investigation
ISSN 2379-3708

Sign up for email alerts