Go to The Journal of Clinical Investigation
  • About
  • Editors
  • Consulting Editors
  • For authors
  • Publication ethics
  • Publication alerts by email
  • Transfers
  • Advertising
  • Job board
  • Contact
  • Physician-Scientist Development
  • Current issue
  • Past issues
  • By specialty
    • COVID-19
    • Cardiology
    • Immunology
    • Metabolism
    • Nephrology
    • Oncology
    • Pulmonology
    • All ...
  • Videos
  • Collections
    • In-Press Preview
    • Resource and Technical Advances
    • Clinical Research and Public Health
    • Research Letters
    • Editorials
    • Perspectives
    • Physician-Scientist Development
    • Reviews
    • Top read articles

  • Current issue
  • Past issues
  • Specialties
  • In-Press Preview
  • Resource and Technical Advances
  • Clinical Research and Public Health
  • Research Letters
  • Editorials
  • Perspectives
  • Physician-Scientist Development
  • Reviews
  • Top read articles
  • About
  • Editors
  • Consulting Editors
  • For authors
  • Publication ethics
  • Publication alerts by email
  • Transfers
  • Advertising
  • Job board
  • Contact
MicroRNA-6084 orchestrates angiogenesis and liver metastasis in colorectal cancer via extracellular vesicles
Yang Zhang, Xuyang Yang, Su Zhang, Qing Huang, Sicheng Liu, Lei Qiu, Mingtian Wei, Xiangbing Deng, Wenjian Meng, Hai-Ning Chen, Yaguang Zhang, Junhong Han, Ziqiang Wang
Yang Zhang, Xuyang Yang, Su Zhang, Qing Huang, Sicheng Liu, Lei Qiu, Mingtian Wei, Xiangbing Deng, Wenjian Meng, Hai-Ning Chen, Yaguang Zhang, Junhong Han, Ziqiang Wang
View: Text | PDF
Research Article Angiogenesis Gastroenterology Oncology

MicroRNA-6084 orchestrates angiogenesis and liver metastasis in colorectal cancer via extracellular vesicles

  • Text
  • PDF
Abstract

The prognosis for colorectal cancer (CRC) patients with liver metastasis remains poor, and the molecular mechanisms driving CRC liver metastasis are not fully understood. Tumor-derived hypoxia-induced extracellular vesicles have emerged as key players in inducing angiogenesis by transferring noncoding RNAs. However, the specific role of CRC-derived hypoxic extracellular vesicles (H-EVs) in regulating premetastatic microenvironment (PMN) formation by inducing angiogenesis remains unclear. Our study demonstrates that H-EVs induce angiogenesis and liver metastasis. Through microRNA microarray analysis, we identified a reduction in miR-6084 levels within H-EVs. We found that miR-6084 inhibited angiogenesis by being transferred to endothelial cells via EVs. In endothelial cells, miR-6084 directly targeted angiopoietin like 4 (ANGPTL4) mRNA, thereby suppressing angiogenesis through the ANGPTL4-mediated JAK2/STAT3 pathway. Furthermore, we uncovered that specificity protein 1 (SP1) acted as a transcription factor regulating miR-6084 transcription, while hypoxia-inducible factor 1A (HIF1A) decreased miR-6084 expression by promoting SP1 protein dephosphorylation and facilitating ubiquitin-proteasome degradation in SW620 cells. In clinical samples, we observed low expression of miR-6084 in plasma-derived EVs from CRC patients with liver metastasis. In summary, our findings suggest that CRC-derived H-EVs promote angiogenesis and liver metastasis through the HIF1A/SP1/miR-6084/ANGPTL4 axis. Additionally, miR-6084 holds promise as a diagnostic and prognostic biomarker for CRC liver metastasis.

Authors

Yang Zhang, Xuyang Yang, Su Zhang, Qing Huang, Sicheng Liu, Lei Qiu, Mingtian Wei, Xiangbing Deng, Wenjian Meng, Hai-Ning Chen, Yaguang Zhang, Junhong Han, Ziqiang Wang

×

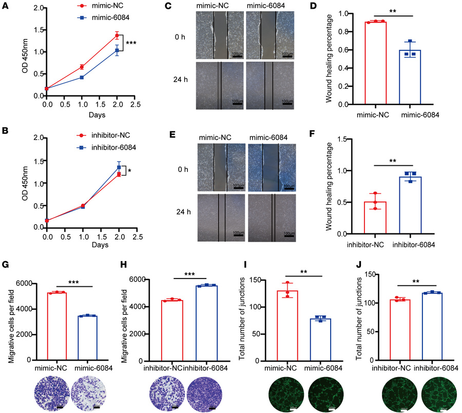
Figure 2

MiR-6084 inhibits angiogenesis in vitro.

Options: View larger image (or click on image) Download as PowerPoint
MiR-6084 inhibits angiogenesis in vitro.
(A and B) The proliferation abi...
(A and B) The proliferation ability of HUVECs was assessed by CCK8 assay. NC, normal control. (C and E) The migration ability was assessed by wound healing assay. (D and F) The relative wound healing (%) was calculated. (G and H) The migration ability was assessed by Transwell assay. The number of migrative cells was counted and graphed. Scale bar, 500 μm. (I and J) Representative pictures of tube formation were taken after staining with Calcein-AM. The tube formation ability was quantified by measuring the total number of junctions. Scale bar, 500 μm. Each experiment was conducted at least 3 times. Data were presented as mean ± SD. Statistical significance was assessed with 2-tailed unpaired Student’s t test (A, B, D, F–J), * P < 0.05, ** P <0.01, *** P < 0.001.

Copyright © 2026 American Society for Clinical Investigation
ISSN 2379-3708

Sign up for email alerts