Go to The Journal of Clinical Investigation
  • About
  • Editors
  • Consulting Editors
  • For authors
  • Publication ethics
  • Publication alerts by email
  • Transfers
  • Advertising
  • Job board
  • Contact
  • Physician-Scientist Development
  • Current issue
  • Past issues
  • By specialty
    • COVID-19
    • Cardiology
    • Immunology
    • Metabolism
    • Nephrology
    • Oncology
    • Pulmonology
    • All ...
  • Videos
  • Collections
    • In-Press Preview
    • Resource and Technical Advances
    • Clinical Research and Public Health
    • Research Letters
    • Editorials
    • Perspectives
    • Physician-Scientist Development
    • Reviews
    • Top read articles

  • Current issue
  • Past issues
  • Specialties
  • In-Press Preview
  • Resource and Technical Advances
  • Clinical Research and Public Health
  • Research Letters
  • Editorials
  • Perspectives
  • Physician-Scientist Development
  • Reviews
  • Top read articles
  • About
  • Editors
  • Consulting Editors
  • For authors
  • Publication ethics
  • Publication alerts by email
  • Transfers
  • Advertising
  • Job board
  • Contact
The brain-body circuit mediates acute stress–induced antiinflammatory reflex in bacterial cystitis by suppressing ILC2 activation
Yaxiao Liu, … , Qiang Fu, Qingyu Ren
Yaxiao Liu, … , Qiang Fu, Qingyu Ren
Published March 18, 2025
Citation Information: JCI Insight. 2025;10(9):e189362. https://doi.org/10.1172/jci.insight.189362.
View: Text | PDF
Research Article Infectious disease Inflammation

The brain-body circuit mediates acute stress–induced antiinflammatory reflex in bacterial cystitis by suppressing ILC2 activation

  • Text
  • PDF
Abstract

Urinary tract infections (UTIs) are one of the most commonly encountered infections in clinical practice, in which psychological stress is a critical pathological contributor to modulate immune function. However, mechanistic pathways linking stress networks in the brain to bladder infection remain poorly understood. In this study, we discovered that acute stress treatment suppressed bladder inflammation in mice with UTIs, and a substantial number of neurons showing overlap between inflammation-associated markers and retrograde labeling were observed in the paraventricular nucleus (PVN) brain region of these mice. Activation of the PVN alleviated uropathogenic Escherichia coli–induced bladder inflammatory response. Moreover, a blocked hypothalamic-pituitary-adrenal axis reversed the antiinflammatory reflex mediated by acute stress, suggesting that glucocorticoids may modulate UTIs through the brain-body circuit. Single-cell RNA-Seq of bladder immune cells revealed that type 2 innate lymphoid (ILC2) cells expressed abundant levels of glucocorticoid receptor. The activation of the PVN effectively inhibited the expression of the pro-inflammatory cytokine colony-stimulating factor 2 by ILC2 cells through direct regulation of cell-intrinsic glucocorticoid signaling. Ultimately, our study has implications for the positioning of the brain-body circuit for UTI treatment.

Authors

Yaxiao Liu, Jinhua Wang, Junyang Lin, Dingqi Sun, Kejia Zhu, Tongxiang Diao, Qiang Fu, Qingyu Ren

×

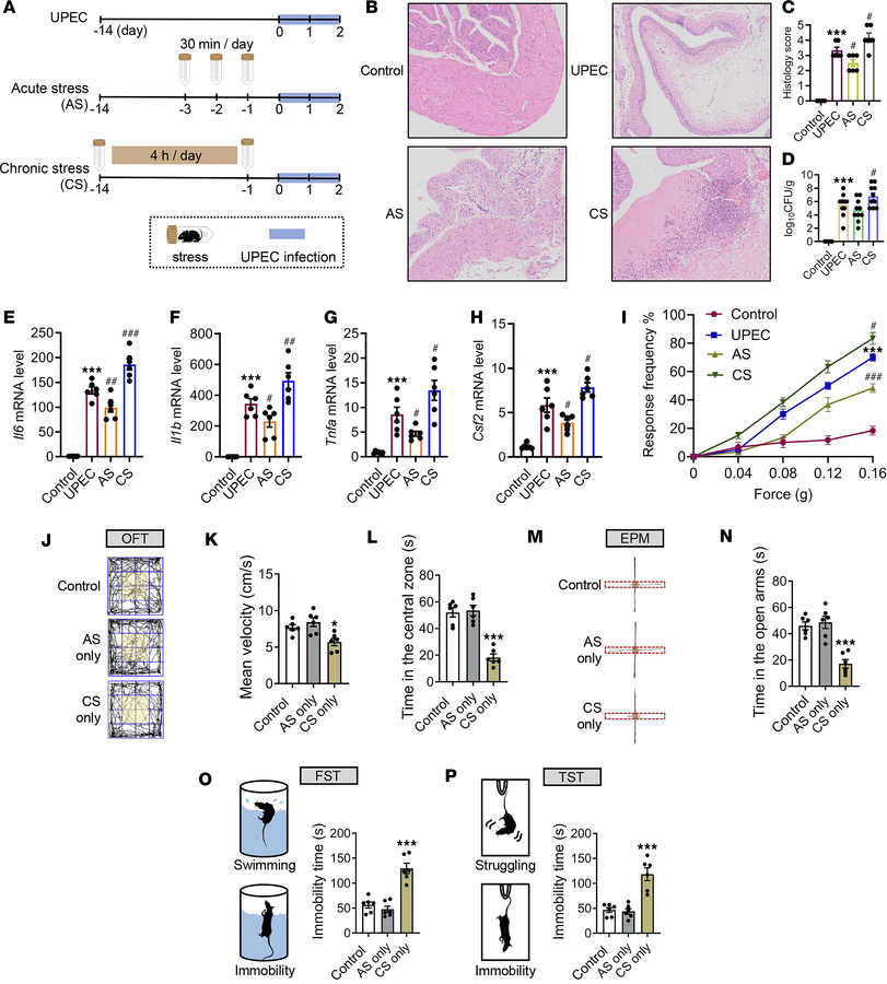
Figure 1

Acute and chronic stress induce divergent effects on UTI-induced bladder inflammation.

Options: View larger image (or click on image) Download as PowerPoint
Acute and chronic stress induce divergent effects on UTI-induced bladder...
(A) Graphical illustration of the experimental setup. Bladders were isolated from control mice, UPEC infection mice, AS-UPEC infection mice, and CS-UPEC infection mice. (B) H&E staining of bladders from 8-week-old female control mice, UPEC infection mice, AS-UPEC infection mice, and CS-UPEC infection mice. (C) Histology scores were assessed after infection (n = 6 mice per group). ***P < 0.001 vs. control group. #P < 0.05 vs. UPEC group. (D) Bacterial load was assessed 24 hours after infection (n = 10). ***P < 0.001 vs. control group. #P < 0.05 vs. UPEC group. (E–H) The mRNA levels of Il6, Il1b, Tnfa, and Csf2 of mice (n = 6 mice per group). ***P < 0.001 vs. control group. #P < 0.05, ##P < 0.01, ###P < 0.001 vs. UPEC group. (I) Mice were assessed for pelvic tactile allodynia/hyperalgesia (n = 10 mice per group). ***P < 0.001 vs. control group. #P < 0.05, ###P < 0.001 vs. UPEC group. (J) Representative tracks of mice on the OFT. (K and L) Mean velocity in the box and time in the central area (orange area) of mice (n = 6 mice per group). *P < 0.05, ***P < 0.001 vs. control group. (M) Representative tracks of mice on the EPM. (N) Time in the open arms of mice (n = 6 mice per group). ***P < 0.001 vs. control group. (O and P) Diagram of simulation mice on the FST and TST. Immobility time of mice (n = 6 mice per group). ***P < 0.001 vs. control group. Results are presented as mean ± SEM and analyzed by 1-way ANOVA with Holm-Šidák corrections for multiple comparisons (C–H, K, L, and N–P) or 2-tailed Student’s t tests (I).

Copyright © 2025 American Society for Clinical Investigation
ISSN 2379-3708

Sign up for email alerts