Go to The Journal of Clinical Investigation
  • About
  • Editors
  • Consulting Editors
  • For authors
  • Publication ethics
  • Publication alerts by email
  • Transfers
  • Advertising
  • Job board
  • Contact
  • Physician-Scientist Development
  • Current issue
  • Past issues
  • By specialty
    • COVID-19
    • Cardiology
    • Immunology
    • Metabolism
    • Nephrology
    • Oncology
    • Pulmonology
    • All ...
  • Videos
  • Collections
    • In-Press Preview
    • Resource and Technical Advances
    • Clinical Research and Public Health
    • Research Letters
    • Editorials
    • Perspectives
    • Physician-Scientist Development
    • Reviews
    • Top read articles

  • Current issue
  • Past issues
  • Specialties
  • In-Press Preview
  • Resource and Technical Advances
  • Clinical Research and Public Health
  • Research Letters
  • Editorials
  • Perspectives
  • Physician-Scientist Development
  • Reviews
  • Top read articles
  • About
  • Editors
  • Consulting Editors
  • For authors
  • Publication ethics
  • Publication alerts by email
  • Transfers
  • Advertising
  • Job board
  • Contact
Vitamin A treatment restores vision failures arising from Leber’s hereditary optic neuropathy–linked mtDNA mutation
Cheng Ai, … , Yimin Zhu, Min-Xin Guan
Cheng Ai, … , Yimin Zhu, Min-Xin Guan
Published March 4, 2025
Citation Information: JCI Insight. 2025;10(8):e188962. https://doi.org/10.1172/jci.insight.188962.
View: Text | PDF
Research Article Genetics Metabolism Ophthalmology

Vitamin A treatment restores vision failures arising from Leber’s hereditary optic neuropathy–linked mtDNA mutation

  • Text
  • PDF
Abstract

Leber hereditary optic neuropathy (LHON) is a paradigm for mitochondrial retinopathy due to mitochondrial DNA (mtDNA) mutations. However, the mechanism underlying retinal cell–specific effects of LHON-linked mtDNA mutations remains poorly understood, and there has been no effective treatment or cure for this disorder. Using a mouse model bearing an LHON-linked ND6P25L mutation, we demonstrated that the mutation caused retinal cell–specific deficiencies, especially in retinal ganglion cells (RGCs), rods, and Müller cells. Single-cell RNA sequencing revealed cell-specific dysregulation of oxidative phosphorylation and visual signaling pathways in the mutant retina. Strikingly, ND6 mutation–induced dysfunctions caused abnormal vitamin A (VA) metabolism essential for visual function. VA supplementation remarkably alleviated retinal deficiencies, including reduced fundus lesion and retinal thickness and increased numbers of RGCs, photoreceptors, and Müller cell neurites. The restoration of visual functions with VA treatment were further evidenced by correcting dysregulations of phototransduction cascade and neurotransmitter transmission and restoring electrophysiological properties. Interestingly, VA supplementation markedly rescued the abnormal mitochondrial morphologies and functions in the mutant retina. These findings provide insight into retina-specific pathophysiology of mitochondrial retinopathy arising from VA deficiency and mitochondrial dysfunction induced by mtDNA mutation and a step toward therapeutic intervention for LHON and other mitochondrial retinopathies.

Authors

Cheng Ai, Huiying Li, Chunyan Wang, Yanchun Ji, Douglas C. Wallace, Junbin Qian, Yimin Zhu, Min-Xin Guan

×

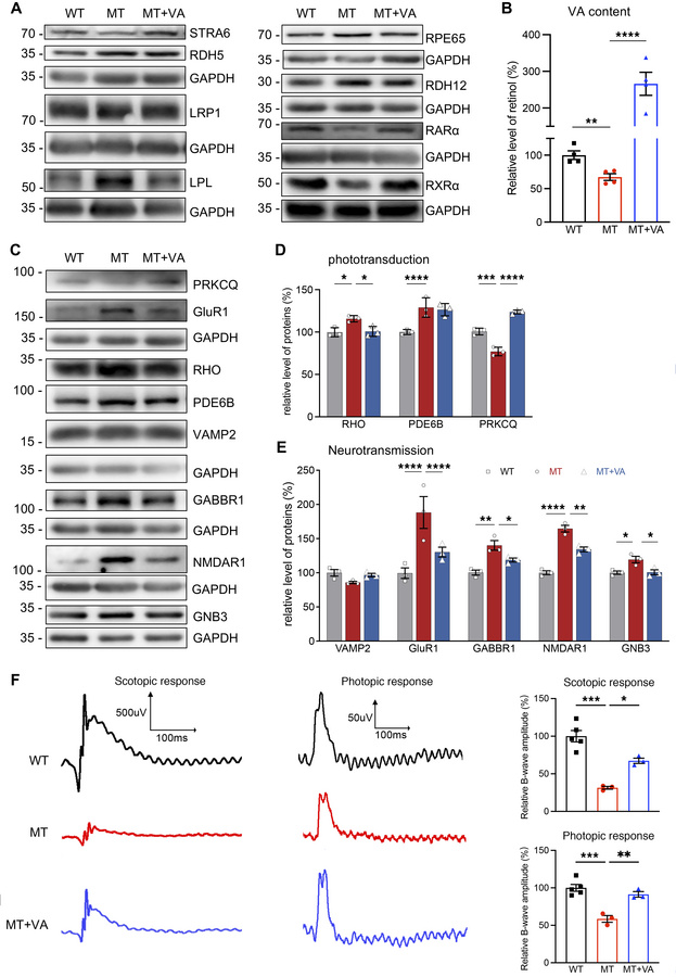
Figure 5

VA metabolism and visual function.

Options: View larger image (or click on image) Download as PowerPoint
VA metabolism and visual function.
(A) Western blot analysis of proteins...
(A) Western blot analysis of proteins involved in VA metabolism. Total cellular proteins in WT, MT, and MT+VA retina were electrophoresed with PAGE and hybridized with STRA6, RDH5, LRP1, LPL, RPE65, RDH12, RARα, and RXRα antibodies and GAPDH as a loading control, respectively. (B) Relative levels of retinol in eyeballs of WT, MT, and MT+VA mice using ELISA. n = 4 mice per group; **P < 0.01, ****P < 0.0001 by 2-tailed unpaired Student’s t test of the differences between MT and WT, or MT and MT+VA mice. Normality was assessed using the Shapiro-Wilk test (P > 0.05), and equal variance was confirmed using the F test (P > 0.05). (C) Western blot analysis of proteins involved in phototransduction and neurotransmission. Total cellular proteins in WT, MT, and MT+VA retina were electrophoresed with PAGE and hybridized with RHO, PRKCQ, GluR1, PDE6B, VAMP2, GABBR1, NMDAR1, and GNB3 antibodies and GAPDH as a loading control, respectively. (D and E) Quantification of RHO, PDE6B, and PRKCQ for phototransduction (D) and VAMP2, GluR1, GABBR1, NMDAR1, and GNB3 for neurotransmission (E) in WT, MT, and MT+VA retina. The calculations were based on 3 independent determinations in each mouse. (F) Analysis of ffERG for WT (n = 5), MT (n = 3), or MT+VA (n = 3) mice. By dark adaptation for a night, mice were analyzed for scotopic response and then photopic response. Data in D–F are shown as mean ± SEM. *P < 0.05, **P < 0.01, ***P < 0.001, ****P < 0.0001 by 1-way ANOVA followed by Tukey’s post hoc test.

Copyright © 2025 American Society for Clinical Investigation
ISSN 2379-3708

Sign up for email alerts