Go to The Journal of Clinical Investigation
  • About
  • Editors
  • Consulting Editors
  • For authors
  • Publication ethics
  • Publication alerts by email
  • Transfers
  • Advertising
  • Job board
  • Contact
  • Physician-Scientist Development
  • Current issue
  • Past issues
  • By specialty
    • COVID-19
    • Cardiology
    • Immunology
    • Metabolism
    • Nephrology
    • Oncology
    • Pulmonology
    • All ...
  • Videos
  • Collections
    • In-Press Preview
    • Resource and Technical Advances
    • Clinical Research and Public Health
    • Research Letters
    • Editorials
    • Perspectives
    • Physician-Scientist Development
    • Reviews
    • Top read articles

  • Current issue
  • Past issues
  • Specialties
  • In-Press Preview
  • Resource and Technical Advances
  • Clinical Research and Public Health
  • Research Letters
  • Editorials
  • Perspectives
  • Physician-Scientist Development
  • Reviews
  • Top read articles
  • About
  • Editors
  • Consulting Editors
  • For authors
  • Publication ethics
  • Publication alerts by email
  • Transfers
  • Advertising
  • Job board
  • Contact
Proinflammatory macrophages transporting gut-derived bacterial DNA drive autoimmune arthritis in spondyloarthropathy
Benjamin Cai, Rabina Giri, Amy J. Cameron, M. Arifur Rahman, Annabelle Small, Christopher Altmann, Yenkai Lim, Linda M. Rehaume, Mark Morrison, Mihir D. Wechalekar, Jakob Begun, Anne-Sophie Bergot, Ranjeny Thomas
Benjamin Cai, Rabina Giri, Amy J. Cameron, M. Arifur Rahman, Annabelle Small, Christopher Altmann, Yenkai Lim, Linda M. Rehaume, Mark Morrison, Mihir D. Wechalekar, Jakob Begun, Anne-Sophie Bergot, Ranjeny Thomas
View: Text | PDF
Research Article Inflammation

Proinflammatory macrophages transporting gut-derived bacterial DNA drive autoimmune arthritis in spondyloarthropathy

  • Text
  • PDF
Abstract

Spondyloarthritis (SpA) is an inflammatory arthritis of the spine and joints associated with intestinal inflammation, in which it is hypothesized that innate immune exposure to enteroinvasive species is followed by self-/bacterial peptide presentation. However, the mechanisms underlying loss of tolerance to gut bacteria in genetically at-risk individuals are unclear. Curdlan-treated (β-1,3-glucan, dectin-1 ligand–treated) ZAP-70W163C (SKG) mice develop autoimmune arthritis and ileitis associated with Gram-negative fecal dysbiosis. Using gnotobiotic mice, we show that curdlan-treated SKG mice monoassociated with Parabacteroides goldsteinii or Lactobacillus murinus developed ileitis, arthritis, and enthesitis, while BALB/c mice were tolerant. Gnotobiotic SKG ileum upregulated Il23a and ER stress genes and lost goblet cells. Whereas bacterial DNA colocalized with neutrophils and inflammatory macrophages in SKG lamina propria, periarticular bone marrow, entheses, and spleen, in BALB/c mice, bacterial DNA colocalized with resident macrophages in lamina propria and spleen. Human psoriatic-arthritis synovial tissue also contained cell-associated perivascular bacterial DNA. Curdlan-treated SKG spleen/bone marrow macrophages transferred severe arthritis and expanded Th17 cells in naive SKG recipients, while BALB/c or germ-free SKG macrophages transferred mild arthritis and regulated Th17 cells. Thus, bacterial DNA and myeloid cells in the gut and their subsequent traffic regulate or enforce T cell pathogenicity in SpA.

Authors

Benjamin Cai, Rabina Giri, Amy J. Cameron, M. Arifur Rahman, Annabelle Small, Christopher Altmann, Yenkai Lim, Linda M. Rehaume, Mark Morrison, Mihir D. Wechalekar, Jakob Begun, Anne-Sophie Bergot, Ranjeny Thomas

×

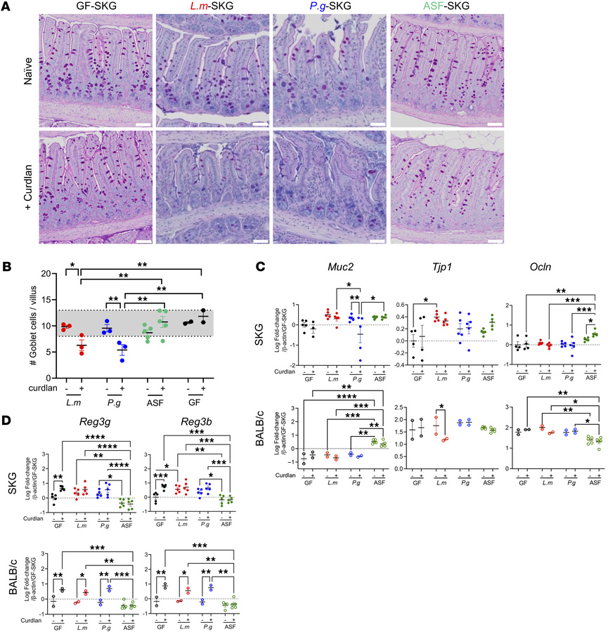
Figure 4

Gut integrity is altered in germ-free and monoassociated SKG mice.

Options: View larger image (or click on image) Download as PowerPoint
Gut integrity is altered in germ-free and monoassociated SKG mice.
GF-SK...
GF-SKG and GF-BALB/c mice were orally monocolonized with L.m., P.g., or ASF or remained GF 4 weeks prior to curdlan i.p. at day 0. Mice were sacrificed at day 7, with n = 2–5 across 2 experiments, per experimental design in Figure 3A. (A) Representative histology images of ileum stained with PAS/Alcian blue. Scale bar: 50 μm. (B) Count of goblet cells per villi. (C and D) Data show mean ± SEM for the log values of gene expression by qPCR of Muc2, Tjp1, and Ocln (C), as well as Reg3g and Reg3b (D), with each data point representing an individual mouse. Two-way ANOVA (B–D) with *P < 0.5, **P < 0.01, ***P < 0.001, ****P < 0.0001.

Copyright © 2026 American Society for Clinical Investigation
ISSN 2379-3708

Sign up for email alerts