Go to The Journal of Clinical Investigation
  • About
  • Editors
  • Consulting Editors
  • For authors
  • Publication ethics
  • Publication alerts by email
  • Transfers
  • Advertising
  • Job board
  • Contact
  • Physician-Scientist Development
  • Current issue
  • Past issues
  • By specialty
    • COVID-19
    • Cardiology
    • Immunology
    • Metabolism
    • Nephrology
    • Oncology
    • Pulmonology
    • All ...
  • Videos
  • Collections
    • In-Press Preview
    • Resource and Technical Advances
    • Clinical Research and Public Health
    • Research Letters
    • Editorials
    • Perspectives
    • Physician-Scientist Development
    • Reviews
    • Top read articles

  • Current issue
  • Past issues
  • Specialties
  • In-Press Preview
  • Resource and Technical Advances
  • Clinical Research and Public Health
  • Research Letters
  • Editorials
  • Perspectives
  • Physician-Scientist Development
  • Reviews
  • Top read articles
  • About
  • Editors
  • Consulting Editors
  • For authors
  • Publication ethics
  • Publication alerts by email
  • Transfers
  • Advertising
  • Job board
  • Contact
Donor genetics and storage conditions influence mitochondrial DNA and extracellular vesicle levels in RBC units
Xutao Deng, Clara Di Germanio, Erika G. Marques de Menezes, Pamela Milani, Mars Stone, Heather Tanner, Sonia Coco Bakkour, Daniel M. Chafets, Sarah E. Reese, Nareg H. Roubinian, Steven Kleinman, Tamir Kanias, Michael P. Busch, Eric J. Earley, Grier P. Page, Travis Nemkov, Angelo D’Alessandro, Philip J. Norris, for the Recipient Epidemiology and Donor Evaluation Study-IV-Pediatric (REDS-IV-P)
Xutao Deng, Clara Di Germanio, Erika G. Marques de Menezes, Pamela Milani, Mars Stone, Heather Tanner, Sonia Coco Bakkour, Daniel M. Chafets, Sarah E. Reese, Nareg H. Roubinian, Steven Kleinman, Tamir Kanias, Michael P. Busch, Eric J. Earley, Grier P. Page, Travis Nemkov, Angelo D’Alessandro, Philip J. Norris, for the Recipient Epidemiology and Donor Evaluation Study-IV-Pediatric (REDS-IV-P)
View: Text | PDF
Clinical Research and Public Health Cell biology Hematology

Donor genetics and storage conditions influence mitochondrial DNA and extracellular vesicle levels in RBC units

  • Text
  • PDF
Abstract

Mitochondrial DNA (mtDNA) shares characteristics with bacterial DNA and activates immune cells via TLR9 Extracellular vesicles (EVs) and mtDNA have been found in blood products and can activate immune cells; we sought to characterize their evolution in stored blood products. From a previous study of hemolysis in 13,403 blood donors, a second blood unit was drawn from 651 donors and sampled at days 10, 21, and 42. EV counts and RBC-EVs increased with storage time, and EV levels were higher in males and in RBC units processed in AS-1 compared with AS-3. mtDNA levels were higher in females and RBC units processed in AS-3. EV populations and mtDNA levels were highly correlated within donors for 98 donations obtained 2–12 months apart. Quantitative trait locus analysis revealed several genetic associations, most notably linking mtDNA levels with polymorphisms in ANKLE1, which encodes an erythroid-specific protein that preferentially cleaves mtDNA. These data suggest that donor-intrinsic factors may influence mtDNA and EV levels found in RBC units. This finding lends impetus to determining if genetic or environmental factors control levels of these immune mediators in blood donors.

Authors

Xutao Deng, Clara Di Germanio, Erika G. Marques de Menezes, Pamela Milani, Mars Stone, Heather Tanner, Sonia Coco Bakkour, Daniel M. Chafets, Sarah E. Reese, Nareg H. Roubinian, Steven Kleinman, Tamir Kanias, Michael P. Busch, Eric J. Earley, Grier P. Page, Travis Nemkov, Angelo D’Alessandro, Philip J. Norris, for the Recipient Epidemiology and Donor Evaluation Study-IV-Pediatric (REDS-IV-P)

×

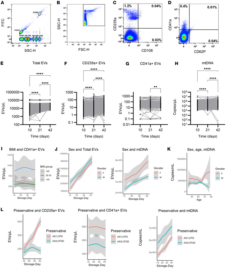
Figure 1

Evolution of EV and mtDNA over RBC unit storage time.

Options: View larger image (or click on image) Download as PowerPoint
Evolution of EV and mtDNA over RBC unit storage time.
(A) FITC-labeled p...
(A) FITC-labeled polystyrene beads of 110 and 500 nm are shown, as well as silica beads sized 180, 240, 300, 590, 880, and 1,300 nm. (B) The forward and side scatter gate for the EV population, approximately corresponding to silica beads from 180 to 1,000 nm on the SSC channel. (C) Very few CD235a+ RBC EVs express CD108. (D) A minority of CD41a+ platelet EVs coexpress CD62P. (E–H) Samples collected from 651 RBC units at days 10, 21, and 42 were tested for total EVs (E), CD235+ EVs (F), and CD41a+ EVs (G), as well as mtDNA (H). For EV measurements, 634, 641, and 647 samples were tested for the day 10, 21, and 42 time points, respectively. For mtDNA measurement, 639, 630, and 646 samples were tested for the day 10, 21, and 42 time points, respectively. Comparison across time points was made by 1-way ANOVA with a Holm-Šidák post hoc test. **P < 0.01, ****P < 0.0001. Linear mixed models were generated to test whether donor age, sex, BMI, or race or RBC preservative solution was associated with EV or mtDNA levels. The lines in I–L represent the conditional mean calculated by LOESS regression, and the shaded areas represent the 95% CI. (I and J) Donor BMI was associated with CD41a+ EVs (p = 0.019) (I), donor sex was associated with total EV level (P = 0.032) and mtDNA level (P = 0.002) (J). (K) Examination of mtDNA level by donor age showed larger differences between males and females after age 60. (L) preservative solution was associated with CD235a+ EVs (P < 0.0001), CD41a+ EVs (P = 0.006), and mtDNA (P = 0.002).

Copyright © 2026 American Society for Clinical Investigation
ISSN 2379-3708

Sign up for email alerts