Go to The Journal of Clinical Investigation
  • About
  • Editors
  • Consulting Editors
  • For authors
  • Publication ethics
  • Publication alerts by email
  • Transfers
  • Advertising
  • Job board
  • Contact
  • Physician-Scientist Development
  • Current issue
  • Past issues
  • By specialty
    • COVID-19
    • Cardiology
    • Immunology
    • Metabolism
    • Nephrology
    • Oncology
    • Pulmonology
    • All ...
  • Videos
  • Collections
    • In-Press Preview
    • Resource and Technical Advances
    • Clinical Research and Public Health
    • Research Letters
    • Editorials
    • Perspectives
    • Physician-Scientist Development
    • Reviews
    • Top read articles

  • Current issue
  • Past issues
  • Specialties
  • In-Press Preview
  • Resource and Technical Advances
  • Clinical Research and Public Health
  • Research Letters
  • Editorials
  • Perspectives
  • Physician-Scientist Development
  • Reviews
  • Top read articles
  • About
  • Editors
  • Consulting Editors
  • For authors
  • Publication ethics
  • Publication alerts by email
  • Transfers
  • Advertising
  • Job board
  • Contact
Glycoprotein NMB mediates bidirectional GSC-TAM interactions to promote tumor progression
Yang Liu, Lizhi Pang, Fatima Khan, Junyan Wu, Fei Zhou, Craig Horbinski, Shideng Bao, Jennifer S. Yu, Justin D. Lathia, Peiwen Chen
Yang Liu, Lizhi Pang, Fatima Khan, Junyan Wu, Fei Zhou, Craig Horbinski, Shideng Bao, Jennifer S. Yu, Justin D. Lathia, Peiwen Chen
View: Text | PDF
Research Article Immunology Oncology

Glycoprotein NMB mediates bidirectional GSC-TAM interactions to promote tumor progression

  • Text
  • PDF
Abstract

Glioblastoma (GBM) is a lethal brain tumor containing a subpopulation of GBM stem cells (GSCs) that interaction with surrounding cells, including infiltrating tumor-associated macrophages and microglia (TAMs). While GSCs and TAMs are in close proximity and likely interact to coordinate tumor growth, a limited number of mechanisms have been identified that support their communication. Here, we identified glycoprotein NMB (GPNMB) as a key factor mediating a unique bidirectional interaction between GSCs and TAMs in GBM. Specifically, GSCs educated macrophages and microglia to preferentially express GPNMB in the GBM tumor microenvironment. As a result, TAM-secreted GPNMB interacted with its receptor CD44 on GSCs to promote their glycolytic and self-renewal abilities via activating the PYK2/RSK2 signaling axis. Disrupting GPNMB-mediated GSC-TAM interplay suppressed tumor progression and self-renewal in GBM mouse models. Our study found a protumor function of GPNMB-mediated GSC-TAM bidirectional communication and supports GPNMB as a promising therapeutic target for GBM.

Authors

Yang Liu, Lizhi Pang, Fatima Khan, Junyan Wu, Fei Zhou, Craig Horbinski, Shideng Bao, Jennifer S. Yu, Justin D. Lathia, Peiwen Chen

×

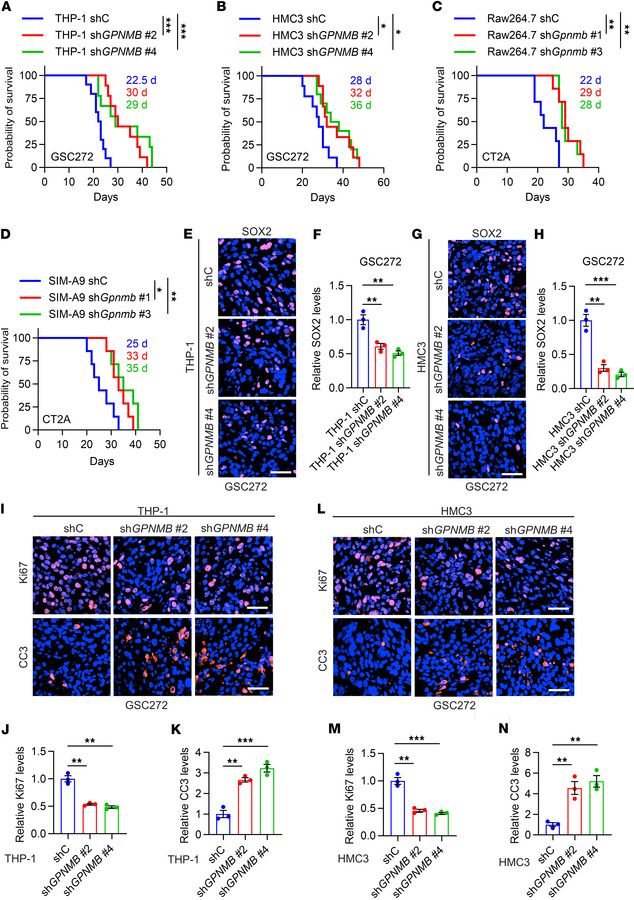
Figure 6

Inhibition of GPNMB in microglia and macrophages inhibits tumor growth and extends survival in various GBM models.

Options: View larger image (or click on image) Download as PowerPoint
Inhibition of GPNMB in microglia and macrophages inhibits tumor growth a...
(A and B) Survival curves of nude mice coimplanted with GSC272 cells (1 × 105 cells/mouse) and THP-1 macrophages (1 × 105 cells/mouse, A) or HMC3 microglia (1 × 105 cells/mouse, B) expressing shRNA control (shC) or GPNMB shRNA (shGPNMB). n = 9–10 mice per group. Median survival days are shown. Log-rank test. (C and D) Survival curves of C57BL/6 mice coimplanted with CT2A cells (1 × 104 cells/mouse) and Raw264.7 macrophages (1 × 104 cells/mouse, C) or SIM-A9 microglia (1 × 104 cells/mouse, D) expressing shC or shGpnmb. n = 7 mice per group. Median survival days are shown. Log-rank test. (E–H) Representative images and quantification of immunofluorescence staining of SOX2 in tumors from the brains of nude mice intracranially coimplanted with GSC272 cells and THP-1 macrophages (E and F) or HMC3 microglia (G and H) expressing shC or shGPNMB. Scale bar: 50 μm. n = 3 independent samples. One-way ANOVA test. (I–K) Representative images (I) and quantification (J and K) of immunofluorescence staining of Ki67 (I and J) and CC3 (I and K) in tumors from the brains of nude mice intracranially coimplanted with GSC272 cells and THP-1 macrophages expressing shC or shGPNMB. Scale bar: 50 μm. n = 3 independent samples. One-way ANOVA test. (L–N) Representative images (L) and quantification (M and N) of immunofluorescence staining of Ki67 (L and M) and CC3 (L and N) in tumors from the brains of nude mice intracranially coimplanted with GSC272 cells and HMC3 microglia expressing shC or shGPNMB. Scale bar: 50 μm. n = 3 independent samples. One-way ANOVA test. *P < 0.05, **P < 0.01, ***P < 0.001.

Copyright © 2026 American Society for Clinical Investigation
ISSN 2379-3708

Sign up for email alerts