Go to The Journal of Clinical Investigation
  • About
  • Editors
  • Consulting Editors
  • For authors
  • Publication ethics
  • Publication alerts by email
  • Transfers
  • Advertising
  • Job board
  • Contact
  • Physician-Scientist Development
  • Current issue
  • Past issues
  • By specialty
    • COVID-19
    • Cardiology
    • Immunology
    • Metabolism
    • Nephrology
    • Oncology
    • Pulmonology
    • All ...
  • Videos
  • Collections
    • In-Press Preview
    • Resource and Technical Advances
    • Clinical Research and Public Health
    • Research Letters
    • Editorials
    • Perspectives
    • Physician-Scientist Development
    • Reviews
    • Top read articles

  • Current issue
  • Past issues
  • Specialties
  • In-Press Preview
  • Resource and Technical Advances
  • Clinical Research and Public Health
  • Research Letters
  • Editorials
  • Perspectives
  • Physician-Scientist Development
  • Reviews
  • Top read articles
  • About
  • Editors
  • Consulting Editors
  • For authors
  • Publication ethics
  • Publication alerts by email
  • Transfers
  • Advertising
  • Job board
  • Contact
Targeting pyruvate metabolism generates distinct CD8+ T cell responses to gammaherpesvirus and B lymphoma
Taewook Kang, Young-Kwang Usherwood, Julie A. Reisz, Sukrut C. Kamerkar, Rachel Culp-Hill, Owen M. Wilkins, Andreia F. Verissimo, Fred W. Kolling IV, Anton M. Hung, Shawn C. Musial, Pamela C. Rosato, Angelo D’Alessandro, Henry N. Higgs, Edward J. Usherwood
Taewook Kang, Young-Kwang Usherwood, Julie A. Reisz, Sukrut C. Kamerkar, Rachel Culp-Hill, Owen M. Wilkins, Andreia F. Verissimo, Fred W. Kolling IV, Anton M. Hung, Shawn C. Musial, Pamela C. Rosato, Angelo D’Alessandro, Henry N. Higgs, Edward J. Usherwood
View: Text | PDF
Research Article Immunology Metabolism

Targeting pyruvate metabolism generates distinct CD8+ T cell responses to gammaherpesvirus and B lymphoma

  • Text
  • PDF
Abstract

T cells rely on different metabolic pathways to differentiate into effector or memory cells, and metabolic intervention is a promising strategy to optimize T cell function for immunotherapy. Pyruvate dehydrogenase (PDH) is a nexus between glycolytic and mitochondrial metabolism, regulating pyruvate conversion to either lactate or acetyl-CoA. Here, we retrovirally transduced pyruvate dehydrogenase kinase 1 (PDK1) or pyruvate dehydrogenase phosphatase 1 (PDP1), which control PDH activity, into CD8+ T cells to test effects on T cell function. Although PDK1 and PDP1 were expected to influence PDH in opposing directions, by several criteria they induced similar changes relative to control T cells. Seahorse metabolic flux assays showed both groups exhibited increased glycolysis and oxidative phosphorylation. Both groups had improved primary and memory recall responses following infection with murine gammaherpesvirus-68. However, metabolomics using labeled fuels indicated differential usage of key fuels by metabolic pathways. Importantly, CD8+ T cell populations after B cell lymphoma challenge were smaller in both groups, resulting in poorer protection, which was rescued by glutamine and acetate supplementation. Overall, this study indicates that PDK1 and PDP1 both enhance metabolic capacity, but the context of the antigenic challenge significantly influences the consequences for T cell function.

Authors

Taewook Kang, Young-Kwang Usherwood, Julie A. Reisz, Sukrut C. Kamerkar, Rachel Culp-Hill, Owen M. Wilkins, Andreia F. Verissimo, Fred W. Kolling IV, Anton M. Hung, Shawn C. Musial, Pamela C. Rosato, Angelo D’Alessandro, Henry N. Higgs, Edward J. Usherwood

×

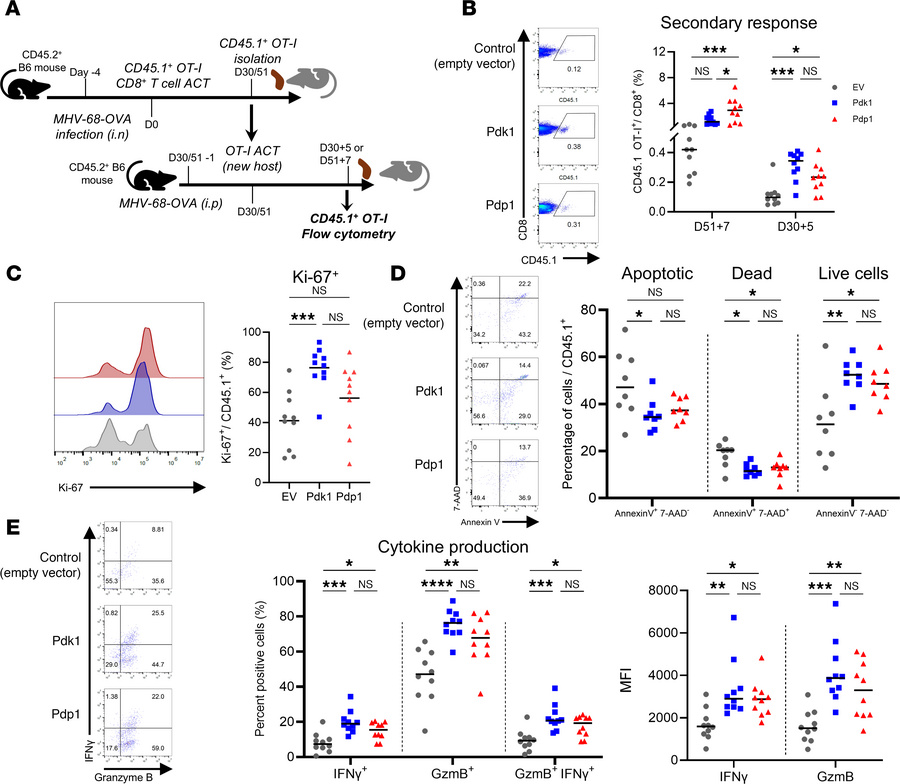
Figure 7

Engineered OT-I memory CD8+ T cells induce an enhanced secondary response after MHV-68 challenge.

Options: View larger image (or click on image) Download as PowerPoint
Engineered OT-I memory CD8+ T cells induce an enhanced secondary respons...
(A) Day 30–51 memory CD8+ OT-I cells from MHV-68-OVA–infected mice were isolated and transferred into naive recipient B6 mice infected by MHV-68-OVA 1 day before ACT, and the secondary effector cells were characterized after 5 or 7 days by flow cytometry. (B–E) CD45.1+ OT-I cell expansion, expression of Ki-67, apoptosis/cell death marker annexin V/7-AAD, and production of effector molecules IFN-γ and GzmB after SIINFEKL peptide stimulation. Graphs show the proportion of cells positive for effector molecules and geometric mean fluorescence intensity (gMFI). Experiments were repeated 3 times. n = 8–10 biologically independent samples per group; 1-way ANOVA corrected for multiple comparisons with Tukey’s multiple comparisons test. *P < 0.05; **P < 0.01; ***P < 0.001; ****P < 0.0001.

Copyright © 2026 American Society for Clinical Investigation
ISSN 2379-3708

Sign up for email alerts