Go to The Journal of Clinical Investigation
  • About
  • Editors
  • Consulting Editors
  • For authors
  • Publication ethics
  • Publication alerts by email
  • Transfers
  • Advertising
  • Job board
  • Contact
  • Physician-Scientist Development
  • Current issue
  • Past issues
  • By specialty
    • COVID-19
    • Cardiology
    • Immunology
    • Metabolism
    • Nephrology
    • Oncology
    • Pulmonology
    • All ...
  • Videos
  • Collections
    • In-Press Preview
    • Resource and Technical Advances
    • Clinical Research and Public Health
    • Research Letters
    • Editorials
    • Perspectives
    • Physician-Scientist Development
    • Reviews
    • Top read articles

  • Current issue
  • Past issues
  • Specialties
  • In-Press Preview
  • Resource and Technical Advances
  • Clinical Research and Public Health
  • Research Letters
  • Editorials
  • Perspectives
  • Physician-Scientist Development
  • Reviews
  • Top read articles
  • About
  • Editors
  • Consulting Editors
  • For authors
  • Publication ethics
  • Publication alerts by email
  • Transfers
  • Advertising
  • Job board
  • Contact
Resident memory T cell development is gradual and shows AP-1 gene expression in mature cells
Neal P. Smith, … , Alexandra-Chloé Villani, Thomas S. Kupper
Neal P. Smith, … , Alexandra-Chloé Villani, Thomas S. Kupper
Published June 23, 2025
Citation Information: JCI Insight. 2025;10(12):e187381. https://doi.org/10.1172/jci.insight.187381.
View: Text | PDF
Research Article Immunology Inflammation

Resident memory T cell development is gradual and shows AP-1 gene expression in mature cells

  • Text
  • PDF
Abstract

Tissue-resident memory T (TRM) cells play a central role in immune responses across all barrier tissues after infection. However, the mechanisms that drive TRM differentiation and priming for their recall effector function remains unclear. In this study, we leveraged newly generated and publicly available single-cell RNA-seq data generated across 10 developmental time points to define features of CD8+ TRM across both skin and small-intestine intraepithelial lymphocytes (siIEL). We employed linear modeling to capture gene programs that increase their expression levels in T cells transitioning from an effector to a memory state. In addition to capturing tissue-specific gene programs, we defined a temporal TRM signature across skin and siIEL that can distinguish TRM from circulating T cell populations. This TRM signature highlights biology that is missed in published signatures that compared bulk TRM to naive or nontissue resident memory populations. This temporal TRM signature included the AP-1 transcription factor family members Fos, Fosb, Fosl2, and Junb. ATAC-seq analysis detected AP-1–specific motifs at open chromatin sites in mature TRM. Cyclic immunofluorescence (CyCIF) tissue imaging detected nuclear colocalization of AP-1 members in resting CD8+ TRM greater than 100 days after infection. Taken together, these results reveal a critical role of AP-1 transcription factor members in TRM biology.

Authors

Neal P. Smith, Yu Yan, Youdong Pan, Jason B. Williams, Kasidet Manakongtreecheep, Shishir M. Pant, Jingxia Zhao, Tian Tian, Timothy Pan, Claire Stingley, Kevin Wu, Jiang Zhang, Alexander L. Kley, Peter K. Sorger, Alexandra-Chloé Villani, Thomas S. Kupper

×

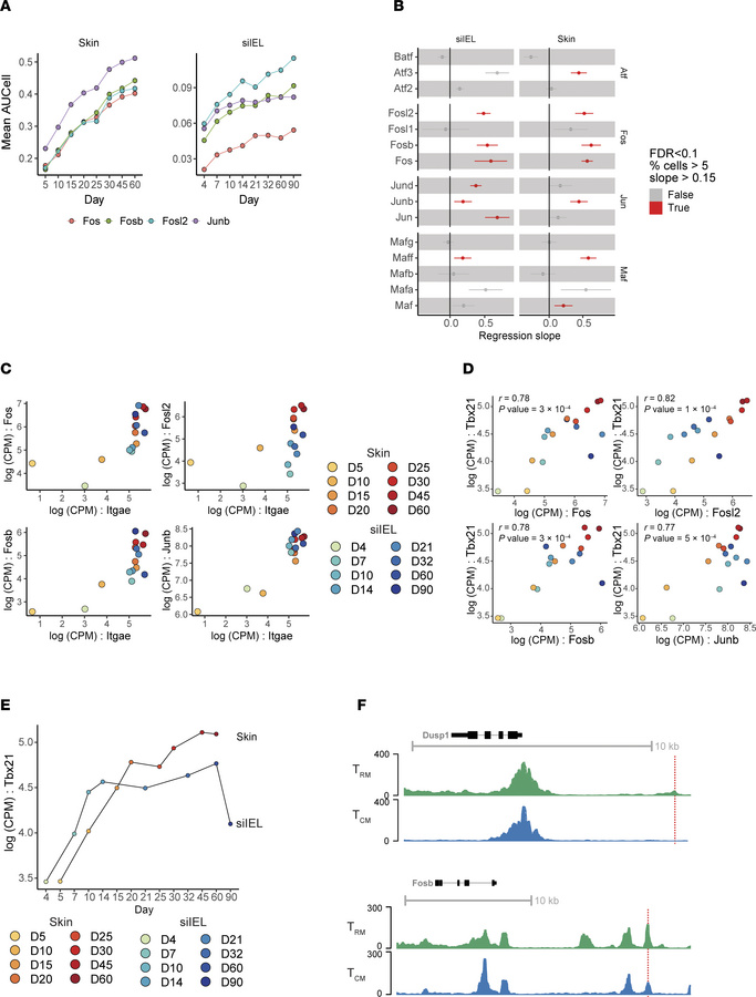
Figure 5

AP-1 transcription factor family members correlate with TRM development.

Options: View larger image (or click on image) Download as PowerPoint
AP-1 transcription factor family members correlate with TRM development....
(A) Mean SCENIC Aucell scores for select regulons over time in the skin (left) and siIEL (right). Each line represents a unique regulon and the points represent the mean AUCell score for the regulon at the experimental timepoint. (B) linear modeling of AP-1 subfamilies in skin and siIEL. Each row is a gene with dots indicating the regression slope and 95% confidence interval from linear modeling of expression over time. Color indicates if it met our criteria to be considered a temporal-TRM gene (FDR < 0.1, % cells > 5, regression slope > 0.15). (C) Expression of Fos-family genes and Junb versus Itgae over time in skin and siIEL. Each point represents a sample detailed in the legend that is shared with (D), and the x- and y-axes represent the Log(CPM) of Itgae and Fos family members, respectively. (D) Scatter plots showing the Log(CPM) of Tbx21 on the y-axis and Log(CPM) of Fosl2, Fos, Fosb, and Junb on the x axis across skin and siIEL timepoints. Color scale indicates both anatomical location and experimental timepoint from which the sample came from. r and P values are from Pearson correlation. (E) Tbx21 expression in skin and siIEL over time. The x axis represents time while the y axis represents Log(CPM) of Tbx21. Dots are connected by their neighboring timepoints. (F) ATAC-seq tracks from our TRM and TCM samples at the Dusp1 and Fosb loci. Dotted line represents location of predicted Fos binding motif enriched in TRM versus TCM.

Copyright © 2025 American Society for Clinical Investigation
ISSN 2379-3708

Sign up for email alerts