Go to The Journal of Clinical Investigation
  • About
  • Editors
  • Consulting Editors
  • For authors
  • Publication ethics
  • Publication alerts by email
  • Transfers
  • Advertising
  • Job board
  • Contact
  • Physician-Scientist Development
  • Current issue
  • Past issues
  • By specialty
    • COVID-19
    • Cardiology
    • Immunology
    • Metabolism
    • Nephrology
    • Oncology
    • Pulmonology
    • All ...
  • Videos
  • Collections
    • In-Press Preview
    • Resource and Technical Advances
    • Clinical Research and Public Health
    • Research Letters
    • Editorials
    • Perspectives
    • Physician-Scientist Development
    • Reviews
    • Top read articles

  • Current issue
  • Past issues
  • Specialties
  • In-Press Preview
  • Resource and Technical Advances
  • Clinical Research and Public Health
  • Research Letters
  • Editorials
  • Perspectives
  • Physician-Scientist Development
  • Reviews
  • Top read articles
  • About
  • Editors
  • Consulting Editors
  • For authors
  • Publication ethics
  • Publication alerts by email
  • Transfers
  • Advertising
  • Job board
  • Contact
Live-cell imaging of human liver fibrosis using hepatic micro-organoids
Yuan Guan, … , Annika Enejder, Gary Peltz
Yuan Guan, … , Annika Enejder, Gary Peltz
Published December 10, 2024
Citation Information: JCI Insight. 2025;10(2):e187099. https://doi.org/10.1172/jci.insight.187099.
View: Text | PDF
Research Article Hepatology

Live-cell imaging of human liver fibrosis using hepatic micro-organoids

  • Text
  • PDF
Abstract

Due to the limitations of available in vitro systems and animal models, we lack a detailed understanding of the pathogenetic mechanisms of and have minimal treatment options for liver fibrosis. Therefore, we engineered a live-cell imaging system that assessed fibrosis in a human multilineage hepatic organoid in a microwell (i.e., microHOs). Transcriptomic analysis revealed that TGFB converted mesenchymal cells in microHOs into myofibroblast-like cells resembling those in fibrotic human liver tissue. When pro-fibrotic intracellular signaling pathways were examined, the antifibrotic effect of receptor-specific tyrosine kinase inhibitors was limited to the fibrosis induced by the corresponding growth factor, which indicates their antifibrotic efficacy would be limited to fibrotic diseases solely mediated by that growth factor. Based upon transcriptomic and transcription factor activation analyses in microHOs, glycogen synthase kinase 3β and p38 MAPK inhibitors were identified as potential new broad-spectrum therapies for liver fibrosis. Other new therapies could subsequently be identified using the microHO system.

Authors

Yuan Guan, Zhuoqing Fang, Angelina Hu, Sarah Roberts, Meiyue Wang, Wenlong Ren, Patrik K. Johansson, Sarah C. Heilshorn, Annika Enejder, Gary Peltz

×

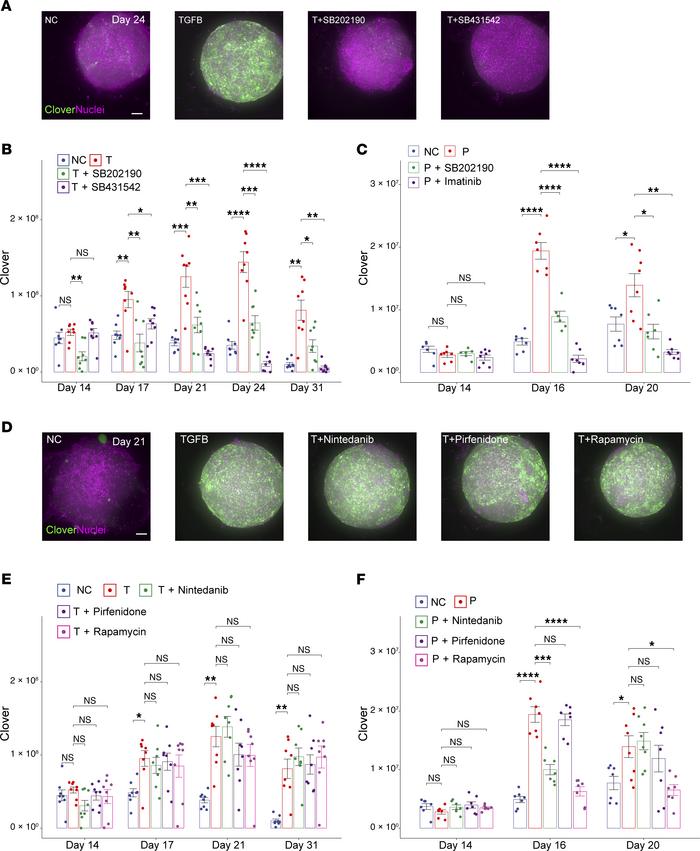
Figure 6

A p38 MAPK inhibitor targets both TGFB and PDGFB pathways.

Options: View larger image (or click on image) Download as PowerPoint
A p38 MAPK inhibitor targets both TGFB and PDGFB pathways.
(A–C) TGFB- o...
(A–C) TGFB- or PDGFB-induced fibrosis in microHOs is inhibited by a p38 MAPK inhibitor. (D–F) PDGFB-induced fibrosis is inhibited by pirfenidone or rapamycin. (A and D) MIP images of Z-stack sections obtained from microHOs treated with no addition (NC), or 50 ng/mL TGFB + 10 μM of the indicated drugs. Scale bar, 100 μm. Clover expression is green, and nuclei stained with Hoechst 33342 are purple. (B, C, E, and F) The number of COL1A1+ cells within a microHO was serially measured on days 14 through 31. Each dot represents a measurement made on a microHO, the thick line is the median of 8 microHOs that were assessed, and the box plot shows the 25% to 75% range for all measurements per condition. When only GFs were added, the P values were relative to the NC, and the significance indicators are *, P < 0.05; **, P < 0.01; ***, P < 0.001; or ****, P < 0.0001. When GFs and inhibitors were added, the P values were calculated relative to the PDGFB- or TGFB-treated microHOs (without added drug). A 2-way ANOVA indicates that drug treatment and time are 2 variables that have a significant interaction on the fluorescence measurements (Supplemental Table 9).

Copyright © 2025 American Society for Clinical Investigation
ISSN 2379-3708

Sign up for email alerts