Go to The Journal of Clinical Investigation
  • About
  • Editors
  • Consulting Editors
  • For authors
  • Publication ethics
  • Publication alerts by email
  • Transfers
  • Advertising
  • Job board
  • Contact
  • Physician-Scientist Development
  • Current issue
  • Past issues
  • By specialty
    • COVID-19
    • Cardiology
    • Immunology
    • Metabolism
    • Nephrology
    • Oncology
    • Pulmonology
    • All ...
  • Videos
  • Collections
    • In-Press Preview
    • Resource and Technical Advances
    • Clinical Research and Public Health
    • Research Letters
    • Editorials
    • Perspectives
    • Physician-Scientist Development
    • Reviews
    • Top read articles

  • Current issue
  • Past issues
  • Specialties
  • In-Press Preview
  • Resource and Technical Advances
  • Clinical Research and Public Health
  • Research Letters
  • Editorials
  • Perspectives
  • Physician-Scientist Development
  • Reviews
  • Top read articles
  • About
  • Editors
  • Consulting Editors
  • For authors
  • Publication ethics
  • Publication alerts by email
  • Transfers
  • Advertising
  • Job board
  • Contact
Live-cell imaging of human liver fibrosis using hepatic micro-organoids
Yuan Guan, … , Annika Enejder, Gary Peltz
Yuan Guan, … , Annika Enejder, Gary Peltz
Published December 10, 2024
Citation Information: JCI Insight. 2025;10(2):e187099. https://doi.org/10.1172/jci.insight.187099.
View: Text | PDF
Research Article Hepatology

Live-cell imaging of human liver fibrosis using hepatic micro-organoids

  • Text
  • PDF
Abstract

Due to the limitations of available in vitro systems and animal models, we lack a detailed understanding of the pathogenetic mechanisms of and have minimal treatment options for liver fibrosis. Therefore, we engineered a live-cell imaging system that assessed fibrosis in a human multilineage hepatic organoid in a microwell (i.e., microHOs). Transcriptomic analysis revealed that TGFB converted mesenchymal cells in microHOs into myofibroblast-like cells resembling those in fibrotic human liver tissue. When pro-fibrotic intracellular signaling pathways were examined, the antifibrotic effect of receptor-specific tyrosine kinase inhibitors was limited to the fibrosis induced by the corresponding growth factor, which indicates their antifibrotic efficacy would be limited to fibrotic diseases solely mediated by that growth factor. Based upon transcriptomic and transcription factor activation analyses in microHOs, glycogen synthase kinase 3β and p38 MAPK inhibitors were identified as potential new broad-spectrum therapies for liver fibrosis. Other new therapies could subsequently be identified using the microHO system.

Authors

Yuan Guan, Zhuoqing Fang, Angelina Hu, Sarah Roberts, Meiyue Wang, Wenlong Ren, Patrik K. Johansson, Sarah C. Heilshorn, Annika Enejder, Gary Peltz

×

Figure 2

Establishment of a high-content imaging platform for antifibrotic drug screening.

Options: View larger image (or click on image) Download as PowerPoint
Establishment of a high-content imaging platform for antifibrotic drug s...
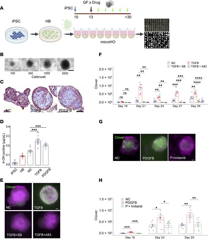
(A) High-content screening (HCS) platform for microHO analysis. COL1A1-P2A iPSCs are differentiated into hepatoblasts (HBs), and 10,000 HBs/microwell are placed on day 10. Growth factors (GF) and/or drugs are added on day 13, and cultures are differentiated into HOs. Culture fluorescence is serially assessed to quantify COL1A1-producing cells in the microHO. (B) Brightfield images on day 12 reveal microHOs have a uniform shape, and their size depends upon the number of input cells. Scale bar, 100 μm. (C) Trichrome staining reveals a marked increase in collagen (blue) in PDGFB- or TGFB-treated microHOs relative to control (NC) microHOs. Scale bar, 50 μm. (D) The 4-hydroxyproline (4OH-Proline) concentration was measured in differentiating HO cultures (iPSC, day 9 HB) and in day 21 control (NC), PDGFB-treated, or TGFB-treated HOs. The bar graph shows the mean ± SEM of measurements performed on a total of 15 HOs, which were generated in 2 separate experiments. There was an increase in 4OH-Proline in the PDGFB- or TGFB-treated day 21 HOs (vs. NC, t test). (E) Maximum intensity projection (MIP) images of Z-stack sections obtained from the indicated type of microHOs on day 21. Scale bar, 100 μm. Clover expression is green, and nuclei stained with Hoechst 33342 are purple. (F) TGFB-induced fibrosis in microHOs is blocked by TGFBR1 inhibitors. COL1A1-P2A-Clover HOs were formed by adding 10,000 HBs to each microwell. Then, either nothing (NC) or 50 ng/mL TGFB ± 10 μM TGFBR1 inhibitor (SB431542 [SB] or A83-01 [A83]) was added to each microwell on day 13. COL1A1+ cells within a microHO were serially measured on days 18 through 21. Each dot represents a measurement made on 1 microHO, and 8 microHOs per treatment were assessed per condition. A 2-way ANOVA indicates that drug treatment and time are 2 variables that have a significant interaction on the fluorescence measurements (P = 1.66 × 10–15) (Supplemental Table 9). (G) Representative MIP images obtained from the indicated type of microHO on day 21. Scale bar, 100 μm. (H) The PDGFB-induced increase in COL1A1+ cells is blocked by a PDGFRβ inhibitor. On day 13, 50 ng/mL PDGFB (P) or 50 ng/mL PDGFB with 10 μM imatinib was added to each microHO. *P < 0.05; **P < 0.01; ***P < 0.001; ****P < 0.0001.

Copyright © 2025 American Society for Clinical Investigation
ISSN 2379-3708

Sign up for email alerts