Go to The Journal of Clinical Investigation
  • About
  • Editors
  • Consulting Editors
  • For authors
  • Publication ethics
  • Publication alerts by email
  • Transfers
  • Advertising
  • Job board
  • Contact
  • Physician-Scientist Development
  • Current issue
  • Past issues
  • By specialty
    • COVID-19
    • Cardiology
    • Immunology
    • Metabolism
    • Nephrology
    • Oncology
    • Pulmonology
    • All ...
  • Videos
  • Collections
    • In-Press Preview
    • Resource and Technical Advances
    • Clinical Research and Public Health
    • Research Letters
    • Editorials
    • Perspectives
    • Physician-Scientist Development
    • Reviews
    • Top read articles

  • Current issue
  • Past issues
  • Specialties
  • In-Press Preview
  • Resource and Technical Advances
  • Clinical Research and Public Health
  • Research Letters
  • Editorials
  • Perspectives
  • Physician-Scientist Development
  • Reviews
  • Top read articles
  • About
  • Editors
  • Consulting Editors
  • For authors
  • Publication ethics
  • Publication alerts by email
  • Transfers
  • Advertising
  • Job board
  • Contact
Ceramide(d18:1/18:1)-NDUFA6 interaction inactivates respiratory complex I to attenuate oxidative-stress-driven pathogenesis in liver ischemia/reperfusion injury
Kai Wang, Leyi Liao, Hanbiao Liang, Pengxiang Huang, Qingping Li, Baoxiong Zhuang, Chen Xie, Xiangyue Mo, Xuesong Deng, Jieyuan Li, Yang Lei, Minghui Zeng, Cungui Mao, Ruijuan Xu, Cuiting Liu, Xianqiu Wu, Jie Zhou, Biao Wang, Yiyi Li, Chuanjiang Li
Kai Wang, Leyi Liao, Hanbiao Liang, Pengxiang Huang, Qingping Li, Baoxiong Zhuang, Chen Xie, Xiangyue Mo, Xuesong Deng, Jieyuan Li, Yang Lei, Minghui Zeng, Cungui Mao, Ruijuan Xu, Cuiting Liu, Xianqiu Wu, Jie Zhou, Biao Wang, Yiyi Li, Chuanjiang Li
View: Text | PDF
Research Article Hepatology Metabolism

Ceramide(d18:1/18:1)-NDUFA6 interaction inactivates respiratory complex I to attenuate oxidative-stress-driven pathogenesis in liver ischemia/reperfusion injury

  • Text
  • PDF
Abstract

Oxidative stress driven by malfunctioning respiratory complex I (RC-I) is a crucial pathogenic factor in liver ischemia/reperfusion (I/R) injury. This study investigated the role of alkaline ceramidase 3 (ACER3) and its unsaturated long-chain ceramide (CER) substrates in regulating liver I/R injury through RC-I. Our findings demonstrated that I/R upregulated ACER3 and decreased unsaturated long-chain CER levels in human and mouse livers. Both global and hepatocyte-specific Acer3 ablation, as well as treatment with CER(d18:1/18:1), led to a significant increase in CER(d18:1/18:1) levels in the liver, which mitigated the I/R-induced hepatocyte damage and inflammation in mice. Mechanistically, ACER3 modulated CER(d18:1/18:1) levels in mitochondria-associated membranes and the endoplasmic reticulum (ER), thereby influencing the transport of CER(d18:1/18:1) from the ER to mitochondria. Acer3 ablation and CER(d18:1/18:1) treatment elevated CER(d18:1/18:1) in mitochondria, where CER(d18:1/18:1) bound to the RC-I subunit NDUFA6 to inactivate RC-I and reduced reactive oxygen species production in the I/R-injured mouse liver. These findings underscore the role of the CER(d18:1/18:1)-NDUFA6 interaction in suppressing RC-I–mediated oxidative-stress-driven pathogenesis in liver I/R injury.

Authors

Kai Wang, Leyi Liao, Hanbiao Liang, Pengxiang Huang, Qingping Li, Baoxiong Zhuang, Chen Xie, Xiangyue Mo, Xuesong Deng, Jieyuan Li, Yang Lei, Minghui Zeng, Cungui Mao, Ruijuan Xu, Cuiting Liu, Xianqiu Wu, Jie Zhou, Biao Wang, Yiyi Li, Chuanjiang Li

×

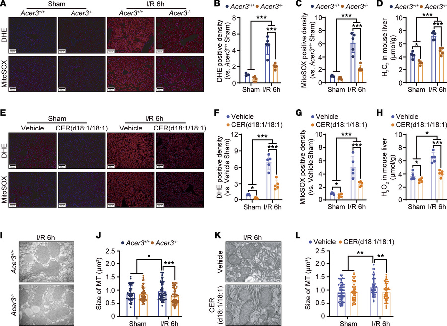
Figure 6

Acer3 ablation and CER(d18:1/18:1) treatment reduce ROS production and alleviate MT damage in liver I/R injury.

Options: View larger image (or click on image) Download as PowerPoint

Acer3 ablation and CER(d18:1/18:1) treatment reduce ROS production and ...
(A) Representative images of DHE and MitoSOX staining in liver sections from Acer3+/+ and Acer3–/– mice after sham operation and 6 hours after I/R (n = 5). (B and C) Quantification of DHE staining density (B) and MitoSOX staining density (C) in liver sections from Acer3+/+ and Acer3–/– mice after sham operation and at 6 hours after I/R (n = 5). (D) Levels of H2O2 in liver tissues from Acer3+/+ and Acer3–/– mice after sham operation and at 6 hours after I/R (n = 5). (E) Representative images of DHE and MitoSOX staining in liver sections from the vehicle- and CER(d18:1/18:1)-treated mice after sham operation and at 6 hours after I/R (n = 5). Scale bars: 50 μm (A and E). (F and G) Quantification of DHE staining density (F) and MitoSOX staining density (G) in liver sections from the vehicle- and CER(d18:1/18:1)-treated mice after sham operation and at 6 hours after I/R (n = 5). (H) Levels of H2O2 in liver tissues from the vehicle- and CER(d18:1/18:1)-treated mice after sham operation and at 6 hours after I/R (n = 5). (I–L) Representative TEM images and quantification of mitochondrial size in liver tissues from Acer3+/+ and Acer3–/– mice (I and J) and vehicle- and CER(d18:1/18:1)-treated mice (K and L) after sham operation and at 6 hours after I/R (n = 5). Original magnification, ×15,000 (I and K). Data in B–D, F–H, J, and L are expressed as mean ± SD. Statistical significance was determined using 1-way ANOVA followed by Tukey’s test for multiple comparisons. *P < 0.05; **P < 0.01; ***P < 0.001.

Copyright © 2026 American Society for Clinical Investigation
ISSN 2379-3708

Sign up for email alerts