Go to The Journal of Clinical Investigation
  • About
  • Editors
  • Consulting Editors
  • For authors
  • Publication ethics
  • Publication alerts by email
  • Transfers
  • Advertising
  • Job board
  • Contact
  • Physician-Scientist Development
  • Current issue
  • Past issues
  • By specialty
    • COVID-19
    • Cardiology
    • Immunology
    • Metabolism
    • Nephrology
    • Oncology
    • Pulmonology
    • All ...
  • Videos
  • Collections
    • In-Press Preview
    • Resource and Technical Advances
    • Clinical Research and Public Health
    • Research Letters
    • Editorials
    • Perspectives
    • Physician-Scientist Development
    • Reviews
    • Top read articles

  • Current issue
  • Past issues
  • Specialties
  • In-Press Preview
  • Resource and Technical Advances
  • Clinical Research and Public Health
  • Research Letters
  • Editorials
  • Perspectives
  • Physician-Scientist Development
  • Reviews
  • Top read articles
  • About
  • Editors
  • Consulting Editors
  • For authors
  • Publication ethics
  • Publication alerts by email
  • Transfers
  • Advertising
  • Job board
  • Contact
Ceramide(d18:1/18:1)-NDUFA6 interaction inactivates respiratory complex I to attenuate oxidative-stress-driven pathogenesis in liver ischemia/reperfusion injury
Kai Wang, Leyi Liao, Hanbiao Liang, Pengxiang Huang, Qingping Li, Baoxiong Zhuang, Chen Xie, Xiangyue Mo, Xuesong Deng, Jieyuan Li, Yang Lei, Minghui Zeng, Cungui Mao, Ruijuan Xu, Cuiting Liu, Xianqiu Wu, Jie Zhou, Biao Wang, Yiyi Li, Chuanjiang Li
Kai Wang, Leyi Liao, Hanbiao Liang, Pengxiang Huang, Qingping Li, Baoxiong Zhuang, Chen Xie, Xiangyue Mo, Xuesong Deng, Jieyuan Li, Yang Lei, Minghui Zeng, Cungui Mao, Ruijuan Xu, Cuiting Liu, Xianqiu Wu, Jie Zhou, Biao Wang, Yiyi Li, Chuanjiang Li
View: Text | PDF
Research Article Hepatology Metabolism

Ceramide(d18:1/18:1)-NDUFA6 interaction inactivates respiratory complex I to attenuate oxidative-stress-driven pathogenesis in liver ischemia/reperfusion injury

  • Text
  • PDF
Abstract

Oxidative stress driven by malfunctioning respiratory complex I (RC-I) is a crucial pathogenic factor in liver ischemia/reperfusion (I/R) injury. This study investigated the role of alkaline ceramidase 3 (ACER3) and its unsaturated long-chain ceramide (CER) substrates in regulating liver I/R injury through RC-I. Our findings demonstrated that I/R upregulated ACER3 and decreased unsaturated long-chain CER levels in human and mouse livers. Both global and hepatocyte-specific Acer3 ablation, as well as treatment with CER(d18:1/18:1), led to a significant increase in CER(d18:1/18:1) levels in the liver, which mitigated the I/R-induced hepatocyte damage and inflammation in mice. Mechanistically, ACER3 modulated CER(d18:1/18:1) levels in mitochondria-associated membranes and the endoplasmic reticulum (ER), thereby influencing the transport of CER(d18:1/18:1) from the ER to mitochondria. Acer3 ablation and CER(d18:1/18:1) treatment elevated CER(d18:1/18:1) in mitochondria, where CER(d18:1/18:1) bound to the RC-I subunit NDUFA6 to inactivate RC-I and reduced reactive oxygen species production in the I/R-injured mouse liver. These findings underscore the role of the CER(d18:1/18:1)-NDUFA6 interaction in suppressing RC-I–mediated oxidative-stress-driven pathogenesis in liver I/R injury.

Authors

Kai Wang, Leyi Liao, Hanbiao Liang, Pengxiang Huang, Qingping Li, Baoxiong Zhuang, Chen Xie, Xiangyue Mo, Xuesong Deng, Jieyuan Li, Yang Lei, Minghui Zeng, Cungui Mao, Ruijuan Xu, Cuiting Liu, Xianqiu Wu, Jie Zhou, Biao Wang, Yiyi Li, Chuanjiang Li

×

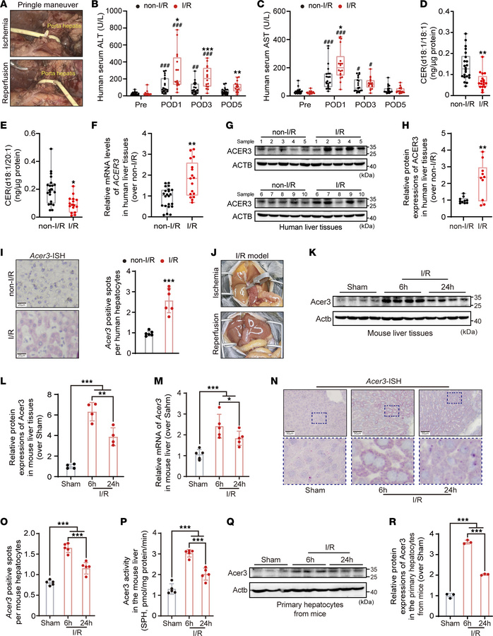
Figure 1

I/R activates ACER3-catalyzed ULCC hydrolysis in human and mouse liver.

Options: View larger image (or click on image) Download as PowerPoint
I/R activates ACER3-catalyzed ULCC hydrolysis in human and mouse liver.
...
(A) PM performed using a Foley tube to control bleeding during hepatectomy. (B–I) Evaluation of liver function and ACER3-related metabolism in patients who underwent hepatectomy (n = 22 in the non-I/R group, and 17 in the I/R group). Serum ALT (B) and AST (C) levels in patients measured prior to operation and on postoperative days. Hepatic levels of CER(d18:1/18:1) (D) and CER(d18:1/20:1) (E) in human liver tissues. Relative mRNA levels (F) and protein levels (G) of ACER3, and quantification of ACER3 protein levels (H) in human liver tissues. (I) Representative images of ISH for ACER3 and quantification of ACER3-positive spots in human liver sections. (J) Representative images of mouse liver subjected to 1 hour of ischemia followed by reperfusion. (K–R) Evaluation of Acer3-related expression in mice subjected to IRI (n = 5). Relative protein levels (K) of Acer3, quantification of Acer3 protein levels (L), and Acer3 mRNA levels (M) in mouse liver tissues. Representative images of ISH for Acer3 (N) and quantification of Acer3-positive spots (O) in mouse liver sections. (P) Acer3 activity in mouse liver measured by the production of SPH from hydrolysis of CER(d18:1/18:1). Relative protein levels (Q) and quantification of Acer3 (R) in hepatocytes isolated from the mouse liver. Scale bars: 20 μm (I) and 50 μm (N). Data in B–F, H, I, L, M, O, P, and R are expressed as mean ± SD. Statistical significance was determined using 2-tailed Student’s t test (B–F, H, and I) or 1-way ANOVA followed by Tukey’s test for multiple comparisons (L–M, O, P, and R). *P < 0.05; **P < 0.01; ***P < 0.001. #P < 0.05, ##P < 0.01, ###P < 0.001 for comparisons between the postoperative and preoperative levels of ALT and AST (B and C).

Copyright © 2026 American Society for Clinical Investigation
ISSN 2379-3708

Sign up for email alerts